LEMON Manuals: Even more car manuals for everyone: 1960-2025
Home >> Infiniti >> 2005 >> QX56 AWD >> Repair and Diagnosis >> Engine Performance >> Engine Control System >> DTC P1065: ECM Power Supply >> Wiring Diagram
April 5, 2026: LEMON Manuals is launched! Read the announcement.

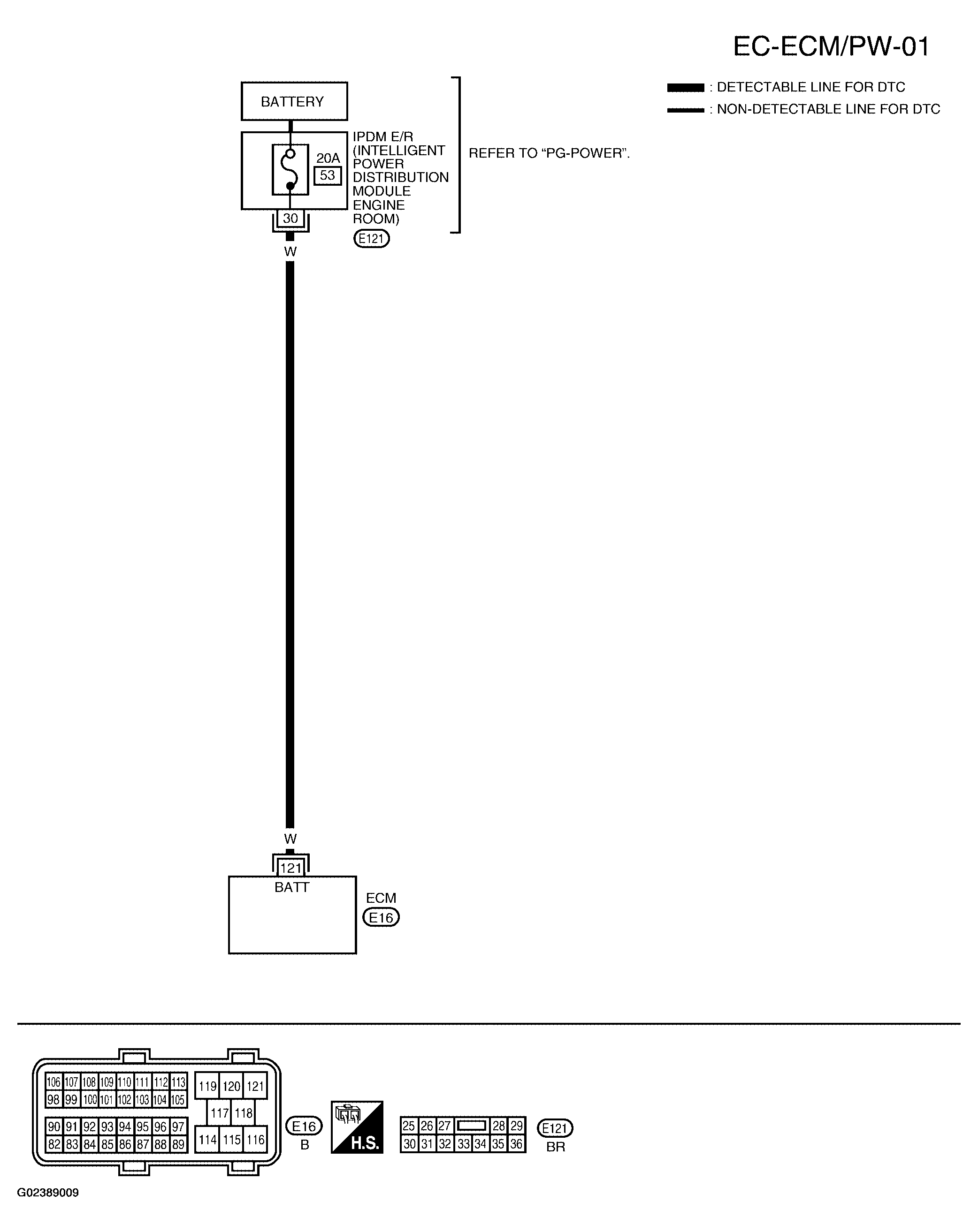
DTC P1065: ECM Power Supply: Wiring Diagram

Fig 1: Wiring Diagram - EC-ECM/PW-01
G02389009Courtesy of NISSAN MOTOR CO., U.S.A.

Specification data are reference values and are measured between each terminal and ground.

CAUTION: Do not use ECM ground terminals when measuring input/output voltage. Doing so may result in damage to the ECM's transistor. Use a ground other than ECM terminals, such as the ground.
DTC P1065 ECM POWER SUPPLY - SPECIFICATION DATA & REFERENCE VALUES

TERMINAL WIRE NO. WIRE COLOR ITEM CONDITION DATA (DC Voltage)
121 W Power supply for ECM (Back-up) [ignition switch: OFF]  BATTERY VOLTAGE (11 - 14V)