LEMON Manuals: Even more car manuals for everyone: 1960-2025
Home >> Infiniti >> 2005 >> QX56 AWD >> Repair and Diagnosis >> Engine Performance >> Engine Control System >> DTC P1217: Engine Over Temperature >> Wiring Diagram
April 5, 2026: LEMON Manuals is launched! Read the announcement.

DTC P1217: Engine Over Temperature: Wiring Diagram

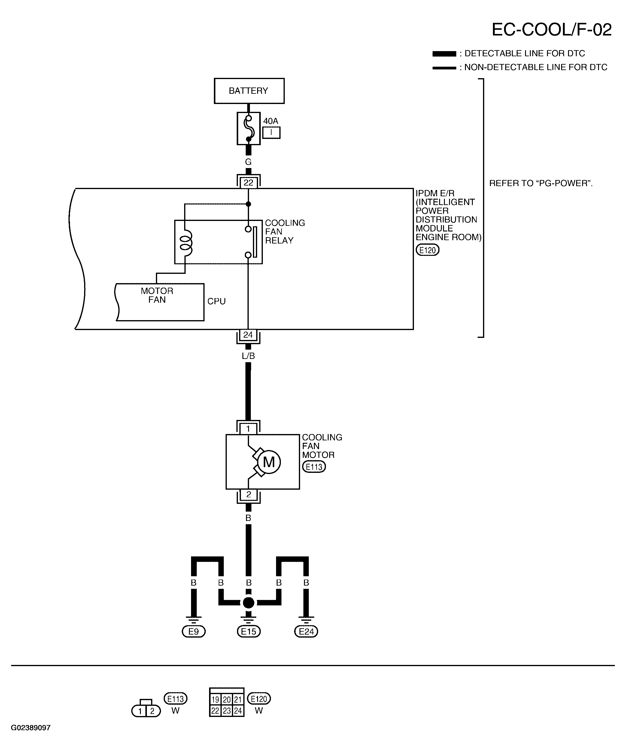
Fig 1: Wiring Diagram - EC-COOL/F-01
G02389096Courtesy of NISSAN MOTOR CO., U.S.A.
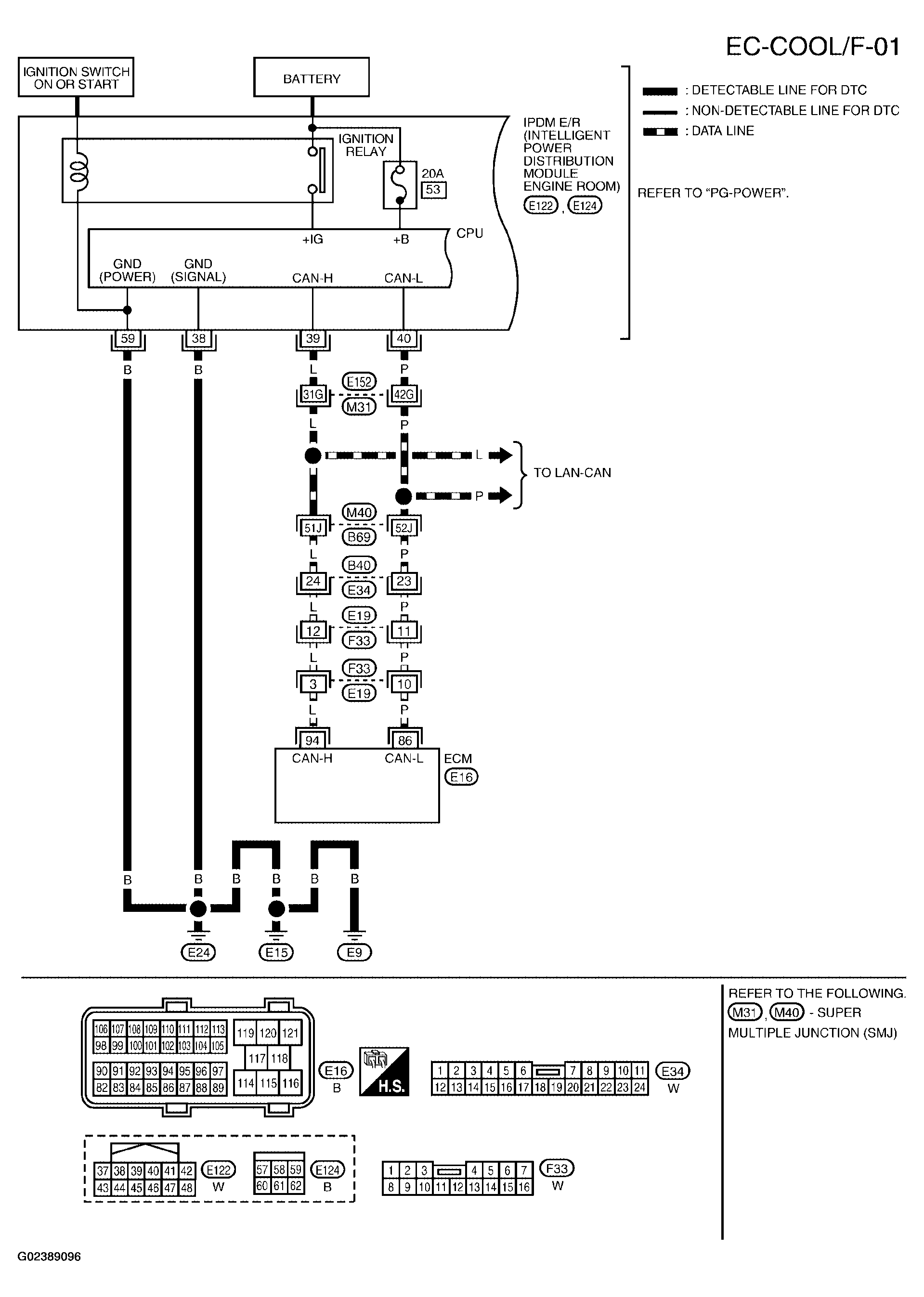
Fig 2: Wiring Diagram - EC-COOL/F-02
G02389097Courtesy of NISSAN MOTOR CO., U.S.A.