LEMON Manuals: Even more car manuals for everyone: 1960-2025
Home >> Infiniti >> 2008 >> EX35 Base, AWD >> Repair and Diagnosis >> Engine Performance >> Engine Control Systems >> Engine Control System - Introduction >> Function Diagnosis >> On Board Diagnostic (OBD) System >> Diagnosis Description >> System Readiness Test (SRT) Code >> SRT Service Procedure
April 5, 2026: LEMON Manuals is launched! Read the announcement.

SRT Service Procedure

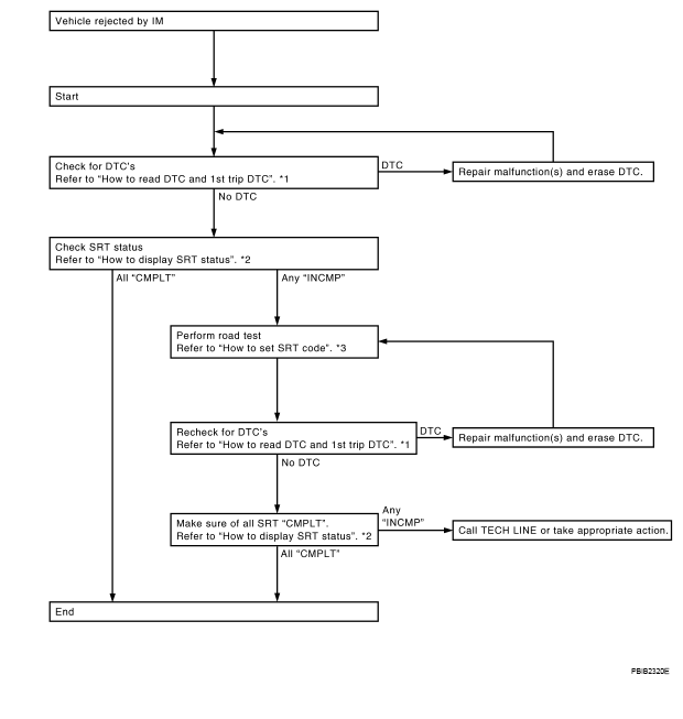
If a vehicle has failed the state emissions inspection due to one or more SRT items indicating "INCMP", review the flowchart diagnostic sequence .

Fig 1: Diagnosis Flow Chart
G05726446Courtesy of NISSAN MOTOR CO., U.S.A.
*1 How to Read DTC and 1st Trip DTC 
*2 How to Display SRT Status 
*3 How to Set SRT Code