LEMON Manuals: Even more car manuals for everyone: 1960-2025
Home >> Infiniti >> 2008 >> G35 Base >> Repair and Diagnosis (Single Page) >> External Pages >> Different car >> Section 17 (Security Control System) >> Ecu Diagnosis >> BCM (Body Control Module) >> Wiring Diagram - NVIS
April 5, 2026: LEMON Manuals is launched! Read the announcement.

Wiring Diagram - NVIS

WARNING: This page is about a different car, the 2008 Infiniti QX56. However, it is still accessible from the selected car via links, so may be relevant.
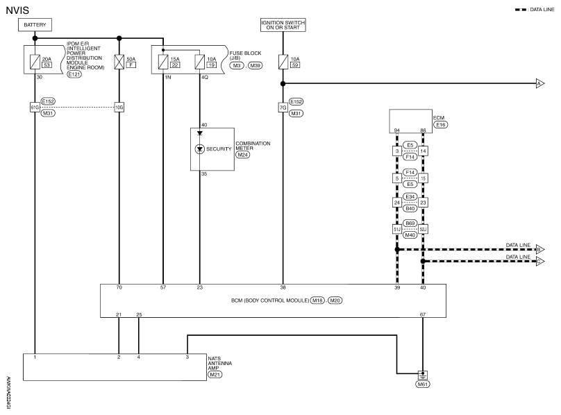
Fig 1: NVIS - Wiring Diagram (1 Of 3)
G05742381
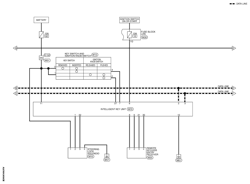
Fig 2: NVIS - Wiring Diagram (2 Of 3)
G05382227
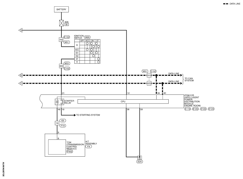
Fig 3: NVIS - Wiring Diagram (3 Of 3)
G05382228
Fig 4: Identifying NVIS Connector Terminal (1 Of 6)
G05742384
Fig 5: Identifying NVIS Connector Terminal (2 Of 6)
G05742385
Fig 6: Identifying NVIS Connector Terminal (3 Of 6)
G05382231
Fig 7: Identifying NVIS Connector Terminal (4 Of 6)
G05382232
Fig 8: Identifying NVIS Connector Terminal (5 Of 6)
G05382233
Fig 9: Identifying NVIS Connector Terminal (6 Of 6)
G05382234