LEMON Manuals: Even more car manuals for everyone: 1960-2025
Home >> Infiniti >> 2008 >> G35 Base >> Repair and Diagnosis >> Restraints >> Restraints Control Systems >> SRS Airbag Control System >> Function Diagnosis >> SRS Air Bag System >> System Diagram
April 5, 2026: LEMON Manuals is launched! Read the announcement.

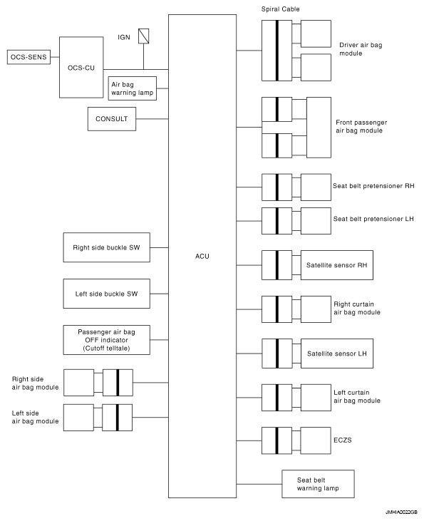
System Diagram

Fig 1: SRS Air Bag System - System Diagram
G05208109Courtesy of NISSAN MOTOR CO., U.S.A.