LEMON Manuals: Even more car manuals for everyone: 1960-2025
Home >> Infiniti >> 2008 >> G35 x >> Repair and Diagnosis (Single Page) >> Accessories & Equipment >> Entertainment Systems >> Audio, Visual & Navigation System >> Base Audio With Navigation >> Function Diagnosis >> Diagnosis System (Av Control Unit) >> CONSULT - III Function (MULTI AV) >> Self Diagnosis Result
April 5, 2026: LEMON Manuals is launched! Read the announcement.

Self Diagnosis Result

Self-diagnosis detection range 

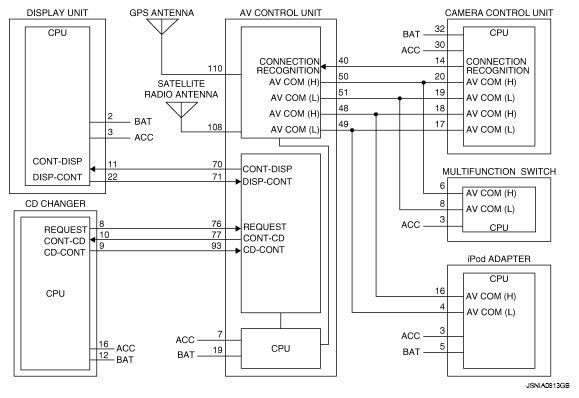
Fig 1: Communication Circuit Diagram
G05724269Courtesy of NISSAN MOTOR CO., U.S.A.

Self-diagnosis results display item 

DISPLAY ITEM DESCRIPTION

Error item Description Possible malfunction factor/Action to take
CAN COMM CIRCUIT[U1000] CAN communication malfunction is detected. Perform diagnosis with CONSULT-III, and then repair the malfunctioning parts according to the diagnosis results.
refer to "DIAGNOSIS PROCEDURE ".
CONTROL UNIT (CAN) [U1010] CAN initial diagnosis malfunction is detected. Replace the AV control unit.
CONTROL UNIT (AV) [U1310] AV communication circuit initial diagnosis malfunction is detected.
Control Unit FLASH-ROM [U1200] AV control unit malfunction is detected.
Gyro NO CONN [U1201]
CAN CONT [U1216]
BLUETOOTH CONN [U1217]
HDD CONN [U1218]
HDD READ [U1219]
XM SERIAL COMM [U1220]
HDD WRITE [U121A]
HDD COMM [U121B]
HDD ACCESS [U121C]
DSP CONN [U121D]
DSP COMM [U121E]
INTERNAL COMM [U121F] AV control unit power supply and ground circuits.
GPS COMM [U1204] GPS malfunction is detected. An intermittent error caused by strong radio interference may be detected unless any symptom (GPS reception error, etc.) occurs.
Replace the AV control unit if the malfunction occurs constantly.
GPS ROM [U1205]
GPS RAM [U1206]
GPS RTC [U1207]
FRONT DISP CONN [U1243]
  • Display unit power supply and ground circuits malfunction is detected.
  • Malfunction is detected in communication circuits between AV control unit and display unit.
  • Malfunction is detected in communication signal between AV control unit and display unit.
  • Display unit power supply and ground circuits.
  • Communication circuits between AV control unit and AV display unit.
GPS ANTENNA CONN [U1244] GPS antenna connection malfunction is detected. GPS antenna.
CAMERA CONT CONN [U1250] Malfunction is detected in camera connection recognition circuit between AV control unit and camera control unit. Camera-connection recognition circuit between AV control unit and camera control unit.
XM ANTENNA CONN [U1258] Poor connection is detected in satellite radio antenna.
  • Satellite radio antenna feeder.
  • Satellite radio antenna.
CD CHANGER [N-BUS] [U124C]
  • Malfunction is detected in CD changer power supply and ground circuits.
  • Malfunction is detected in communication circuit between AV control unit and CD changer (REQ1 signal or communication signal).
  • Malfunction is detected in communication signal between AV control unit and CD changer (REQ1 signal or communication signal).
  • CD changer power supply and ground circuits.
  • Communication between AV control unit and CD changer (REQ1 signal or communication signal).
  • AV COMM CIRCUIT [U1300]
  • INTERNAL COMM [U121F]
  • AV control unit power supply and ground circuits.
  • AV control unit malfunction is detected.
AV control unit power supply and ground circuits.
  • AV COMM CIRCUIT [U1300]
  • SWITCH CONN [U1240]
  • Multifunction switch power supply and ground circuits malfunction is detected.
  • Malfunction is detected in AV communication circuits between AV control unit and multifunction switch.
  • Malfunction is detected in AV communication signal between AV control unit and multifunction switch.
  • Multifunction switch power supply and ground circuits.
  • AV communication circuit between AV control unit and multifunction switch.
  • AV COMM CIRCUIT [U1300]
  • REAR CAMERA LAN CONN [U1252]
  • Camera control unit power supply and ground circuits malfunction is detected.
  • Malfunction is detected in AV communication signal between AV control unit and camera control unit.
Camera control unit power supply and ground circuits.
  • AV COMM CIRCUIT [U1300]
  • IPod CONN [U1254]
  • iPod adapter power supply and ground circuits malfunction is detected
  • Malfunction is detected in AV communication circuits between camera control unit and iPod adapter
  • Malfunction is detected in AV communication signal between AV control unit and iPod adapter
  • iPod adapter power supply and ground circuits
  • AV communication circuits between camera control unit and iPod adapter
  • AV COMM CIRCUIT [U1300]
  • REAR CAMERA LAN CONN [U1252]
  • IPod CONN [U1254]
Malfunction is detected in AV communication circuits between camera control unit and the junction of AV control unit and multifunction switch. AV communication circuits between camera control unit and the junction of AV control unit and multifunction switch.
  • AV COMM CIRCUIT [U1300]
  • SWITCH CONN [U1240]
  • REAR CAMERA LAN CONN [U1252]
  • IPod CONN [U1254]
Malfunction is detected in AV communication circuits between AV control unit and the junction of camera control unit and multifunction switch. AV communication circuits between AV control unit and the junction of camera control unit and multifunction switch.