LEMON Manuals: Even more car manuals for everyone: 1960-2025
Home >> Infiniti >> 2008 >> G37 Base >> Repair and Diagnosis (Single Page) >> External Pages >> Different car >> Section 17 (Security Control System) >> Ecu Diagnosis >> BCM (Body Control Module) >> Wiring Diagram - NVIS -
April 5, 2026: LEMON Manuals is launched! Read the announcement.

Wiring Diagram - NVIS -

WARNING: This page is about a different car, the 2008 Nissan Titan. However, it is still accessible from the selected car via links, so may be relevant.
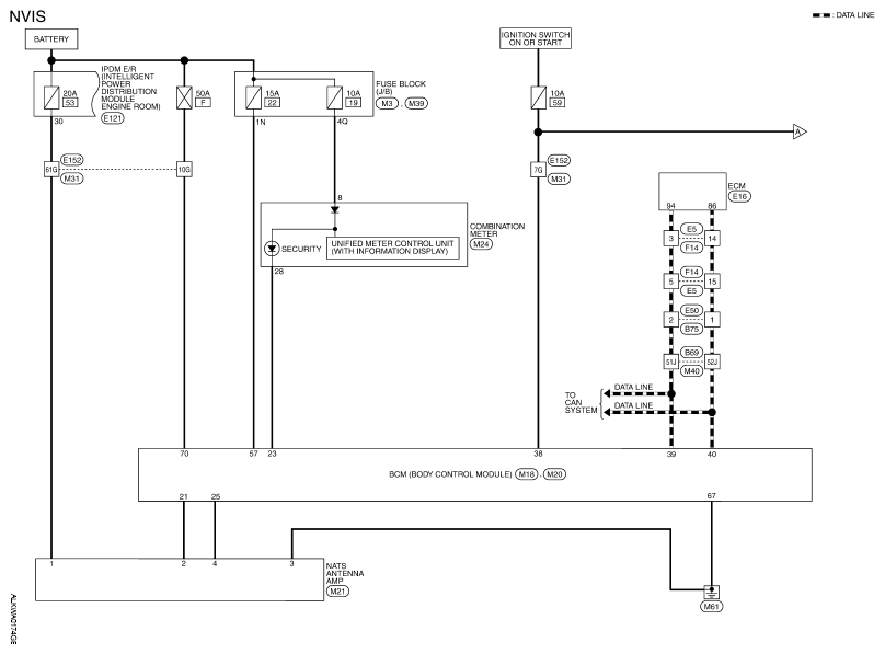
Fig 1: NVIS - Wiring Diagram
G05717241Courtesy of NISSAN MOTOR CO., U.S.A.
Fig 2: Identifying NVIS Connectors (1 Of 4)
G05717242Courtesy of NISSAN MOTOR CO., U.S.A.
Fig 3: Identifying NVIS Connectors (2 Of 4)
G05717243Courtesy of NISSAN MOTOR CO., U.S.A.
Fig 4: Identifying NVIS Connectors (3 Of 4)
G05717244Courtesy of NISSAN MOTOR CO., U.S.A.
Fig 5: Identifying NVIS Connectors (4 Of 4)
G05717245Courtesy of NISSAN MOTOR CO., U.S.A.