LEMON Manuals: Even more car manuals for everyone: 1960-2025
Home >> Infiniti >> 2009 >> EX35 Base, AWD >> Repair and Diagnosis >> Engine Mechanical >> Engine Lubrication System >> Function Diagnosis >> Description >> Engine Lubrication System Schematic
April 5, 2026: LEMON Manuals is launched! Read the announcement.

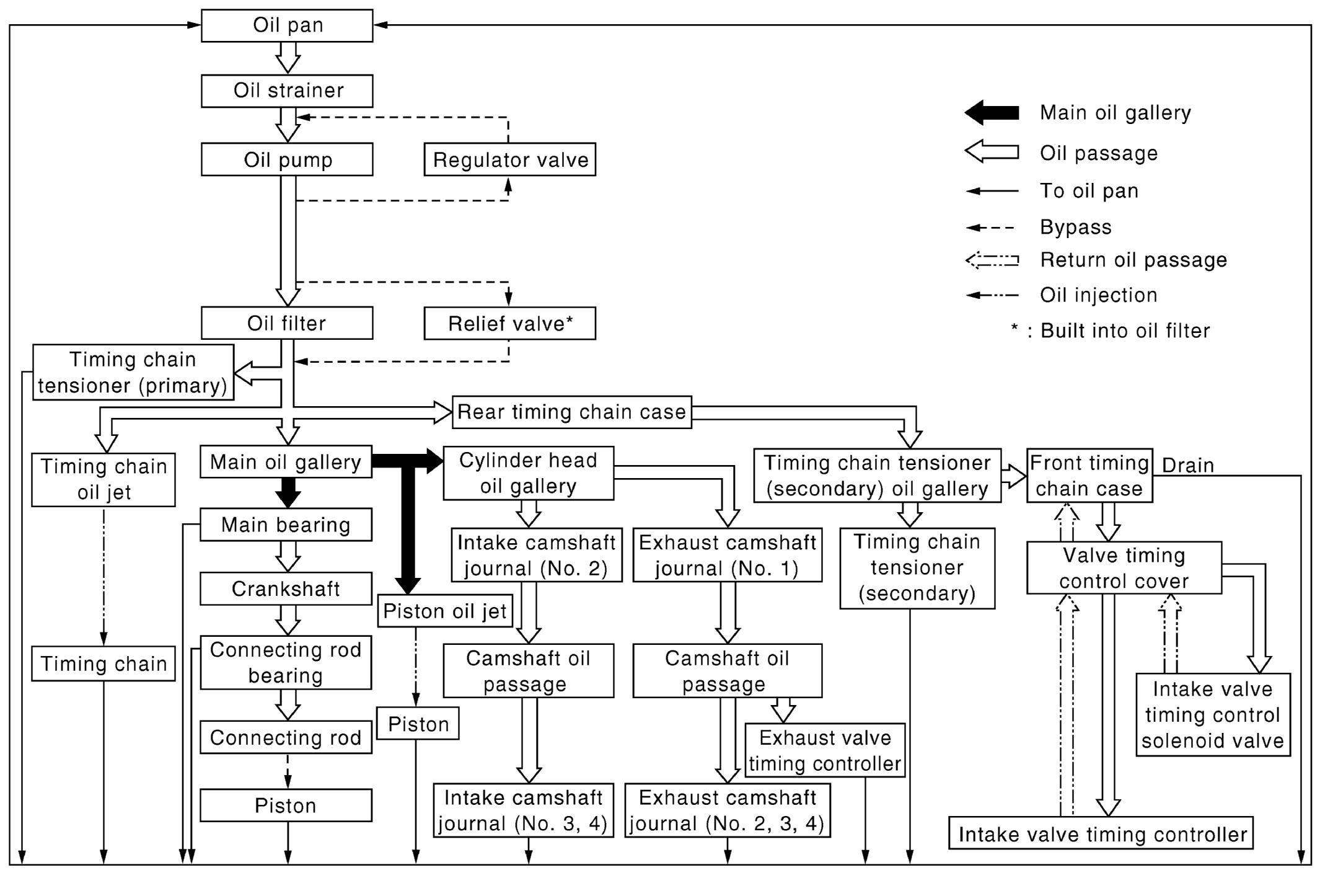
Engine Lubrication System Schematic

Fig 1: Engine Lubrication System Schematic
G04874687Courtesy of NISSAN MOTOR CO., U.S.A.