Power Transmission
"N" Position
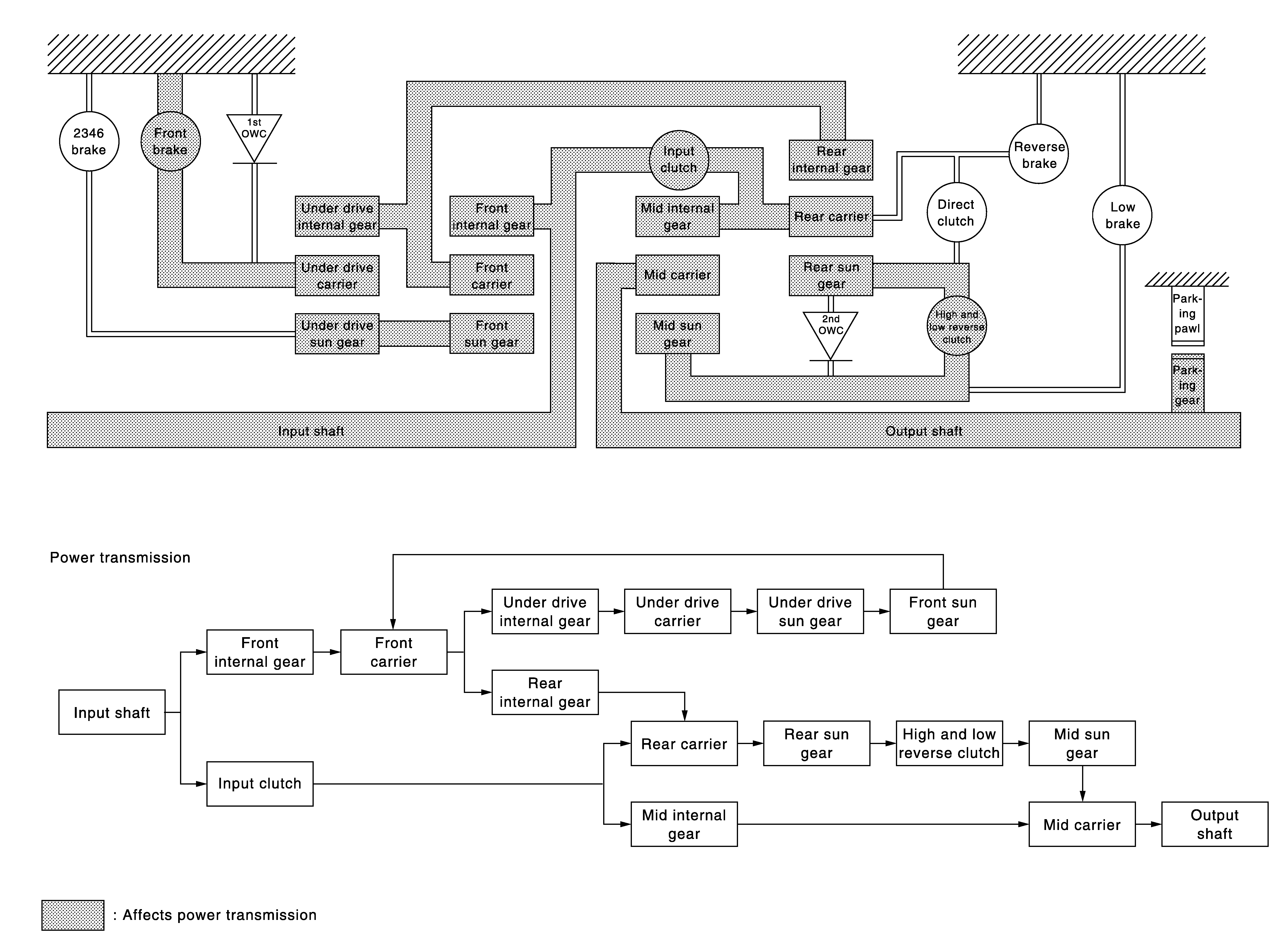
Since the low brake is released, torque from the input shaft drive is not transmitted to the output shaft.
"P" Position
- The same as for the "N" position, since the low brake is released, so torque from the input shaft drive is not P transmitted to the output shaft.
- The parking pawl linked with the selector lever meshes with the parking gear and fastens the output shaft mechanically.
"D1" and "DS1" Positions
- The 1st one-way clutch regulate counterclockwise rotation of the under drive carrier.
- The 2nd one-way clutch regulate counterclockwise rotation of the rear sun gear.
- The mid sun gear is fixed by the low brake.
- Each planetary gear enters the state described below.
Front planetary gear
| Name | Front sun gear | Front carrier | Front internal gear |
|---|---|---|---|
| Condition | - | Output | Input |
| Direction of rotation | Counterclockwise revolution | Clockwise revolution | Clockwise revolution |
| Number of revolutions | Deceleration from front internal gear | Deceleration from front internal gear | Same number of revolution as the input shaft |
Under drive planetary gear
| Name | Under drive sun gear | Under drive carrier | Under drive internal gear |
|---|---|---|---|
| Condition | - | Fixed | Input/Output |
| Direction of rotation | Counterclockwise revolution | - | Clockwise revolution |
| Number of revolutions | Acceleration from under drive internal gear | - | Same number of revolution as the front carrier |
Rear planetary gear
| Name | Rear sun gear | Rear carrier | Rear internal gear |
|---|---|---|---|
| Condition | Fixed | Output | Input |
| Direction of rotation | - | Clockwise revolution | Clockwise revolution |
| Number of revolutions | - | Deceleration from rear internal gear | Same number of revolution as the under drive internal gear |
Mid planetary gear
| Name | Mid sun gear | Mid carrier | Mid internal gear |
|---|---|---|---|
| Condition | Fixed | Output | Input |
| Direction of rotation | - | Clockwise revolution | Clockwise revolution |
| Number of revolutions | - | Deceleration from mid internal gear | Same number of revolution as the rear carrier |
"M1" Position
- The 1st one-way clutch and the front brake regulate counterclockwise rotation of the under drive carrier.NOTE: The front brake operates only while coasting.
- The 2nd one-way clutch and the high and low reverse clutch regulate counterclockwise rotation of the rear sun gear.NOTE: The high and low reverse clutch operates only while coasting.
- The mid sun gear is fixed by the low brake.
- Each planetary gear enters the state described below.
Front planetary gear
| Name | Front sun gear | Front carrier | Front internal gear |
|---|---|---|---|
| Condition | - | Output | Input |
| Direction of rotation | Counterclockwise revolution | Clockwise revolution | Clockwise revolution |
| Number of revolutions | Deceleration from front internal gear | Deceleration from front internal gear | Same number of revolution as the input shaft |
Under drive planetary gear
| Name | Under drive sun gear | Under drive carrier | Under drive internal gear |
|---|---|---|---|
| Condition | - | Fixed | Input/Output |
| Direction of rotation | Counterclockwise revolution | - | Clockwise revolution |
| Number of revolutions | Acceleration from under drive internal gear | - | Same number of revolution as the front carrier |
Rear planetary gear
| Name | Rear sun gear | Rear carrier | Rear internal gear |
|---|---|---|---|
| Condition | Fixed | Output | Input |
| Direction of rotation | - | Clockwise revolution | Clockwise revolution |
| Number of revolutions | - | Deceleration from rear internal gear | Same number of revolution as the under drive internal gear |
Mid planetary gear
| Name | Mid sun gear | Mid carrier | Mid internal gear |
|---|---|---|---|
| Condition | Fixed | Output | Input |
| Direction of rotation | - | Clockwise revolution | Clockwise revolution |
| Number of revolutions | - | Deceleration from mid internal gear | Same number of revolution as the rear carrier |
"D2" and "DS2" Positions
- The front sun gear and the under drive sun gear are fixed by the 2346 brake.
- The 2nd one-way clutch regulate counterclockwise rotation of the rear sun gear.
- The mid sun gear is fixed by the low brake.
- Each planetary gear enters the state described below.
Front planetary gear
| Name | Front sun gear | Front carrier | Front internal gear |
|---|---|---|---|
| Condition | Fixed | Output | Input |
| Direction of rotation | - | Clockwise revolution | Clockwise revolution |
| Number of revolutions | - | Deceleration from front internal gear | Same number of revolution as the input shaft |
Under drive planetary gear
| Name | Under drive sun gear | Under drive carrier | Under drive internal gear |
|---|---|---|---|
| Condition | Fixed | - | Input/Output |
| Direction of rotation | - | Clockwise revolution | Clockwise revolution |
| Number of revolutions | - | Deceleration from under drive internal gear | Same number of revolution as the front carrier |
Rear planetary gear
| Name | Rear sun gear | Rear carrier | Rear internal gear |
|---|---|---|---|
| Condition | Fixed | Output | Input |
| Direction of rotation | - | Clockwise revolution | Clockwise revolution |
| Number of revolutions | - | Deceleration from rear internal gear | Same number of revolution as the under drive internal gear |
Mid planetary gear
| Name | Mid sun gear | Mid carrier | Mid internal gear |
|---|---|---|---|
| Condition | Fixed | Output | Input |
| Direction of rotation | - | Clockwise revolution | Clockwise revolution |
| Number of revolutions | - | Deceleration from mid internal gear | Same number of revolution as the rear carrier |
"M2" Position
- The front sun gear and the under drive sun gear are fixed by the 2346 brake.
- The 2nd one-way clutch and the high and low reverse clutch regulate counterclockwise rotation of the rear sun gear.NOTE: The high and low reverse clutch operates only while coasting.
- The mid sun gear is fixed by the low brake.
- Each planetary gear enters the state described below.
Front planetary gear
| Name | Front sun gear | Front carrier | Front internal gear |
|---|---|---|---|
| Condition | Fixed | Output | Input |
| Direction of rotation | - | Clockwise revolution | Clockwise revolution |
| Number of revolutions | - | Deceleration from front internal gear | Same number of revolution as the input shaft |
Under drive planetary gear
| Name | Under drive sun gear | Under drive carrier | Under drive internal gear |
|---|---|---|---|
| Condition | Fixed | - | Input/Output |
| Direction of rotation | - | Clockwise revolution | Clockwise revolution |
| Number of revolutions | - | Deceleration from under drive internal gear | Same number of revolution as the front carrier |
Rear planetary gear
| Name | Rear sun gear | Rear carrier | Rear internal gear |
|---|---|---|---|
| Condition | Fixed | Output | Input |
| Direction of rotation | - | Clockwise revolution | Clockwise revolution |
| Number of revolutions | - | Deceleration from rear internal gear | Same number of revolution as the under drive internal gear |
Mid planetary gear
| Name | Mid sun gear | Mid carrier | Mid internal gear |
|---|---|---|---|
| Condition | Fixed | Output | Input |
| Direction of rotation | - | Clockwise revolution | Clockwise revolution |
| Number of revolutions | - | Deceleration from mid internal gear | Same number of revolution as the rear carrier |
"D3", "DS3" and "M3" Positions
- The front sun gear and the under drive sun gear are fixed by the 2346 brake.
- The direct clutch gets engaged and connects the rear sun gear with the rear carrier.
- The mid sun gear is fixed by the low brake.
- Each planetary gear enters the state described below.
Front planetary gear
| Name | Front sun gear | Front carrier | Front internal gear |
|---|---|---|---|
| Condition | Fixed | Output | Input |
| Direction of rotation | - | Clockwise revolution | Clockwise revolution |
| Number of revolutions | - | Deceleration from front internal gear | Same number of revolution as the input shaft |
Under drive planetary gear
| Name | Under drive sun gear | Under drive carrier | Under drive internal gear |
|---|---|---|---|
| Condition | Fixed | - | Input/Output |
| Direction of rotation | - | Clockwise revolution | Clockwise revolution |
| Number of revolutions | - | Deceleration from under drive internal gear | Same number of revolution as the front carrier |
Rear planetary gear
| Name | Rear sun gear | Rear carrier | Rear internal gear |
|---|---|---|---|
| Condition | - | Output | Input |
| Direction of rotation | Clockwise revolution | Clockwise revolution | Clockwise revolution |
| Number of revolutions | Same number of revolution as the rear internal gear | Same number of revolution as the rear internal gear | Same number of revolution as the under drive internal gear |
Mid planetary gear
| Name | Mid sun gear | Mid carrier | Mid internal gear |
|---|---|---|---|
| Condition | Fixed | Output | Input |
| Direction of rotation | - | Clockwise revolution | Clockwise revolution |
| Number of revolutions | - | Deceleration from mid internal gear | Same number of revolution as the rear carrier |
"D4", "DS4" and "M4" Positions
- The front sun gear and the under drive sun gear are fixed by the 2346 brake.
- The direct clutch gets engaged and connects the rear sun gear with the rear carrier.
- The high and low reverse clutch gets engaged and connects the rear sun gear with the mid sun gear.
- Each planetary gear enters the state described below.
Front planetary gear
| Name | Front sun gear | Front carrier | Front internal gear |
|---|---|---|---|
| Condition | Fixed | Output | Input |
| Direction of rotation | - | Clockwise revolution | Clockwise revolution |
| Number of revolutions | - | Deceleration from front internal gear | Same number of revolution as the input shaft |
Under drive planetary gear
| Name | Under drive sun gear | Under drive carrier | Under drive internal gear |
|---|---|---|---|
| Condition | Fixed | - | Input/Output |
| Direction of rotation | - | Clockwise revolution | Clockwise revolution |
| Number of revolutions | - | Deceleration from under drive internal gear | Same number of revolution as the front carrier |
Rear planetary gear
| Name | Rear sun gear | Rear carrier | Rear internal gear |
|---|---|---|---|
| Condition | - | Output | Input |
| Direction of rotation | Clockwise revolution | Clockwise revolution | Clockwise revolution |
| Number of revolutions | Same number of revolution as the rear internal gear | Same number of revolution as the rear internal gear | Same number of revolution as the under drive internal gear |
Mid planetary gear
| Name | Mid sun gear | Mid carrier | Mid internal gear |
|---|---|---|---|
| Condition | - | Output | Input |
| Direction of rotation | Clockwise revolution | Clockwise revolution | Clockwise revolution |
| Number of revolutions | Same number of revolution as the mid internal gear | Same number of revolution as the mid internal gear | Same number of revolution as the rear carrier |
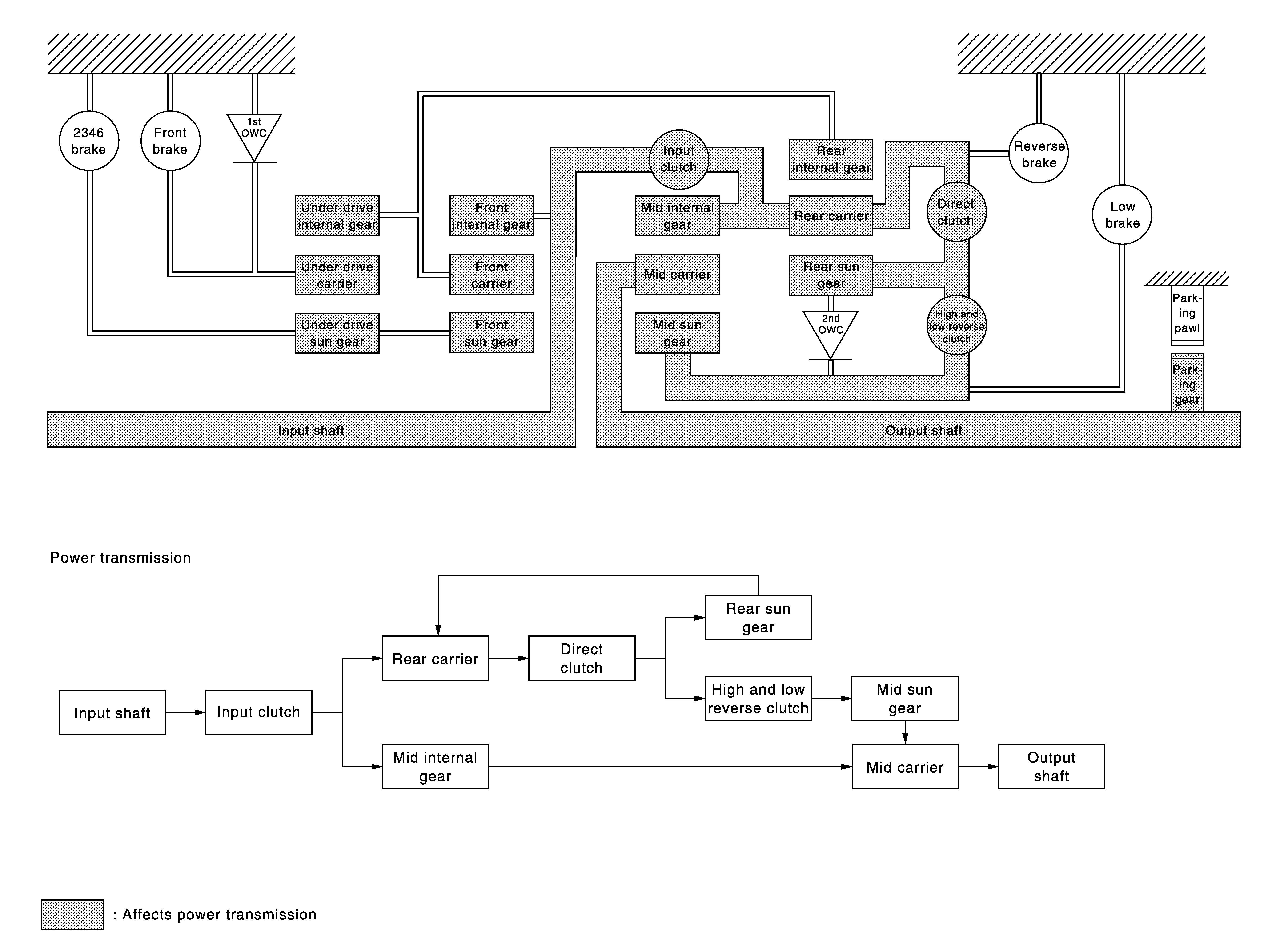
"D5", "DS5" and "M5" Positions
- The input clutch gets engaged and connects the mid internal gear with the rear carrier.
- The direct clutch gets engaged and connects the rear sun gear with the rear carrier.
- The high and low reverse clutch gets engaged and connects the rear sun gear with the mid sun gear.
- Each planetary gear enters the state described below.
Rear planetary gear
| Name | Rear sun gear | Rear carrier | Rear internal gear |
|---|---|---|---|
| Condition | - | input/Output | - |
| Direction of rotation | Clockwise revolution | Clockwise revolution | Clockwise revolution |
| Number of revolutions | Same number of revolution as the rear carrier | Same number of revolution as the input shaft | Same number of revolution as the rear carrier |
Mid planetary gear
| Name | Mid sun gear | Mid carrier | Mid internal gear |
|---|---|---|---|
| Condition | - | Output | Input |
| Direction of rotation | Clockwise revolution | Clockwise revolution | Clockwise revolution |
| Number of revolutions | Same number of revolution as the mid internal gear | Same number of revolution as the mid internal gear | Same number of revolution as the input shaft |
"D6", "DS6" and "M6" Positions
- The front sun gear and the under drive sun gear are fixed by the 2346 brake.
- The input clutch gets engaged and connects the mid internal gear with the rear carrier.
- The high and low reverse clutch gets engaged and connects the rear sun gear with the mid sun gear.
- Each planetary gear enters the state described below.
Front planetary gear
| Name | Front sun gear | Front carrier | Front internal gear |
|---|---|---|---|
| Condition | Fixed | Output | Input |
| Direction of rotation | - | Clockwise revolution | Clockwise revolution |
| Number of revolutions | - | Deceleration from front internal gear | Same number of revolution as the input shaft |
Rear planetary gear
| Name | Rear sun gear | Rear carrier | Rear internal gear |
|---|---|---|---|
| Condition | - | Input/Output | Input |
| Direction of rotation | Clockwise revolution | Clockwise revolution | Clockwise revolution |
| Number of revolutions | Acceleration from rear carrier | Same number of revolution as the input shaft | Same number of revolution as the front carrier |
Mid planetary gear
| Name | Mid sun gear | Mid carrier | Mid internal gear |
|---|---|---|---|
| Condition | - | Output | Input |
| Direction of rotation | Clockwise revolution | Clockwise revolution | Clockwise revolution |
| Number of revolutions | Acceleration from mid internal gear | Acceleration from mid internal gear | Same number of revolution as the input shaft |
"D7", "DS7" and "M7" Positions
- The under drive carrier is fixed by the front brake.
- The input clutch gets engaged and connects the mid internal gear with the rear carrier.
- The high and low reverse clutch gets engaged and connects the rear sun gear with the mid sun gear.
- Each planetary gear enters state described below.
Front planetary gear
| Name | Front sun gear | Front carrier | Front internal gear |
|---|---|---|---|
| Condition | - | Output | Input |
| Direction of rotation | Counterclockwise revolution | Clockwise revolution | Clockwise revolution |
| Number of revolutions | Deceleration from front internal gear | Deceleration from front internal gear | Same number of revolution as the input shaft |
Under drive planetary gear
| Name | Under drive sun gear | Under drive carrier | Under drive internal gear |
|---|---|---|---|
| Condition | - | Fixed | Input/Output |
| Direction of rotation | Counterclockwise revolution | - | Clockwise revolution |
| Number of revolutions | Acceleration from under drive internal gear | - | Same number of revolution as the front carrier |
Rear planetary gear
| Name | Rear sun gear | Rear carrier | Rear internal gear |
|---|---|---|---|
| Condition | - | Input/Output | Input |
| Direction of rotation | Clockwise revolution | Clockwise revolution | Clockwise revolution |
| Number of revolutions | Acceleration from rear carrier | Same number of revolution as the input shaft | Same number of revolution as the under drive internal gear |
Mid planetary gear
| Name | Mid sun gear | Mid carrier | Mid internal gear |
|---|---|---|---|
| Condition | - | Output | Input |
| Direction of rotation | Clockwise revolution | Clockwise revolution | Clockwise revolution |
| Number of revolutions | Acceleration from mid internal gear | Acceleration from mid internal gear | Same number of revolution as the input shaft |
"R" Position
- The 1st one-way clutch and the front brake regulate counterclockwise rotation of the under drive carrier.NOTE: The front brake operates at the fixed speed or less.
- The rear carrier and the mid internal gear are fixed by the reverse brake.
- The mid sun gear rotates at the same speed as the rear sun gear by operation of the 2nd one-way clutch and the high and low reverse clutch.
- Each planetary gear enters the state described below.
Front planetary gear
| Name | Front sun gear | Front carrier | Front internal gear |
|---|---|---|---|
| Condition | - | Output | Input |
| Direction of rotation | Counterclockwise revolution | Clockwise revolution | Clockwise revolution |
| Number of revolutions | Deceleration from front internal gear | Deceleration from front internal gear | Same number of revolution as the input shaft |
Under drive planetary gear
| Name | Under drive sun gear | Under drive carrier | Under drive internal gear |
|---|---|---|---|
| Condition | - | Fixed | Input/Output |
| Direction of rotation | Counterclockwise revolution | - | Clockwise revolution |
| Number of revolutions | Acceleration from under drive internal gear | - | Same number of revolution as the front carrier |
Rear planetary gear
| Name | Rear sun gear | Rear carrier | Rear internal gear |
|---|---|---|---|
| Condition | Output | Fixed | Input |
| Direction of rotation | Counterclockwise revolution | - | Clockwise revolution |
| Number of revolutions | Acceleration from rear internal gear | - | Same number of revolution as the under drive internal gear |
Mid planetary gear
| Name | Mid sun gear | Mid carrier | Mid internal gear |
|---|---|---|---|
| Condition | Input | Output | Fixed |
| Direction of rotation | Counterclockwise revolution | Counterclockwise revolution | - |
| Number of revolutions | Same number of revolution as the rear sun gear | Deceleration from mid sun gear | - |