LEMON Manuals: Even more car manuals for everyone: 1960-2025
Home >> Infiniti >> 2009 >> M35 Base >> Repair and Diagnosis >> Engine Mechanical >> Engine Lubrication System >> Service Information >> Lubrication System >> System Chart
April 5, 2026: LEMON Manuals is launched! Read the announcement.

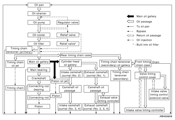
System Chart

Fig 1: Engine Lubrication System Schematic Diagram
G05224136Courtesy of NISSAN MOTOR CO., U.S.A.