LEMON Manuals: Even more car manuals for everyone: 1960-2025
Home >> Infiniti >> 2009 >> M35 Base >> Repair and Diagnosis >> External Pages >> Different car >> Section 160 (Audio, Visual & Navigation System) >> Without Mobile Entertainment System >> Ecu Diagnosis >> Camera Control Unit >> Wiring Diagram - AV - / BOSE Audio 2ch System P
April 5, 2026: LEMON Manuals is launched! Read the announcement.

Wiring Diagram - AV - / BOSE Audio 2ch System P

WARNING: This page is about a different car, the 2008 Infiniti M45 and 2008 Infiniti M35. However, it is still accessible from the selected car via links, so may be relevant.
NOTE: The name MULTIFUNCTION SWITCH indicates the integration of PRESET SWITCH and MULTIFUNCTION SWITCH virtually.
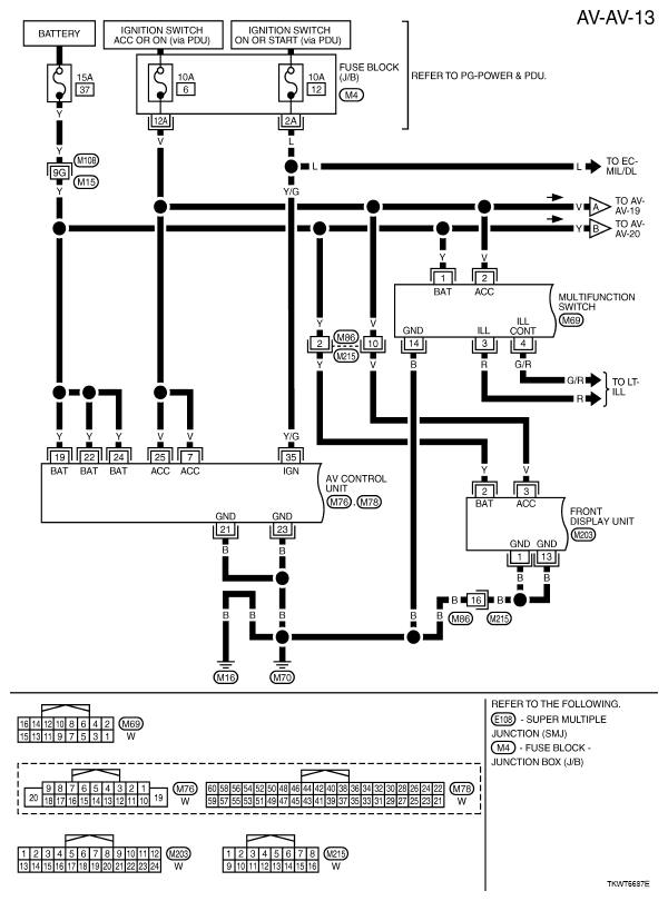
Fig 1: Identifying AV - / BOSE Audio 2ch System P - Wiring Diagram - AV-AV-13
G05722385Courtesy of NISSAN MOTOR CO., U.S.A.
Fig 2: Identifying AV - / BOSE Audio 2ch System P - Wiring Diagram - AV-AV-14
G05722386Courtesy of NISSAN MOTOR CO., U.S.A.
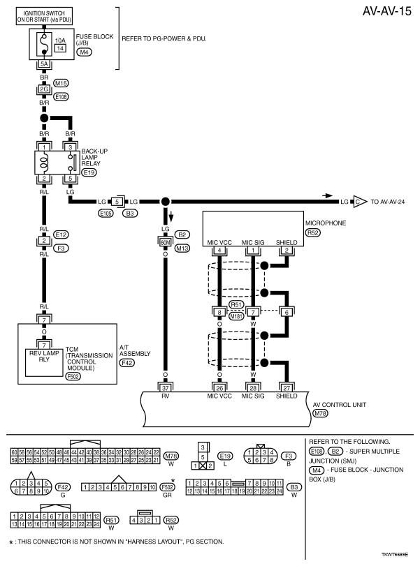
Fig 3: Identifying AV - / BOSE Audio 2ch System P - Wiring Diagram - AV-AV-15
G05722387Courtesy of NISSAN MOTOR CO., U.S.A.
Fig 4: Identifying AV - / BOSE Audio 2ch System P - Wiring Diagram - AV-AV-16
G05722388Courtesy of NISSAN MOTOR CO., U.S.A.
Fig 5: Identifying AV - / BOSE Audio 2ch System P - Wiring Diagram - AV-AV-17
G05722389Courtesy of NISSAN MOTOR CO., U.S.A.
Fig 6: Identifying AV - / BOSE Audio 2ch System P - Wiring Diagram - AV-AV-18
G05722390Courtesy of NISSAN MOTOR CO., U.S.A.
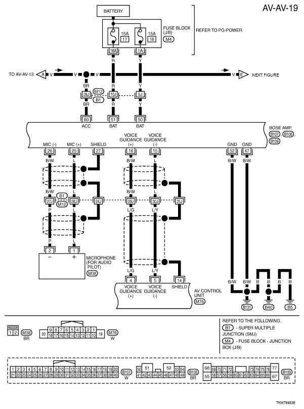
Fig 7: Identifying AV - / BOSE Audio 2ch System P - Wiring Diagram - AV-AV-19
G05722391Courtesy of NISSAN MOTOR CO., U.S.A.
Fig 8: Identifying AV - / BOSE Audio 2ch System P - Wiring Diagram - AV-AV-20
G05722392Courtesy of NISSAN MOTOR CO., U.S.A.
Fig 9: Identifying AV - / BOSE Audio 2ch System P - Wiring Diagram - AV-AV-21
G05722393Courtesy of NISSAN MOTOR CO., U.S.A.
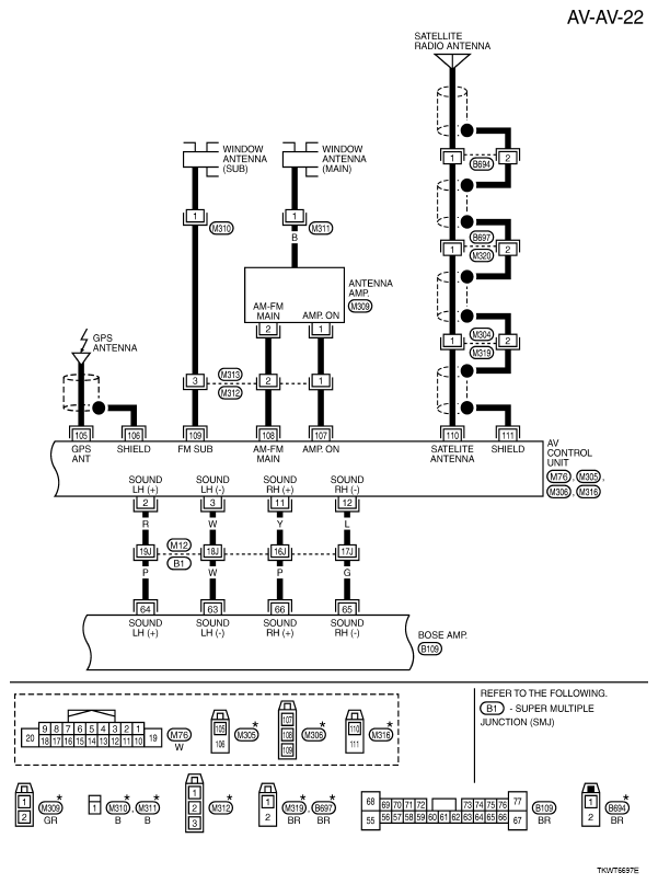
Fig 10: Identifying AV - / BOSE Audio 2ch System P - Wiring Diagram - AV-AV-22
G05722394Courtesy of NISSAN MOTOR CO., U.S.A.
Fig 11: Identifying AV - / BOSE Audio 2ch System P - Wiring Diagram - AV-AV-23
G05722395Courtesy of NISSAN MOTOR CO., U.S.A.
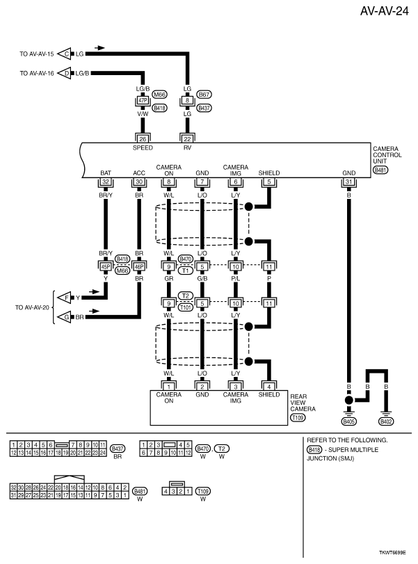
Fig 12: Identifying AV - / BOSE Audio 2ch System P - Wiring Diagram - AV-AV-24
G05722396Courtesy of NISSAN MOTOR CO., U.S.A.