LEMON Manuals: Even more car manuals for everyone: 1960-2025
Home >> Infiniti >> 2009 >> M35 Base >> Repair and Diagnosis >> External Pages >> Different car >> Section 160 (Audio, Visual & Navigation System) >> Without Mobile Entertainment System >> Ecu Diagnosis >> Tel Adapter Unit >> Wiring Diagram - AV - / Base Audio System
April 5, 2026: LEMON Manuals is launched! Read the announcement.

Wiring Diagram - AV - / Base Audio System

WARNING: This page is about a different car, the 2008 Infiniti M45 and 2008 Infiniti M35. However, it is still accessible from the selected car via links, so may be relevant.
NOTE: The name MULTIFUNCTION SWITCH indicates the integration of PRESET SWITCH and MULTIFUNCTION SWITCH virtually.
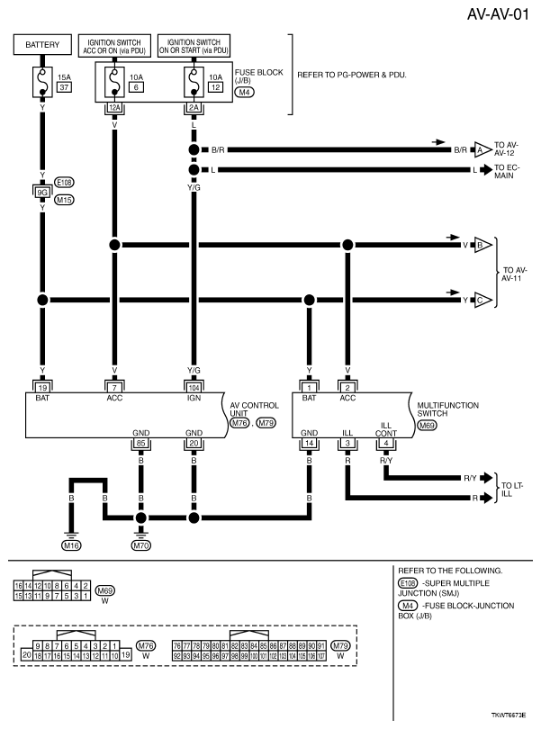
Fig 1: Identifying AV - / Base Audio System - Wiring Diagram (AV-AV-01)
G05722490Courtesy of NISSAN MOTOR CO., U.S.A.
Fig 2: Identifying AV - / Base Audio System - Wiring Diagram (AV-AV-02)
G05722491Courtesy of NISSAN MOTOR CO., U.S.A.
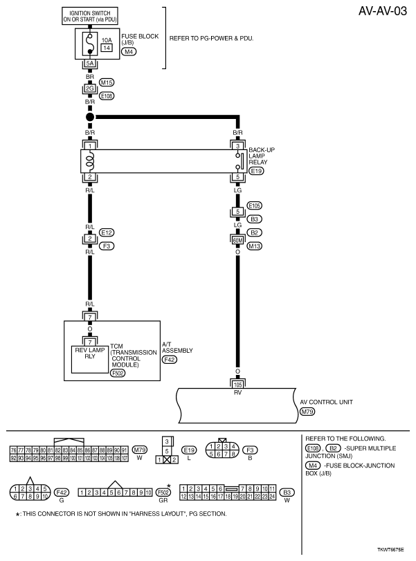
Fig 3: Identifying AV - / Base Audio System - Wiring Diagram (AV-AV-03)
G05722492Courtesy of NISSAN MOTOR CO., U.S.A.
Fig 4: Identifying AV - / Base Audio System - Wiring Diagram (AV-AV-04)
G05722493Courtesy of NISSAN MOTOR CO., U.S.A.
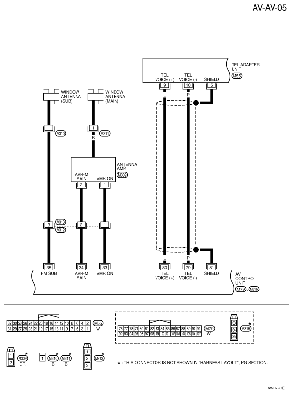
Fig 5: Identifying AV - / Base Audio System - Wiring Diagram (AV-AV-05)
G05722494Courtesy of NISSAN MOTOR CO., U.S.A.
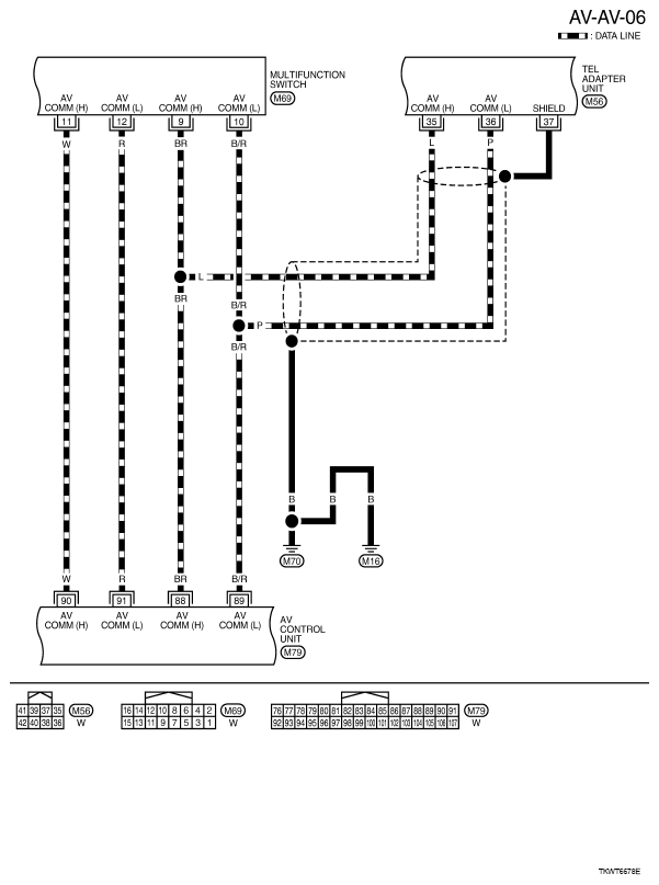
Fig 6: Identifying AV - / Base Audio System - Wiring Diagram (AV-AV-06)
G05722495Courtesy of NISSAN MOTOR CO., U.S.A.
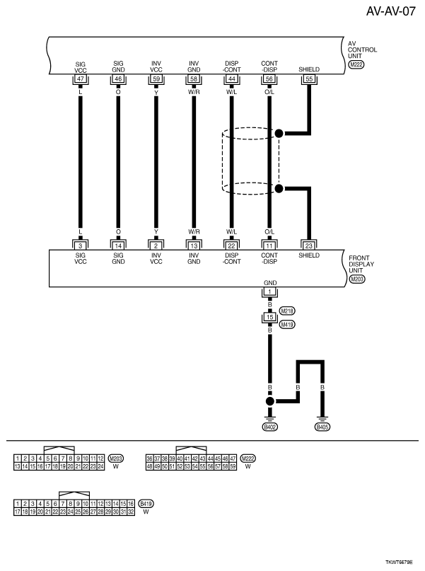
Fig 7: Identifying AV - / Base Audio System - Wiring Diagram (AV-AV-07)
G05722496Courtesy of NISSAN MOTOR CO., U.S.A.
Fig 8: Identifying AV - / Base Audio System - Wiring Diagram (AV-AV-08)
G05722497Courtesy of NISSAN MOTOR CO., U.S.A.
Fig 9: Identifying AV - / Base Audio System - Wiring Diagram (AV-AV-09)
G05722498Courtesy of NISSAN MOTOR CO., U.S.A.
Fig 10: Identifying AV - / Base Audio System - Wiring Diagram (AV-AV-10)
G05722499Courtesy of NISSAN MOTOR CO., U.S.A.
Fig 11: Identifying AV - / Base Audio System - Wiring Diagram (AV-AV-11)
G05722500Courtesy of NISSAN MOTOR CO., U.S.A.
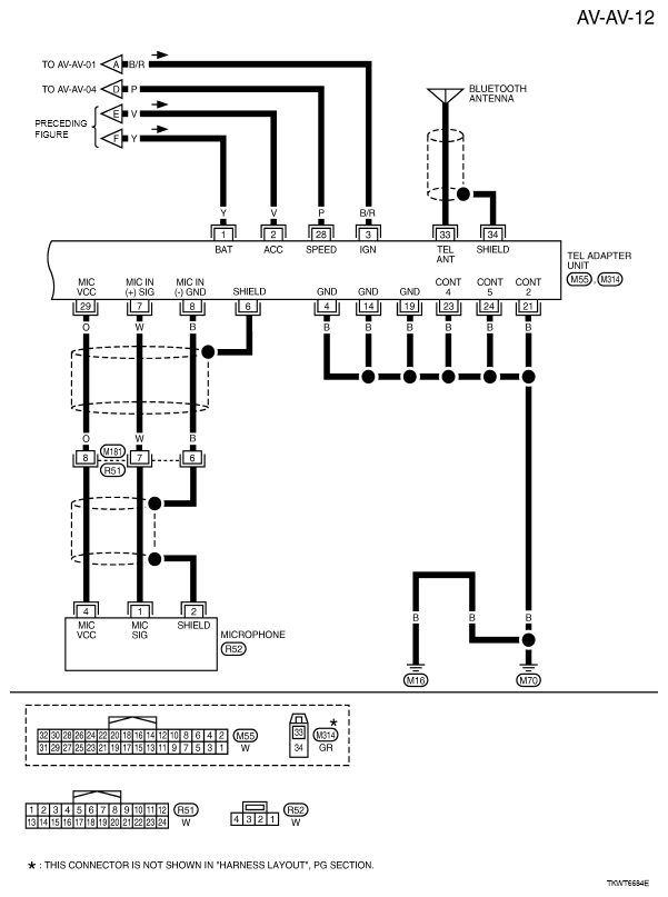
Fig 12: Identifying AV - / Base Audio System - Wiring Diagram (AV-AV-12)
G05722501Courtesy of NISSAN MOTOR CO., U.S.A.