LEMON Manuals: Even more car manuals for everyone: 1960-2025
Home >> Infiniti >> 2010 >> G37 Base, 2D Convertible >> Repair and Diagnosis >> External Pages >> Different car >> Section 88 (Audio Visual System & Navigation System) >> BOSE Audio Without Navigation >> Ecu Diagnosis >> Av Control Unit >> Wiring Diagram
April 5, 2026: LEMON Manuals is launched! Read the announcement.

Av Control Unit: Wiring Diagram

WARNING: This page is about a different car, the 2010 Nissan Armada. However, it is still accessible from the selected car via links, so may be relevant.
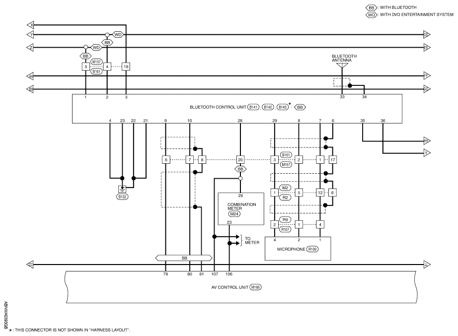
Fig 1: AV Control Unit - Wiring Diagram (1 Of 8)
G06583213Courtesy of NISSAN MOTOR CO., U.S.A.
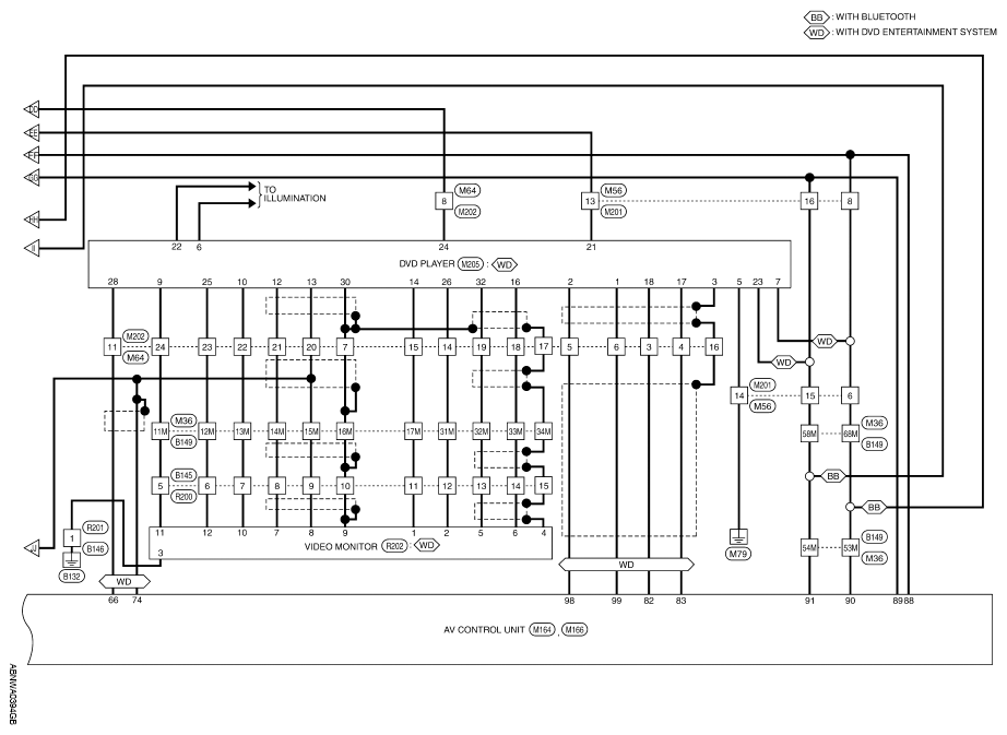
Fig 2: AV Control Unit - Wiring Diagram (2 Of 8)
G05951842Courtesy of NISSAN MOTOR CO., U.S.A.
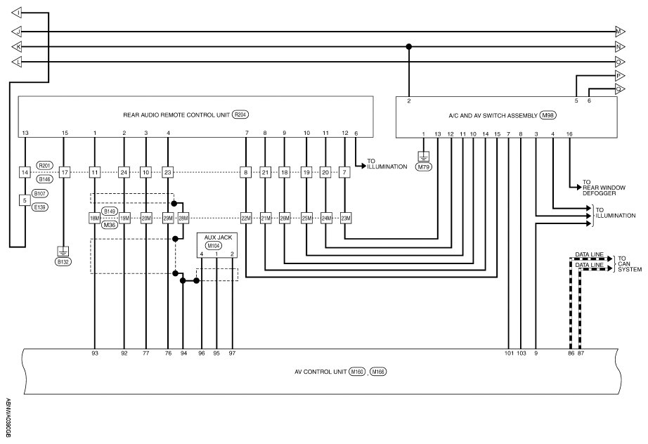
Fig 3: AV Control Unit - Wiring Diagram (3 Of 8)
G05951843Courtesy of NISSAN MOTOR CO., U.S.A.
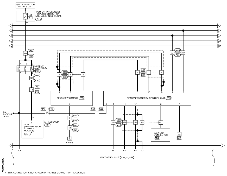
Fig 4: AV Control Unit - Wiring Diagram (4 Of 8)
G06583216Courtesy of NISSAN MOTOR CO., U.S.A.
Fig 5: AV Control Unit - Wiring Diagram (5 Of 8)
G06583217Courtesy of NISSAN MOTOR CO., U.S.A.
Fig 6: AV Control Unit - Wiring Diagram (6 Of 8)
G06583218Courtesy of NISSAN MOTOR CO., U.S.A.
Fig 7: AV Control Unit - Wiring Diagram (7 Of 8)
G06583219Courtesy of NISSAN MOTOR CO., U.S.A.
Fig 8: AV Control Unit - Wiring Diagram (8 Of 8)
G06583220Courtesy of NISSAN MOTOR CO., U.S.A.
Fig 9: AV Control Unit Connector Chart (1 Of 22)
G06583221Courtesy of NISSAN MOTOR CO., U.S.A.
Fig 10: AV Control Unit Connector Chart (2 Of 22)
G05951850Courtesy of NISSAN MOTOR CO., U.S.A.
Fig 11: AV Control Unit Connector Chart (3 Of 22)
G06583223Courtesy of NISSAN MOTOR CO., U.S.A.
Fig 12: AV Control Unit Connector Chart (4 Of 22)
G06583224Courtesy of NISSAN MOTOR CO., U.S.A.
Fig 13: AV Control Unit Connector Chart (5 Of 22)
G05951853Courtesy of NISSAN MOTOR CO., U.S.A.
Fig 14: AV Control Unit Connector Chart (6 Of 22)
G06583226Courtesy of NISSAN MOTOR CO., U.S.A.
Fig 15: AV Control Unit Connector Chart (7 Of 22)
G06583227Courtesy of NISSAN MOTOR CO., U.S.A.
Fig 16: AV Control Unit Connector Chart (8 Of 22)
G06583228Courtesy of NISSAN MOTOR CO., U.S.A.
Fig 17: AV Control Unit Connector Chart (9 Of 22)
G06583229Courtesy of NISSAN MOTOR CO., U.S.A.
Fig 18: AV Control Unit Connector Chart (10 Of 22)
G06583230Courtesy of NISSAN MOTOR CO., U.S.A.
Fig 19: AV Control Unit Connector Chart (11 Of 22)
G06583231Courtesy of NISSAN MOTOR CO., U.S.A.
Fig 20: AV Control Unit Connector Chart (12 Of 22)
G06583232Courtesy of NISSAN MOTOR CO., U.S.A.
Fig 21: AV Control Unit Connector Chart (13 Of 22)
G06583233Courtesy of NISSAN MOTOR CO., U.S.A.
Fig 22: AV Control Unit Connector Chart (14 Of 22)
G06583234Courtesy of NISSAN MOTOR CO., U.S.A.
Fig 23: AV Control Unit Connector Chart (15 Of 22)
G06583235Courtesy of NISSAN MOTOR CO., U.S.A.
Fig 24: AV Control Unit Connector Chart (16 Of 22)
G06583236Courtesy of NISSAN MOTOR CO., U.S.A.
Fig 25: AV Control Unit Connector Chart (17 Of 22)
G06583237Courtesy of NISSAN MOTOR CO., U.S.A.
Fig 26: AV Control Unit Connector Chart (18 Of 22)
G06583238Courtesy of NISSAN MOTOR CO., U.S.A.
Fig 27: AV Control Unit Connector Chart (19 Of 22)
G06583239Courtesy of NISSAN MOTOR CO., U.S.A.
Fig 28: AV Control Unit Connector Chart (20 Of 22)
G06583240Courtesy of NISSAN MOTOR CO., U.S.A.
Fig 29: AV Control Unit Connector Chart (21 Of 22)
G05951869Courtesy of NISSAN MOTOR CO., U.S.A.
Fig 30: AV Control Unit Connector Chart (22 Of 22)
G06583242Courtesy of NISSAN MOTOR CO., U.S.A.