LEMON Manuals: Even more car manuals for everyone: 1960-2025
Home >> Infiniti >> 2010 >> G37 Base, 2D Coupe >> Repair and Diagnosis >> External Pages >> Different car >> Section 19 (Security Control System (With Intelligent Key System)) >> Ecu Diagnosis >> BCM (Body Control Module) >> Wiring Diagram - NVIS
April 5, 2026: LEMON Manuals is launched! Read the announcement.

Wiring Diagram - NVIS

WARNING: This page is about a different car, the 2010 Nissan Armada. However, it is still accessible from the selected car via links, so may be relevant.
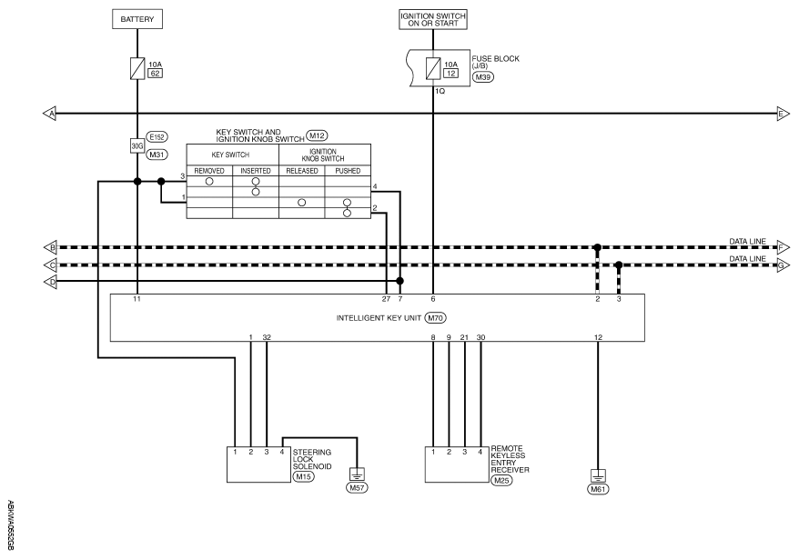
Fig 1: NVIS - Wiring Diagram (1 Of 3)
G06581421Courtesy of NISSAN MOTOR CO., U.S.A.
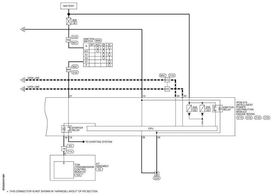
Fig 2: NVIS - Wiring Diagram (2 Of 3)
G06581422Courtesy of NISSAN MOTOR CO., U.S.A.
Fig 3: NVIS - Wiring Diagram (3 Of 3)
G06581423Courtesy of NISSAN MOTOR CO., U.S.A.
Fig 4: Identifying NVIS Connectors (1 Of 5)
G06581424Courtesy of NISSAN MOTOR CO., U.S.A.
Fig 5: Identifying NVIS Connectors (2 Of 5)
G06581425Courtesy of NISSAN MOTOR CO., U.S.A.
Fig 6: Identifying NVIS Connectors (3 Of 5)
G06581426Courtesy of NISSAN MOTOR CO., U.S.A.
Fig 7: Identifying NVIS Connectors (4 Of 5)
G06581427Courtesy of NISSAN MOTOR CO., U.S.A.
Fig 8: Identifying NVIS Connectors (5 Of 5)
G06581428Courtesy of NISSAN MOTOR CO., U.S.A.