LEMON Manuals: Even more car manuals for everyone: 1960-2025
Home >> Infiniti >> 2010 >> M35 Base >> Repair and Diagnosis >> Engine Performance >> System >> Engine Control System - DTCS P0130 To P0430 >> DTC P0340, P0345: CMP Sensor >> Wiring Diagram
April 5, 2026: LEMON Manuals is launched! Read the announcement.

DTC P0340, P0345: CMP Sensor: Wiring Diagram

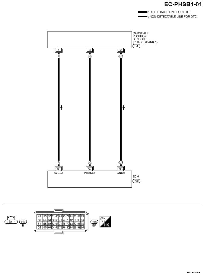
Fig 1: EC-PHSB1-01 - Wiring Diagram
G06306618Courtesy of NISSAN MOTOR CO., U.S.A.
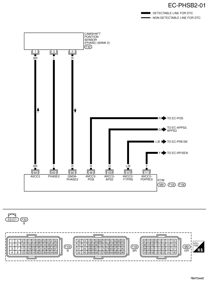
Fig 2: EC-PHSB2-01 - Wiring Diagram
G06306619Courtesy of NISSAN MOTOR CO., U.S.A.