LEMON Manuals: Even more car manuals for everyone: 1960-2025
Home >> Infiniti >> 2010 >> M35 Base >> Repair and Diagnosis >> Engine Performance >> System >> Engine Control System - DTCS P0441 To P1212 >> DTC P0550: PSP Sensor >> Wiring Diagram
April 5, 2026: LEMON Manuals is launched! Read the announcement.

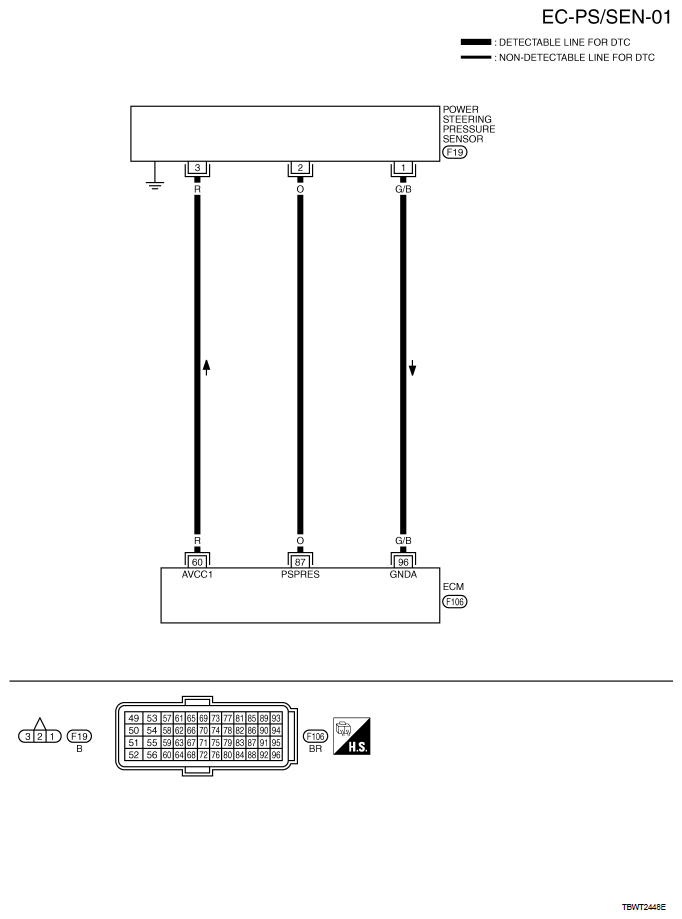
DTC P0550: PSP Sensor: Wiring Diagram

Fig 1: EC-PS/SEN-01 - Wiring Diagram
G06306692Courtesy of NISSAN MOTOR CO., U.S.A.