LEMON Manuals: Even more car manuals for everyone: 1960-2025
Home >> Infiniti >> 2010 >> M35 Base >> Repair and Diagnosis >> External Pages >> Different car >> Section 160 (Audio, Visual & Navigation System) >> Without Mobile Entertainment System >> Ecu Diagnosis >> Front Display Unit >> With Navigation >> Wiring Diagram - AV - / BOSE Audio 2ch System
April 5, 2026: LEMON Manuals is launched! Read the announcement.

Wiring Diagram - AV - / BOSE Audio 2ch System

WARNING: This page is about a different car, the 2008 Infiniti M45 and 2008 Infiniti M35. However, it is still accessible from the selected car via links, so may be relevant.
NOTE: The name MULTIFUNCTION SWITCH indicates the integration of PRESET SWITCH and MULTIFUNCTION SWITCH virtually.
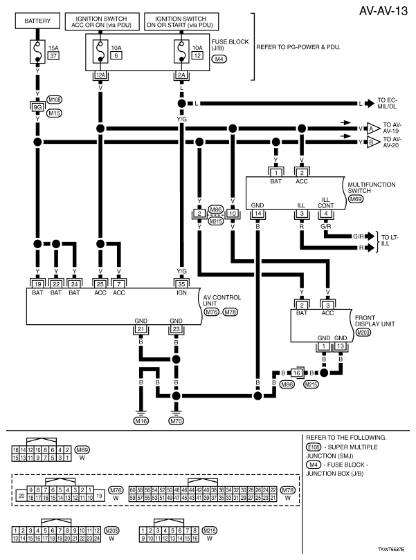
Fig 1: Identifying AV - / BOSE Audio 2ch System - Wiring Diagram - AV-AV-13
G05722235Courtesy of NISSAN MOTOR CO., U.S.A.
Fig 2: Identifying AV - / BOSE Audio 2ch System - Wiring Diagram - AV-AV-14
G05722236Courtesy of NISSAN MOTOR CO., U.S.A.
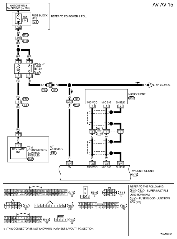
Fig 3: Identifying AV - / BOSE Audio 2ch System - Wiring Diagram - AV-AV-15
G05722237Courtesy of NISSAN MOTOR CO., U.S.A.
Fig 4: Identifying AV - / BOSE Audio 2ch System - Wiring Diagram - AV-AV-16
G05722238Courtesy of NISSAN MOTOR CO., U.S.A.
Fig 5: Identifying AV - / BOSE Audio 2ch System - Wiring Diagram - AV-AV-17
G05722239Courtesy of NISSAN MOTOR CO., U.S.A.
Fig 6: Identifying AV - / BOSE Audio 2ch System - Wiring Diagram - AV-AV-18
G05722240Courtesy of NISSAN MOTOR CO., U.S.A.
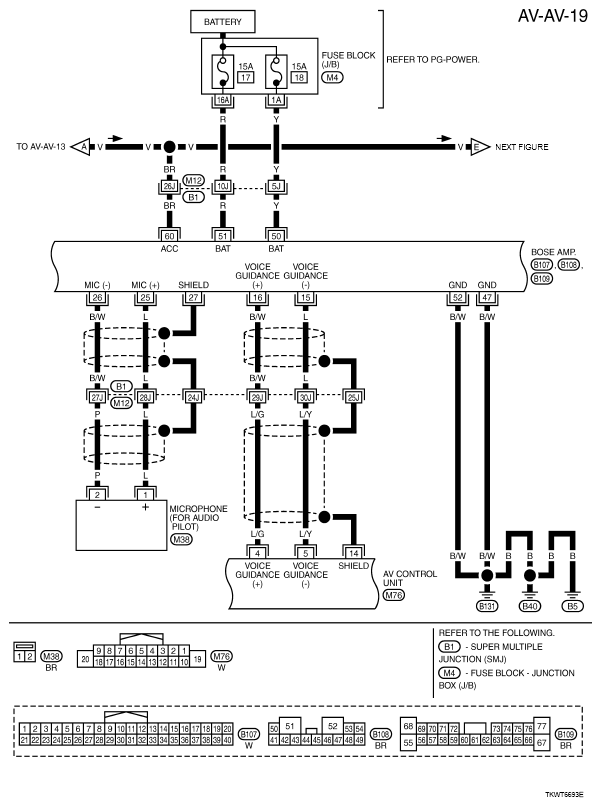
Fig 7: Identifying AV - / BOSE Audio 2ch System - Wiring Diagram - AV-AV-19
G05722241Courtesy of NISSAN MOTOR CO., U.S.A.
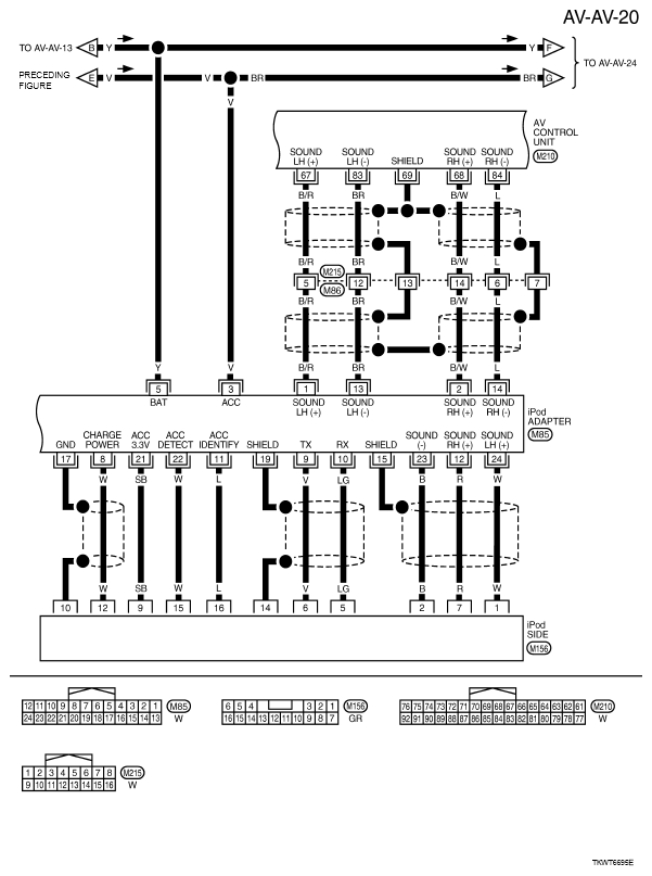
Fig 8: Identifying AV - / BOSE Audio 2ch System - Wiring Diagram - AV-AV-20
G05722242Courtesy of NISSAN MOTOR CO., U.S.A.
Fig 9: Identifying AV - / BOSE Audio 2ch System - Wiring Diagram - AV-AV-21
G05722243Courtesy of NISSAN MOTOR CO., U.S.A.
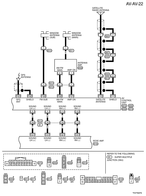
Fig 10: Identifying AV - / BOSE Audio 2ch System - Wiring Diagram - AV-AV-22
G05722244Courtesy of NISSAN MOTOR CO., U.S.A.
Fig 11: Identifying AV - / BOSE Audio 2ch System - Wiring Diagram - AV-AV-23
G05722245Courtesy of NISSAN MOTOR CO., U.S.A.
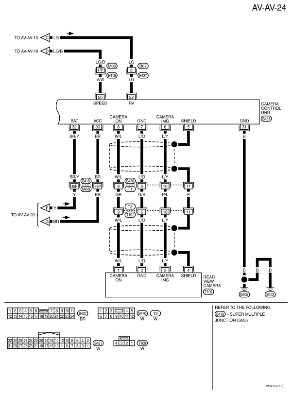
Fig 12: Identifying AV - / BOSE Audio 2ch System - Wiring Diagram - AV-AV-24
G05722246Courtesy of NISSAN MOTOR CO., U.S.A.