LEMON Manuals: Even more car manuals for everyone: 1960-2025
Home >> Infiniti >> 2010 >> M35 Base >> Repair and Diagnosis >> External Pages >> Different car >> Section 160 (Audio, Visual & Navigation System) >> Without Mobile Entertainment System >> Ecu Diagnosis >> Front Display Unit >> Without Navigation >> Wiring Diagram - AV - / Base Audio System
April 5, 2026: LEMON Manuals is launched! Read the announcement.

Wiring Diagram - AV - / Base Audio System

WARNING: This page is about a different car, the 2008 Infiniti M45 and 2008 Infiniti M35. However, it is still accessible from the selected car via links, so may be relevant.
NOTE: The name MULTIFUNCTION SWITCH indicates the integration of PRESET SWITCH and MULTIFUNCTION SWITCH virtually.
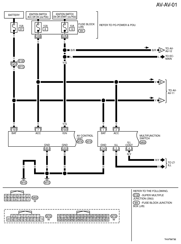
Fig 1: Identifying AV - / Base Audio System - Wiring Diagram - AV-AV-01
G05722209Courtesy of NISSAN MOTOR CO., U.S.A.
Fig 2: Identifying AV - / Base Audio System - Wiring Diagram - AV-AV-02
G05722210Courtesy of NISSAN MOTOR CO., U.S.A.
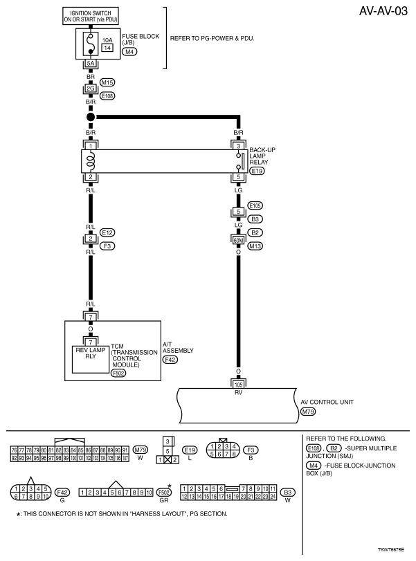
Fig 3: Identifying AV - / Base Audio System - Wiring Diagram - AV-AV-03
G05722211Courtesy of NISSAN MOTOR CO., U.S.A.
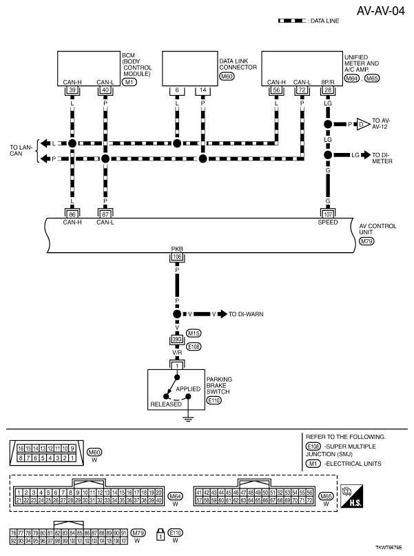
Fig 4: Identifying AV - / Base Audio System - Wiring Diagram - AV-AV-04
G05722212Courtesy of NISSAN MOTOR CO., U.S.A.
Fig 5: Identifying AV - / Base Audio System - Wiring Diagram - AV-AV-05
G05722213Courtesy of NISSAN MOTOR CO., U.S.A.
Fig 6: Identifying AV - / Base Audio System - Wiring Diagram - AV-AV-06
G05722214Courtesy of NISSAN MOTOR CO., U.S.A.
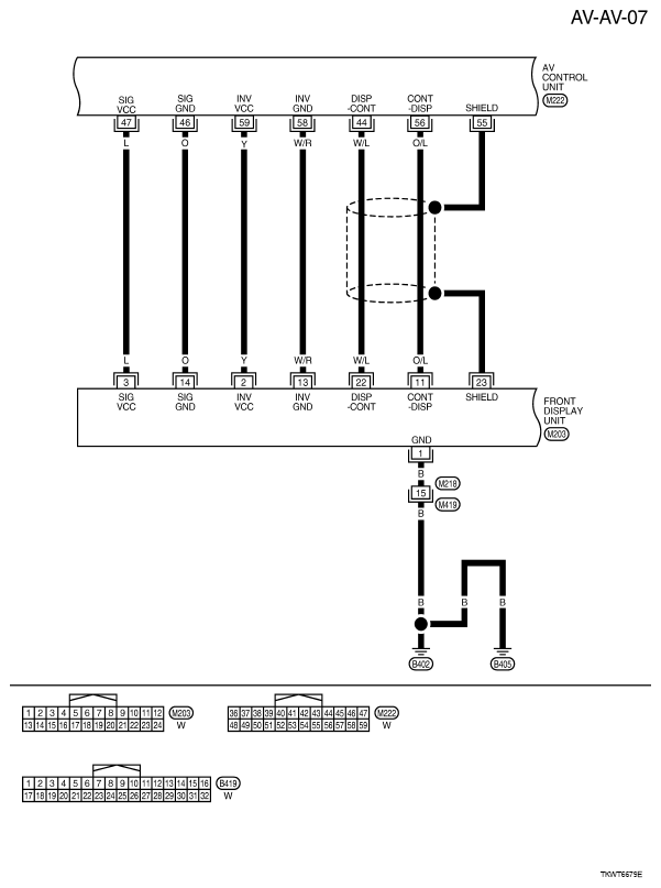
Fig 7: Identifying AV - / Base Audio System - Wiring Diagram - AV-AV-07
G05722215Courtesy of NISSAN MOTOR CO., U.S.A.
Fig 8: Identifying AV - / Base Audio System - Wiring Diagram - AV-AV-08
G05722216Courtesy of NISSAN MOTOR CO., U.S.A.
Fig 9: Identifying AV - / Base Audio System - Wiring Diagram - AV-AV-09
G05722217Courtesy of NISSAN MOTOR CO., U.S.A.
Fig 10: Identifying AV - / Base Audio System - Wiring Diagram - AV-AV-10
G05722218Courtesy of NISSAN MOTOR CO., U.S.A.
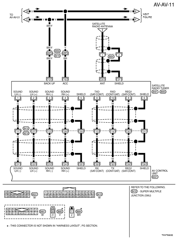
Fig 11: Identifying AV - / Base Audio System - Wiring Diagram - AV-AV-11
G05722219Courtesy of NISSAN MOTOR CO., U.S.A.
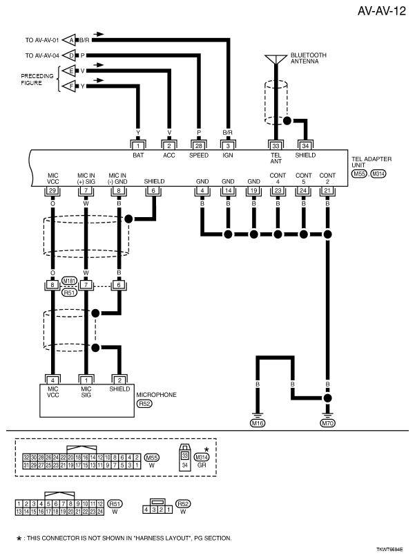
Fig 12: Identifying AV - / Base Audio System - Wiring Diagram - AV-AV-12
G05722220Courtesy of NISSAN MOTOR CO., U.S.A.