LEMON Manuals: Even more car manuals for everyone: 1960-2025
Home >> Infiniti >> 2010 >> M35 x >> Repair and Diagnosis (Single Page) >> Body & Frame >> Door Locks >> Body, Lock & Security System >> Service Information >> Intelligent Key System/Engine Start Function >> Wiring Diagram - ENG/ST -
April 5, 2026: LEMON Manuals is launched! Read the announcement.

Wiring Diagram - ENG/ST -

NOTE: For PG-Power, go to POWER SUPPLY, GROUND & CIRCUIT ELEMENTS .
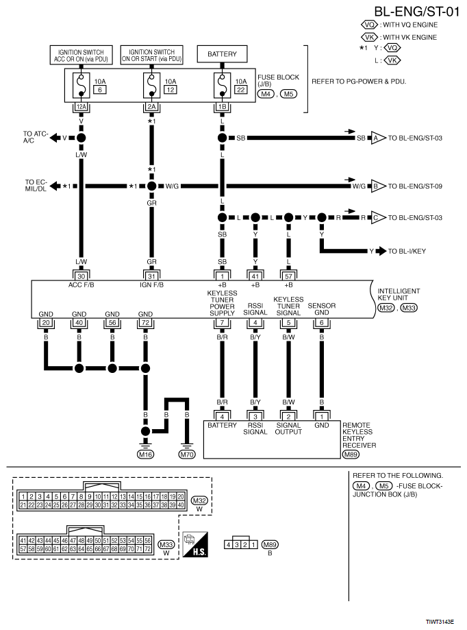
Fig 1: Wiring Diagram - BL-ENG/ST-01
G06309016Courtesy of NISSAN MOTOR CO., U.S.A.
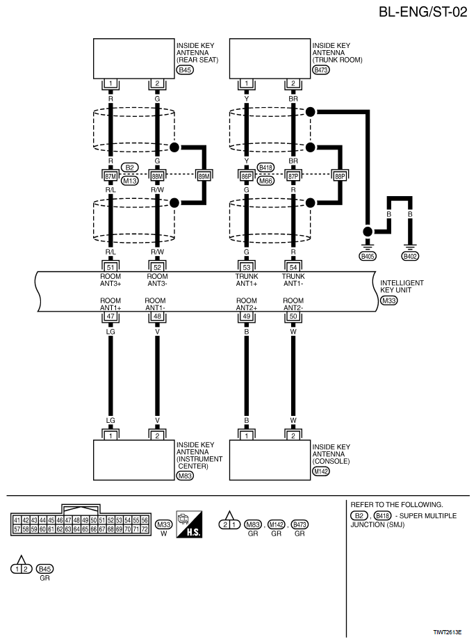
Fig 2: Wiring Diagram - BL-ENG/ST-02
G06309017Courtesy of NISSAN MOTOR CO., U.S.A.
Fig 3: Wiring Diagram - BL-ENG/ST-03
G05212298Courtesy of NISSAN MOTOR CO., U.S.A.
Fig 4: Wiring Diagram - BL-ENG/ST-04
G05212299Courtesy of NISSAN MOTOR CO., U.S.A.
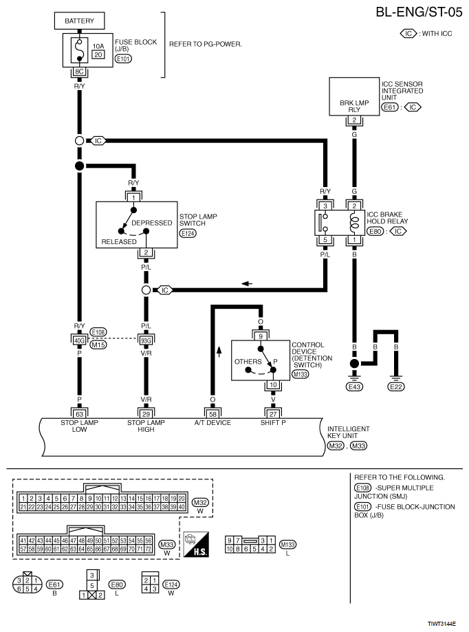
Fig 5: Wiring Diagram - BL-ENG/ST-05
G06309020Courtesy of NISSAN MOTOR CO., U.S.A.
Fig 6: Wiring Diagram - BL-ENG/ST-06
G06309021Courtesy of NISSAN MOTOR CO., U.S.A.
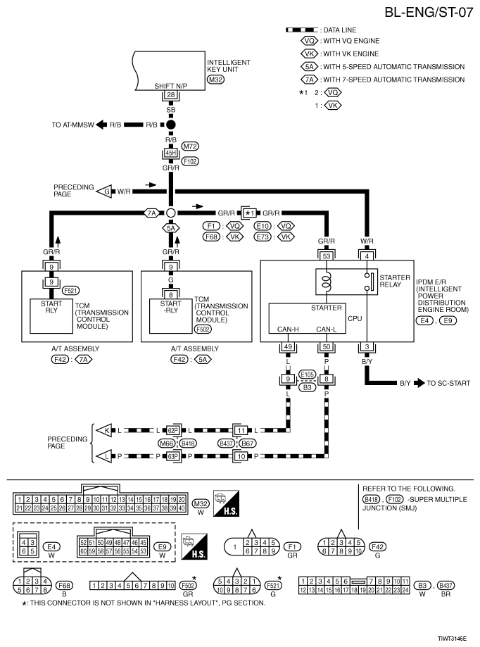
Fig 7: Wiring Diagram - BL-ENG/ST-07
G06309022Courtesy of NISSAN MOTOR CO., U.S.A.
Fig 8: Wiring Diagram - BL-ENG/ST-08
G06309023Courtesy of NISSAN MOTOR CO., U.S.A.
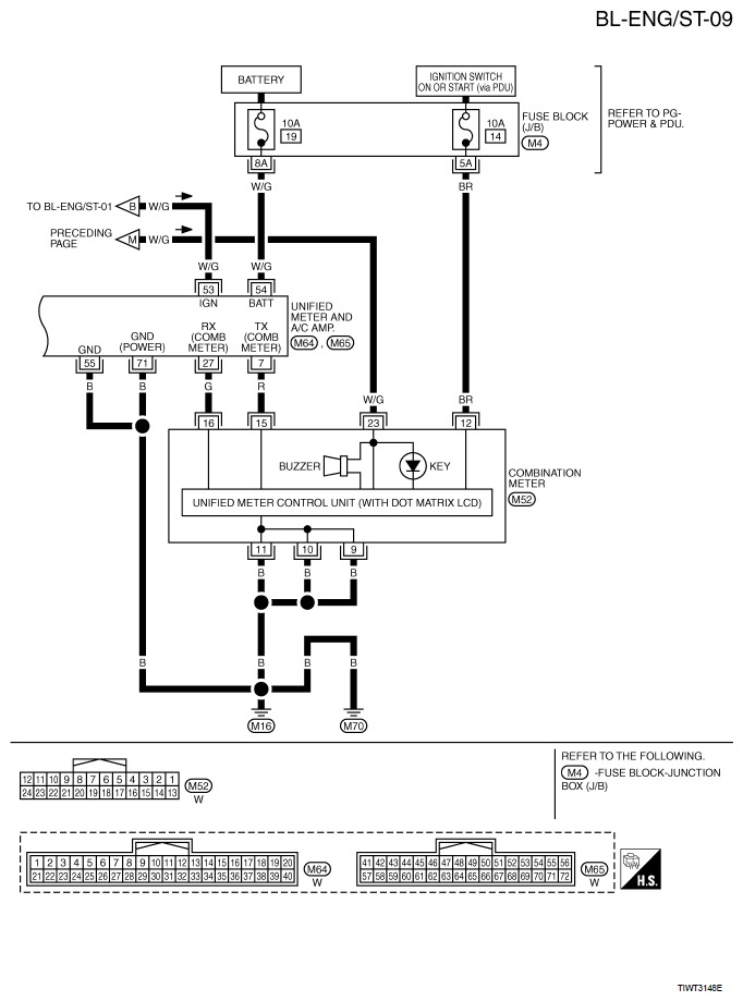
Fig 9: Wiring Diagram - BL-ENG/ST-09
G06309024Courtesy of NISSAN MOTOR CO., U.S.A.