LEMON Manuals: Even more car manuals for everyone: 1960-2025
Home >> Infiniti >> 2010 >> M45 Base >> Repair and Diagnosis >> Engine Performance >> System >> Engine Control System - DTCS P1550 To P2A03 >> DTC P2122, P2123 App Sensor >> Wiring Diagram
April 5, 2026: LEMON Manuals is launched! Read the announcement.

DTC P2122, P2123 App Sensor: Wiring Diagram

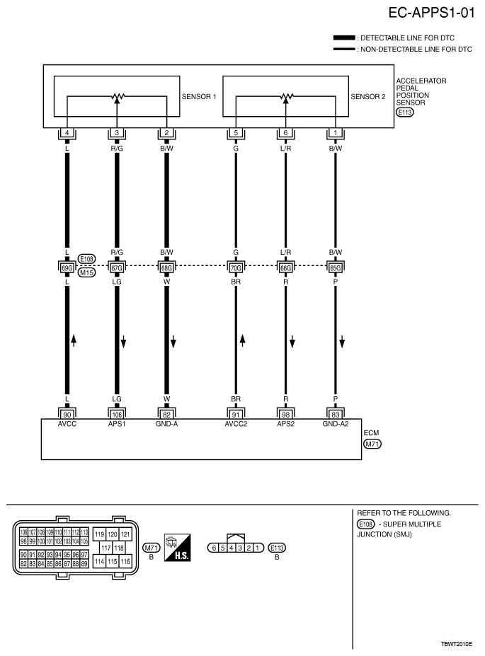
Fig 1: Wiring Diagram - EC-APPS1-01
G06303437Courtesy of NISSAN MOTOR CO., U.S.A.

Specification data are reference values and are measured between each terminal and ground.

CAUTION: Never use ECM ground terminals when measuring input/output voltage. Doing so may result in damage to the ECM's transistor. Use a ground other than ECM terminals, such as the ground.
CONNECTOR TERMINALS REFERENCE CHART

TERMINAL NO. WIRE COLOR ITEM CONDITION DATA (DC Voltage)
82 W Sensor ground
(APP sensor 1)
[Engine is running] 
  • Warm-up condition 
  • Idle speed
Approximately 0 V
83 P Sensor ground
(APP sensor 2)
[Engine is running] 
  • Warm-up condition 
  • Idle speed
Approximately 0 V
90 L Sensor power supply
(APP sensor 1)
[Ignition switch: ON]  Approximately 5 V
91 BR Sensor power supply
(APP sensor 2)
[Ignition switch: ON]  Approximately 5 V
98 R Accelerator pedal position sensor 2 [Ignition switch: ON] 
  • Engine: Stopped
  • Accelerator pedal: Fully released
0.20 - 0.55 V
[Ignition switch: ON] 
  • Engine: Stopped
  • Accelerator pedal: Fully depressed
1.85 - 2.40 V
106 LG Accelerator pedal position sensor 1 [Ignition switch: ON] 
  • Engine: Stopped
  • Accelerator pedal: Fully released
0.4 - 1.1 V
[Ignition switch: ON] 
  • Engine: Stopped
  • Accelerator pedal: Fully depressed
3.7 - 4.8 V