LEMON Manuals: Even more car manuals for everyone: 1960-2025
Home >> Infiniti >> 2010 >> M45 x >> Repair and Diagnosis >> Engine Performance >> System >> Engine Control System - DTCS P0460 To P1421 >> DTC P1140, P1145 IVT Control Position Sensor >> Wiring Diagram
April 5, 2026: LEMON Manuals is launched! Read the announcement.

DTC P1140, P1145 IVT Control Position Sensor: Wiring Diagram

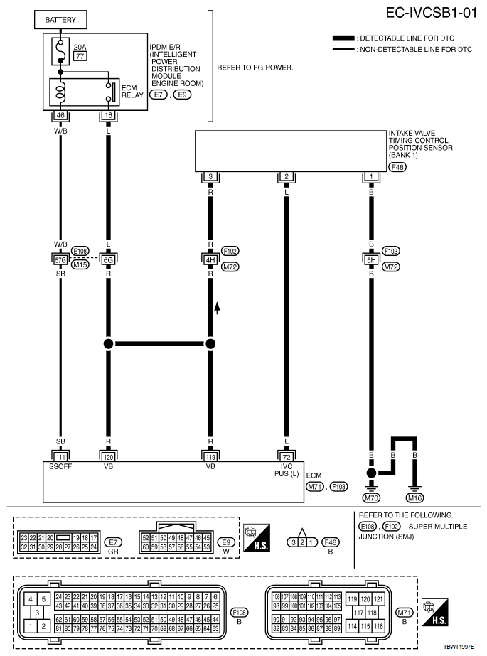
BANK 1

NOTE: For PG-Power, go to POWER SUPPLY, GROUND & CIRCUIT ELEMENTS .
Fig 1: Wiring Diagram - EC-IVCSB1-01
G06303299Courtesy of NISSAN MOTOR CO., U.S.A.

Specification data are reference values and are measured between each terminal and ground.

Pulse signal is measured by CONSULT-III.

CAUTION: Never use ECM ground terminals when measuring input/output voltage. Doing so may result in damage to the ECM's transistor. Use a ground other than ECM terminals, such as the ground.
CONNECTOR TERMINALS REFERENCE CHART

TERMINAL NO. WIRE COLOR ITEM CONDITION DATA (DC Voltage)
72 L Intake valve timing control position sensor (bank 1) [Engine is running] 
  • Warm-up condition 
  • Idle speed
0 - 1.0 V(1)
G06302921Courtesy of NISSAN MOTOR CO., U.S.A.
[Engine is running] 
  • Engine speed: 2, 000 RPM
0 - 1.0 V(1)
G06302922Courtesy of NISSAN MOTOR CO., U.S.A.
111 SB ECM relay
(Self shut-off)
[Engine is running] 
[Ignition switch: OFF] 
  • For a few seconds after turning ignition switch OFF
0 - 1.5 V
[Ignition switch: OFF] 
  • More than a few seconds after turning ignition switch OFF
BATTERY VOLTAGE (11 - 14 V)
119
120
R
R
Power supply for ECM [Ignition switch: ON]  BATTERY VOLTAGE (11 - 14 V)
(1) Average voltage for pulse signal (Actual pulse signal can be confirmed by oscilloscope.)

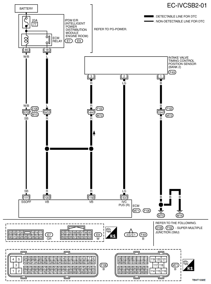
BANK 2

Fig 2: Wiring Diagram - EC-IVCSB2-01
G06303302Courtesy of NISSAN MOTOR CO., U.S.A.

Specification data are reference values and are measured between each terminal and ground.

Pulse signal is measured by CONSULT-III.

CAUTION: Do not use ECM ground terminals when measuring input/output voltage. Doing so may result in damage to the ECM's transistor. Use a ground other than ECM terminals, such as the ground.
CONNECTOR TERMINALS REFERENCE CHART

TERMINAL NO. WIRE COLOR ITEM CONDITION DATA (DC Voltage)
53 LG Intake valve timing control position sensor (bank 2) [Engine is running] 
  • Warm-up condition 
  • Idle speed
0 - 1.0V(1)
G06302921Courtesy of NISSAN MOTOR CO., U.S.A.
[Engine is running] 
  • Engine speed: 2, 000 RPM
0 - 1.0V(1)
G06302922Courtesy of NISSAN MOTOR CO., U.S.A.
111 SB ECM relay
(Self shut-off)
[Engine is running] 
[Ignition switch: OFF] 
  • For a few seconds after turning ignition switch OFF
0 - 1.5V
[Ignition switch: OFF] 
  • More than a few seconds after turning ignition switch OFF
BATTERY VOLTAGE (11 - 14V)
119
120
R
R
Power supply for ECM [Ignition switch: ON]  BATTERY VOLTAGE (11 - 14V)
(1) Average voltage for pulse signal (Actual pulse signal can be confirmed by oscilloscope.)