LEMON Manuals: Even more car manuals for everyone: 1960-2025
Home >> Infiniti >> 2011 >> EX35 Base, AWD >> Repair and Diagnosis >> Body & Frame >> Seats >> Automatic Drive Positioner System >> Basic Inspection >> Diagnosis And Repair Workflow >> Work Flow >> Overall Sequence
April 5, 2026: LEMON Manuals is launched! Read the announcement.

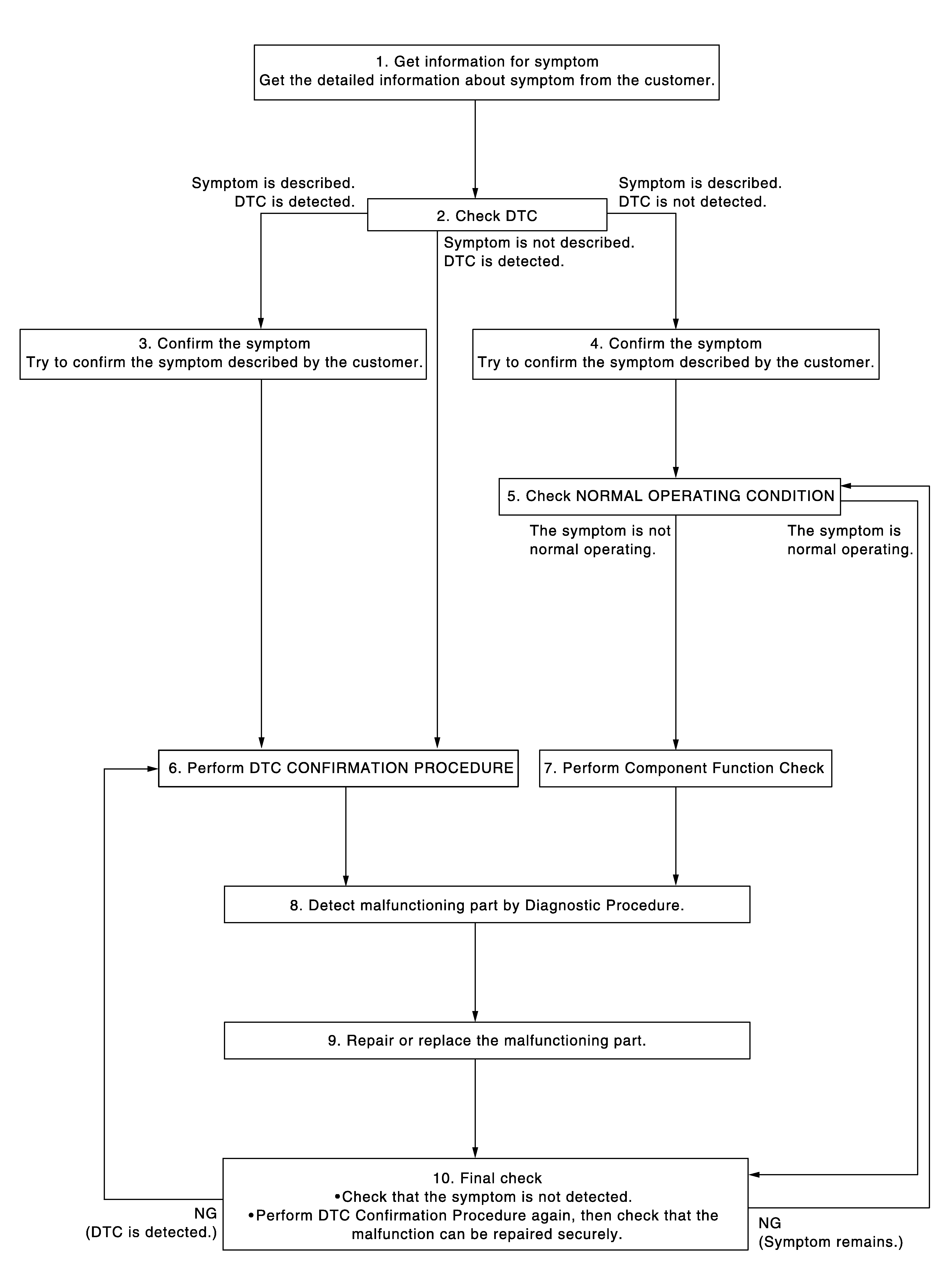
Overall Sequence

Fig 1: Diagnosis And Repair Workflow Chart
G05727959Courtesy of NISSAN MOTOR CO., U.S.A.