LEMON Manuals: Even more car manuals for everyone: 1960-2025
Home >> Infiniti >> 2012 >> G37 Base, 2D Convertible >> Repair and Diagnosis >> External Pages >> Different car >> Section 148 (Interior Lighting System) >> System Description >> System >> Illumination Control System >> ILLUMINATION CONTROL SYSTEM : Schematic
April 5, 2026: LEMON Manuals is launched! Read the announcement.

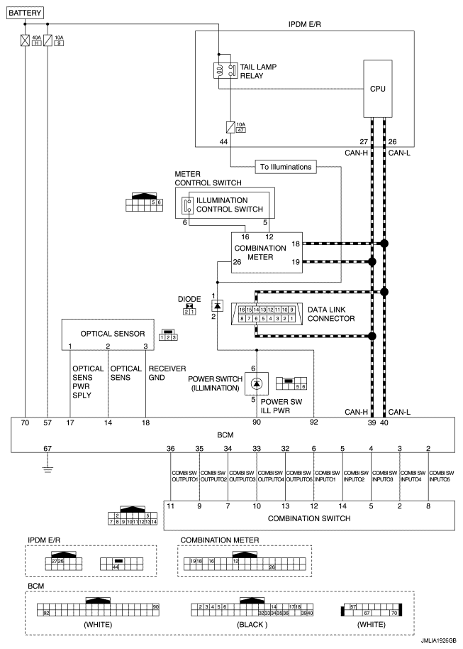
ILLUMINATION CONTROL SYSTEM : Schematic

WARNING: This page is about a different car, the 2011 Nissan Leaf. However, it is still accessible from the selected car via links, so may be relevant.
Fig 1: Illumination Control System - Schematic
G07084742Courtesy of NISSAN MOTOR CO., U.S.A.