LEMON Manuals: Even more car manuals for everyone: 1960-2025
Home >> Infiniti >> 2012 >> G37 Base, 2D Convertible >> Repair and Diagnosis >> External Pages >> Different car >> Section 28 (Driver Information System) >> Service Information >> Board Computer >> Wiring Diagram - B/COMP -
April 5, 2026: LEMON Manuals is launched! Read the announcement.

Wiring Diagram - B/COMP -

WARNING: This page is about a different car, the 2010 Nissan Sentra. However, it is still accessible from the selected car via links, so may be relevant.
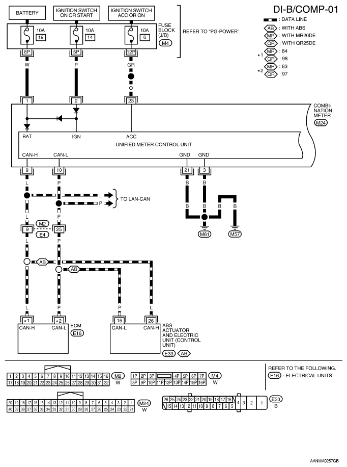
Fig 1: Wiring Diagram - DI-B/COMP-01
G06553705Courtesy of NISSAN MOTOR CO., U.S.A.
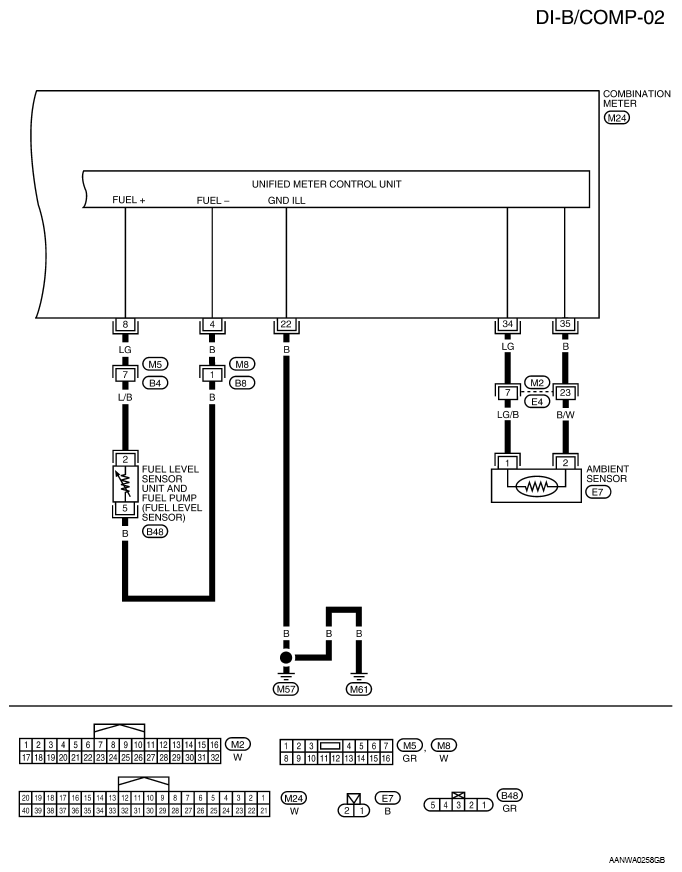
Fig 2: Wiring Diagram - DI-B/COMP-02
G06553706Courtesy of NISSAN MOTOR CO., U.S.A.