LEMON Manuals: Even more car manuals for everyone: 1960-2025
Home >> Infiniti >> 2012 >> G37 Base, 2D Convertible >> Repair and Diagnosis >> External Pages >> Different car >> Section 6 (LAN System) >> Can >> Service Information >> Can Communication System >> Schematic
April 5, 2026: LEMON Manuals is launched! Read the announcement.

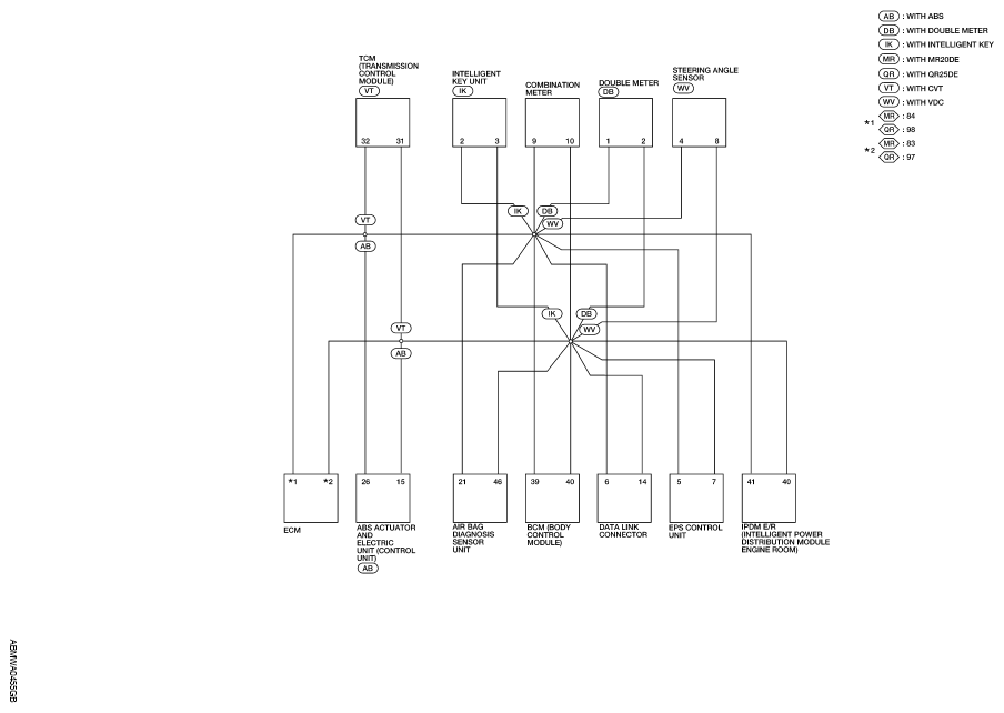
Can Communication System: Schematic

WARNING: This page is about a different car, the 2010 Nissan Sentra. However, it is still accessible from the selected car via links, so may be relevant.
Fig 1: CAN Communication System Schematic
G06553785Courtesy of NISSAN MOTOR CO., U.S.A.