LEMON Manuals: Even more car manuals for everyone: 1960-2025
Home >> Infiniti >> 2012 >> M37 Base >> Repair and Diagnosis >> External Pages >> Different car >> Section 58 (Audio, Visual, Navigation System (Navigation)) >> Wiring Diagram >> Navigation System >> Wiring Diagram
April 5, 2026: LEMON Manuals is launched! Read the announcement.

Navigation System: Wiring Diagram

WARNING: This page is about a different car, the 2013 Nissan Xterra. However, it is still accessible from the selected car via links, so may be relevant.
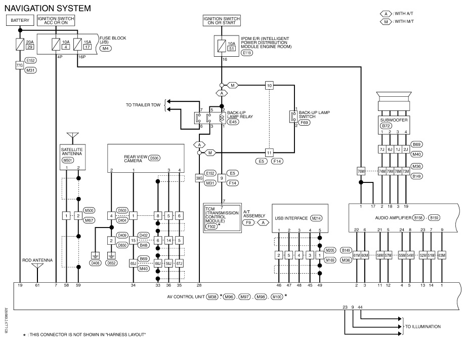
Fig 1: Navigation System Wiring Diagram (1 Of 3)
G08714585Courtesy of NISSAN NORTH AMERICA, INC.
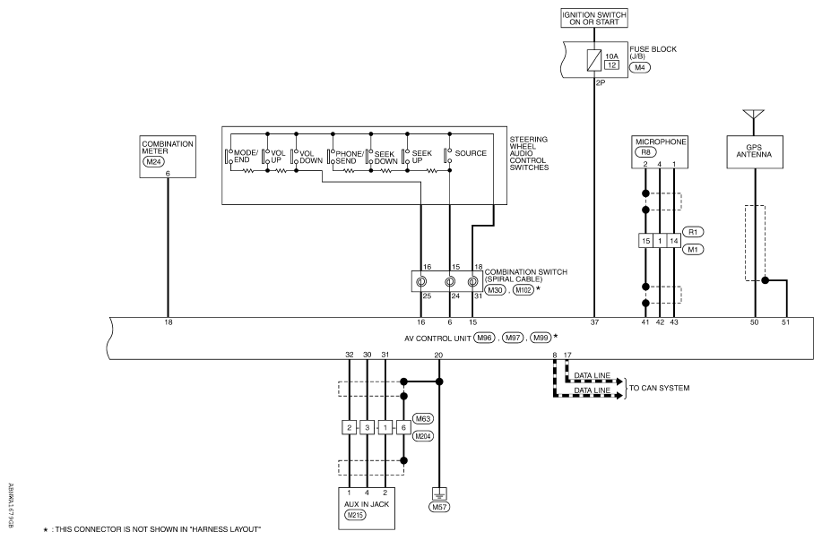
Fig 2: Navigation System Wiring Diagram (2 Of 3)
G08714586Courtesy of NISSAN NORTH AMERICA, INC.
Fig 3: Navigation System Wiring Diagram (3 Of 3)
G08714587Courtesy of NISSAN NORTH AMERICA, INC.