LEMON Manuals: Even more car manuals for everyone: 1960-2025
Home >> Infiniti >> 2020 >> QX50 Pure, 4WD >> Repair and Diagnosis >> Engine Performance >> Engine Control Systems >> Drive Mode System >> System Description >> System >> INFINITI Drive Mode Selector >> System Description >> System Diagram
April 5, 2026: LEMON Manuals is launched! Read the announcement.

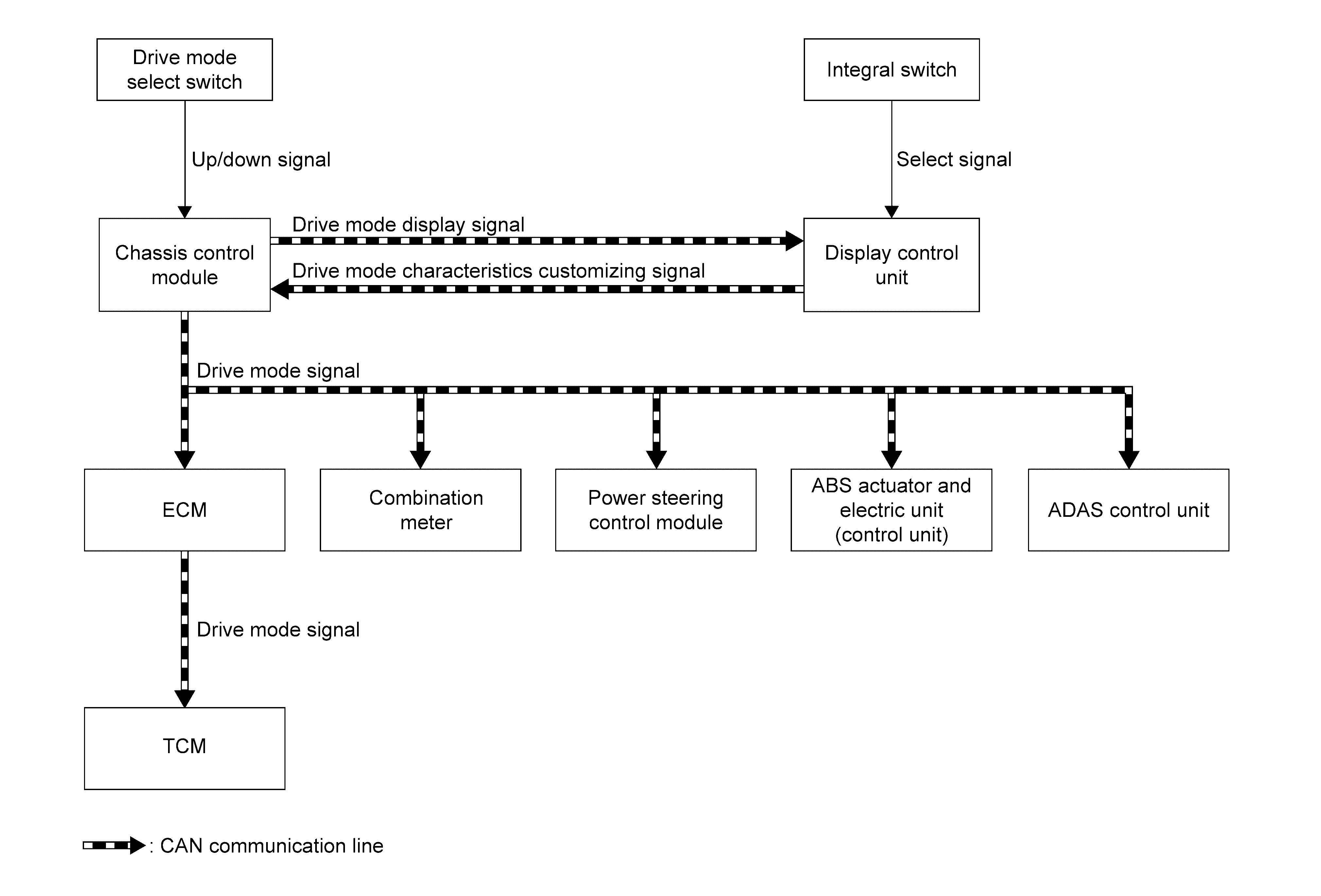
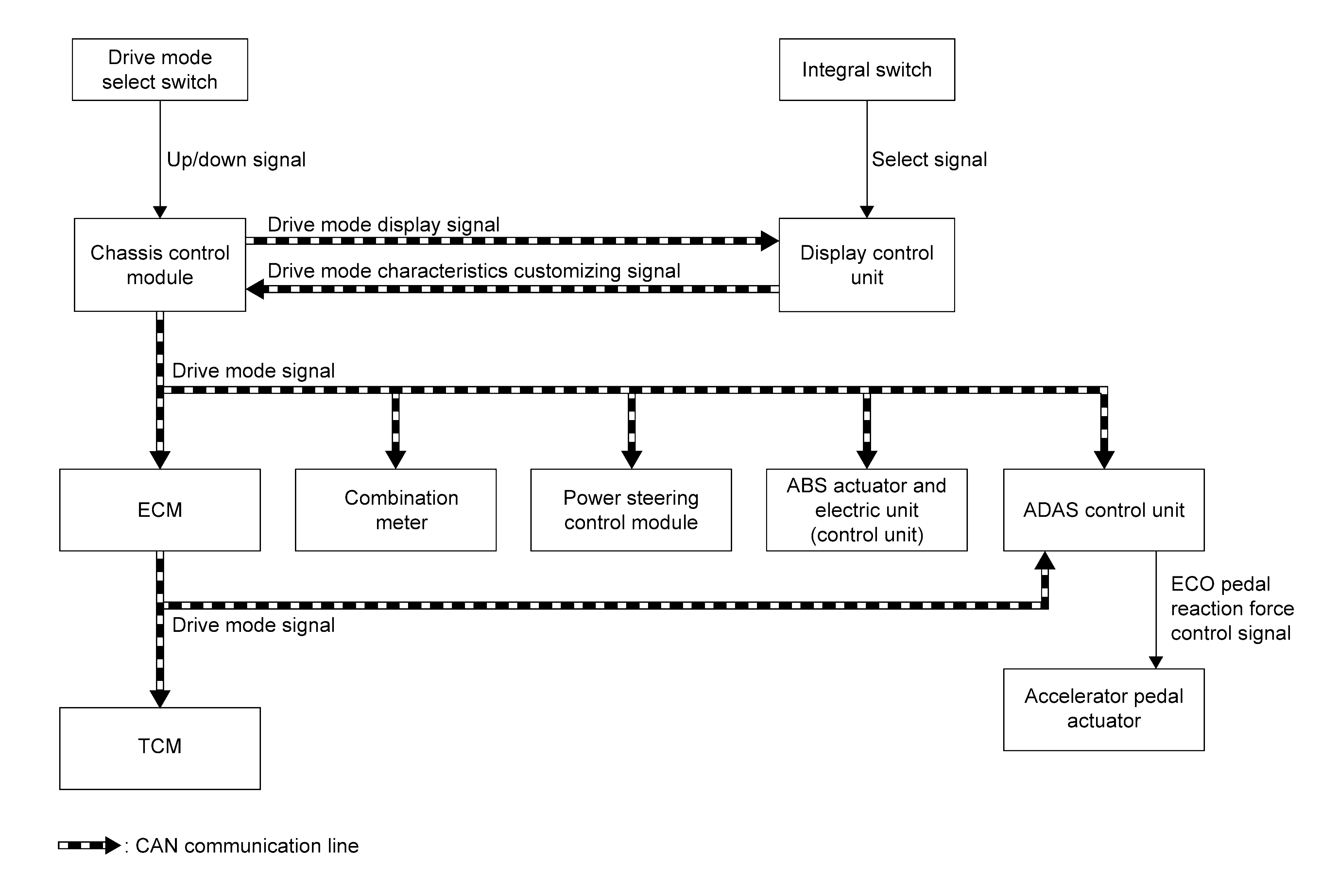
System Diagram

GNSILL0189255-255Courtesy of NISSAN NORTH AMERICA, INC.
GNSJSOIA2388GB-388Courtesy of NISSAN NORTH AMERICA, INC.