LEMON Manuals: Even more car manuals for everyone: 1960-2025
Home >> Infiniti >> 2020 >> QX60 Pure, AWD >> Repair and Diagnosis >> External Pages >> Different car >> Section 63 (ADAS Control Unit) >> System Description >> System >> System Description - Early Production >> System Diagram
April 5, 2026: LEMON Manuals is launched! Read the announcement.

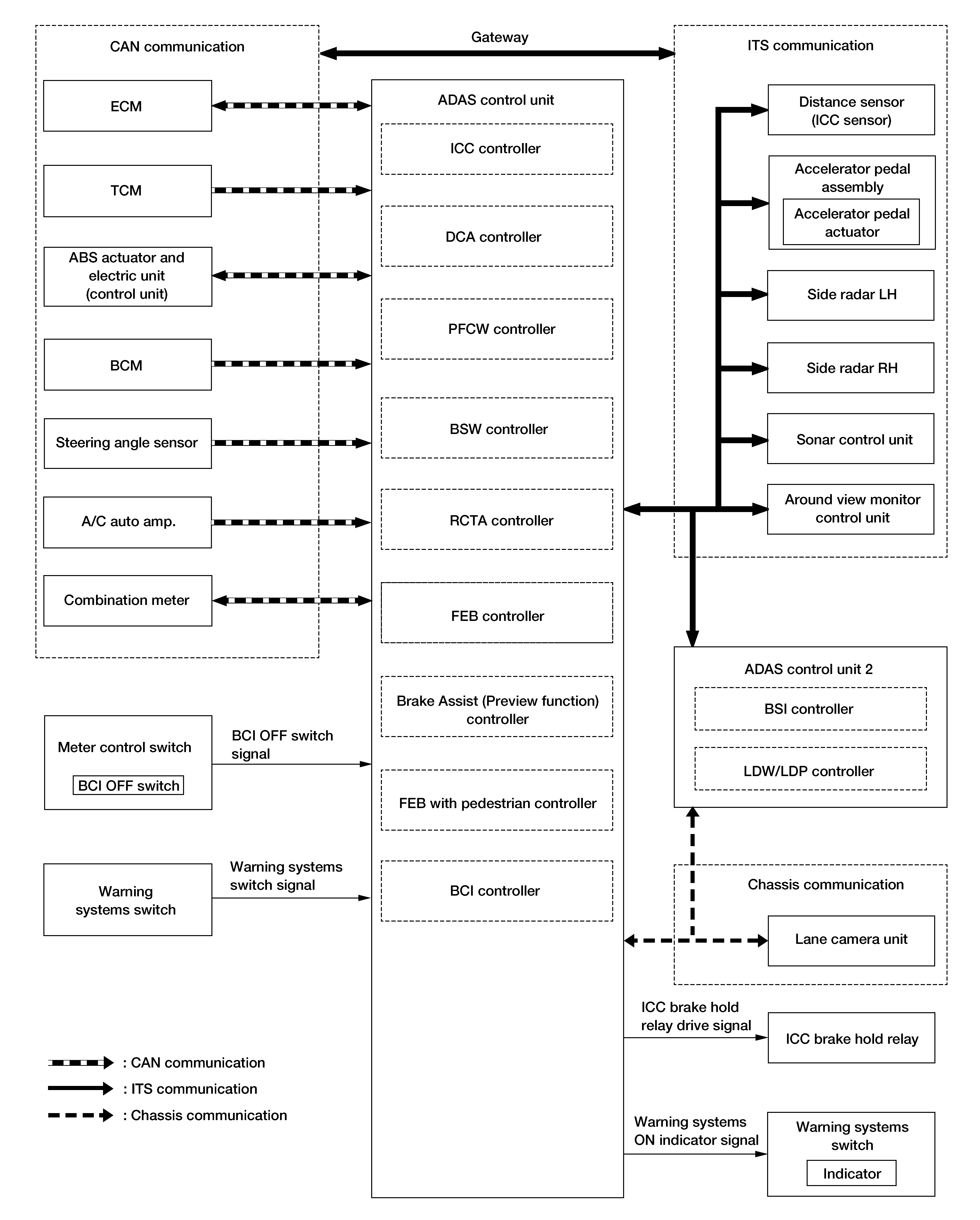
System Diagram

WARNING: This page is about a different car, the 2019 Infiniti QX60. However, it is still accessible from the selected car via links, so may be relevant.
GNSAWOIA0055GB-055Courtesy of NISSAN NORTH AMERICA, INC.