Operation Description
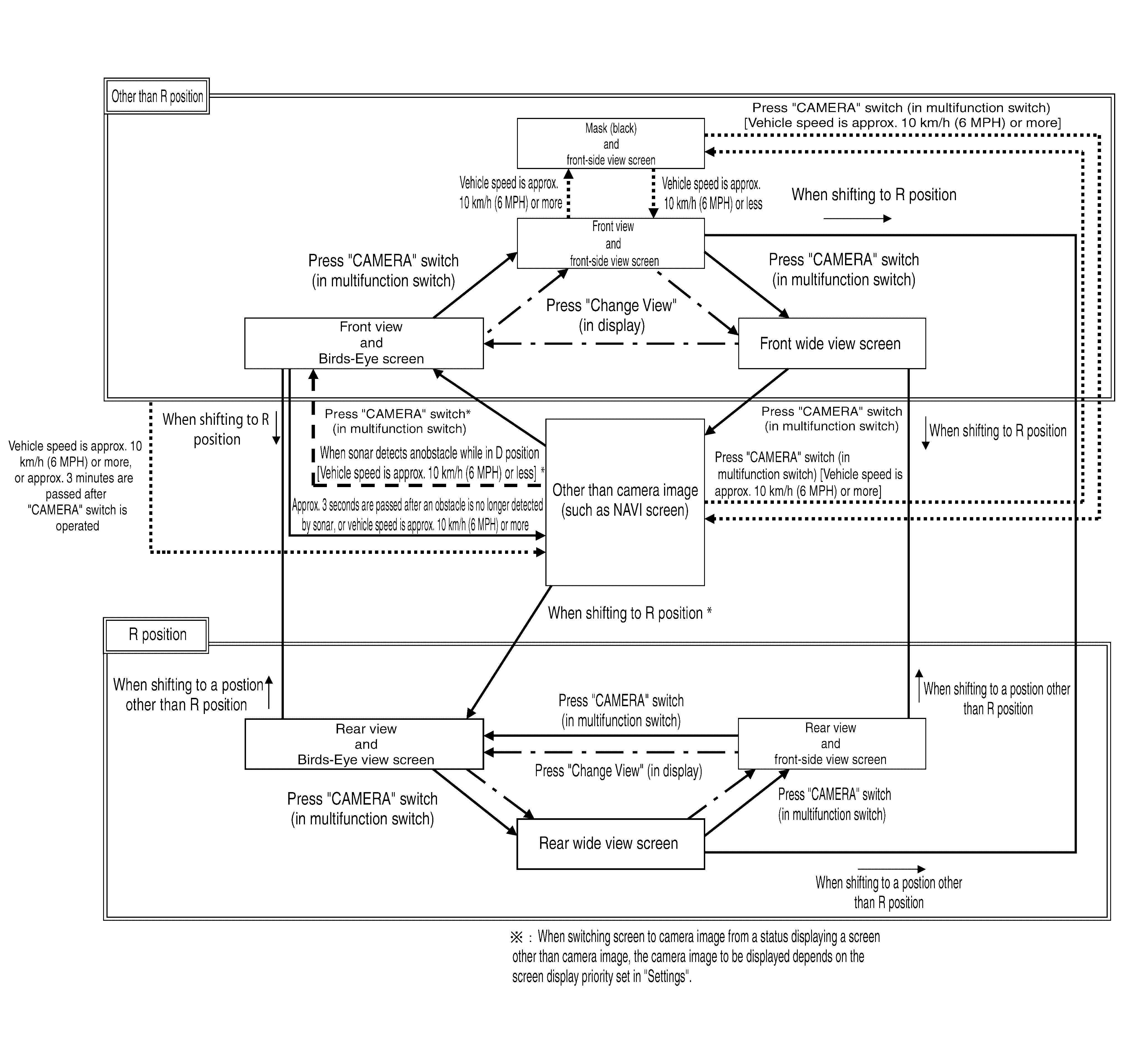
- Around view monitor is displayed on the display when "CAMERA" switch is pressed, when shifting position is reverse, or when an obstacle is detected by sonar system.
- Birds-Eye view, Front-side view, and front/rear wide view can be switched by "Change View" switch (touch switch) or "CAMERA" switch, while around view monitor is displayed.
- Priority of view to be displayed can be set by "Settings" screen.
- While shift position is other than reverse, around view monitor is cancelled when approximately 3 minutes are passed after "CAMERA" switch is pressed, or when vehicle speed is approximately 10 km/h (6 MPH) or more. The screen returns to the screen before displaying around view monitor.
- Setting of Moving Object Detection (MOD) and sonar can be switched ON/OFF by temporary OFF switch of AV control unit. (Temporary OFF)
- In temporary OFF, around view monitor is cancelled. Temporary OFF is cancelled when around view monitor is displayed once again. Sonar and MOD are switched to operation-ready status
- In permanent OFF, MOD and sonar are not operative until MOD and sonar are switched to ON by "Settings" screen.
- In Birds-Eye view, an enhanced boundary is displayed on the image indicating the invisible area and clearly indicating the boundary of the 4 cameras. The invisible area is displayed in yellow when Birds-Eye view is displayed after the ignition switch is turned ON.
- In D position, front sonar can detect an obstacle while camera image is not displayed on AV control unit. Screen is switched to camera image when an obstacle is detected.
- If information of camera and information written to around view monitor control unit are not the same, error indicator of applicable camera position is displayed when Birds-Eye view is displayed.
- When "CAMERA" switch of multifunction switch is pressed, it receives camera switch signal from AV control unit via AV communication.
- When around view monitor control unit receives camera switch signal, around view monitor control unit reads the image signal from each camera.
- When around view monitor control unit receives reverse signal, while shift position is R position, around view monitor control unit reads image signal from each camera.
- When around view monitor control unit reads image signal from each camera, it cuts out the required screen for each view, superimposes camera image, vehicle icon, guiding lines, predicted course line, "MOD" icon, and sonar indicator, and then outputs them to AV control unit.
Front View
- The front view image is from the front camera.
- When the selector lever is in any position other than the reverse position, the front view is displayed by pressing the "CAMERA" switch. It improves the visibility of obstacles in front of the vehicle and helps driving by the images displayed from Birds-Eye view and Front-Side view. The front wide view function allows the display of an image with a 180 deg. horizontal angle.
- Display the vehicle width guiding line and vehicle distance guiding line in front view and display the predictive course line according to the steering angle.
- If the steering angle is within approximately 90 degrees, the predictive course lines on the left/right side are displayed. If the steering angle is exceeding approximately 90 degrees, only the predictive course line on the outside (in the opposite side of steering direction) is displayed.
- Around view monitor control unit is connected to the steering angle sensor and receives the steering angle signal via CAN communication.
- Around view monitor control unit controls the direction and distance of the predictive course line according to the sensor signal from steering angle sensor.
Rear View
- The rear view image is from the rear camera.
- When the selector lever is in the reverse position, the rear view is displayed. Backing and parking are improved by the images from Birds-Eye view and Front-Side view. The rear wide view function allows the display of an image with a 180 deg. horizontal angle.
- Display the vehicle width guiding line and vehicle distance guiding line in Rear view and display the predictive course line according to the steering angle (except when using the rear wide view function).
- The predictive course line is not displayed at the steering neutral position.
- Around view monitor control unit is connected to the steering angle sensor and receives the steering angle signal via CAN communication.
- Around view monitor control unit controls the direction and distance of predictive course line according to the sensor signal from steering angle sensor.
Front-side View
- The front-side view image is from the side camera RH.
- In Front-Side view, display the vehicle distance guiding line and vehicle width guiding line.
Birds-eye View
- The image from the 4 cameras is cut out and converted into the overhead view, and the surroundings of the vehicle is displayed in birds-eye view.
- In Birds-Eye view, the invisible area is displayed on the image to specify the boundary of the 4 cameras.
- The invisible area is displayed in yellow in the Birds-Eye view after turning the ignition switch ON as an information for the user. (OFF setting can be performed)
Moving Object Detection (MOD)
- Moving Object Detection (MOD) is a function that notifies the driver of the presence of moving objects in the area around the vehicle. MOD detects moving objects from camera image, illuminates frame of view in yellow whenever "MOD" icon is displayed in green, and sounds buzzer connected to sonar control unit.
- MOD detects moving objects while camera image is displayed on AV control unit.
- Around view monitor control unit performs the following process when moving objects are detected.
- Superimposes yellow frame line on camera image signal and outputs them to AV control unit.
- Transmits MOD beep sound output request signal to sonar control unit via CAN communication.
- Sonar control unit that receives the MOD beep sound output request signal from around view monitor control unit, and outputs buzzer drive signal to buzzer.
- Around view monitor control unit detects moving objects from camera image according to an image recognition method called optical flow.
- MOD does not detect a background as a moving object when the vehicle moves (when whole screen moves), but detects a moving object when an actual moving object is displayed on screen.
- MOD can be set to temporary OFF or permanent OFF by the following operation.
- temporary off: MOD is switched to off with a switch on the AV control unit (touch switch) while camera image is displayed on AV control unit.
- permanent off: MOD is switched to off by "Settings".
- Color of "MOD" icon indicates whether or not MOD is operative. "MOD" icon is displayed as shown in the following table. when MOD is operative, "MOD" icon is displayed in green. when MOD is not operative, "MOD" icon is displayed in gray. MOD icon is not displayed when MOD is off (permanent off) by "Settings", or when MOD is off (temporary off) by switch of AV control unit (touch switch).
View
Shift position
P or N position
D position
R position
"MOD" icon display
Birds-Eye view and rear view
Birds-Eye view
Green
--
Gray
Rear view
Gray
Green
Birds-Eye view and front view
Birds-Eye view
Green
Gray
--
Front view
Gray
Green
Side view and rear view
Side view
x
--
x
Rear view
Gray
Green
Side view and front view
Side view
x
x
--
Front view
Gray
Green
Rear wide view
Gray
--
Green
Front wide view
Gray
Green
--
x: icon is not displayed.
--: view is not displayed in each shift position (D position and R position).
- MOD illuminates frame of view in yellow and sounds buzzer, when any of the conditions in the following table are satisfied.
Operation Condition
View where MOD is operative
Shift position
Vehicle speed
P or N position
0 km/h
Birds-Eye view
D position
0 km/h (0 MPH) or more - less than 8 km/h (5 MPH)
- Front view
- Front wide view
R position
0 km/h (0 MPH) or more - less than 8 km/h (5 MPH)
- Rear view
- Rear wide view
- MOD does not operate or stops operation when any of the conditions in the following table are satisfied.
Operation stop condition
Note
Door open
- MOD does not stop operation for front view and front wide view.
- Operation stops for rear view and rear wide view while back door is open.
- Operation stops for Birds-Eye view when any door is open.
Door mirror expanding/retracting
Expanding/retracting status of door mirror is judged according to operation signal of door mirror motor transmitted from door mirror (driver side) to around view monitor control unit.