LEMON Manuals: Even more car manuals for everyone: 1960-2025
Home >> Lexus >> 2002 >> GS 430 >> Repair and Diagnosis >> Body & Frame >> Body, Cab Control Systems >> Body Control Systems >> Circuit Tests >> Rear Defogger Relay Circuit >> Inspection Procedure
April 5, 2026: LEMON Manuals is launched! Read the announcement.

Inspection Procedure

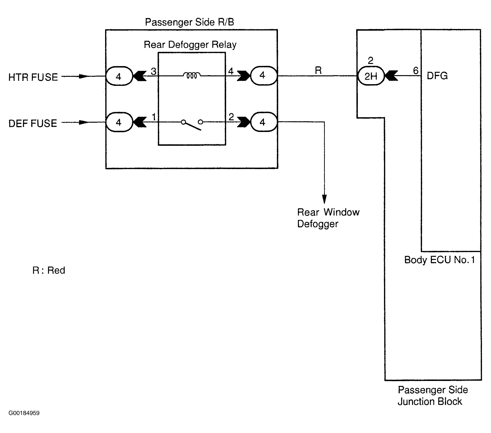
For circuit wiring diagram, see Fig 1.

  1. Check the rear defogger relay. See DEFOGGER RELAY under COMPONENT TESTS under REAR WINDOW DEFOGGER & HEATED MIRRORS article in HEATED GLASS/DEFOGGERS. If the results are OK, go to the next step. If the results are not OK, replace the rear defogger relay.
  2. Check for short to power, short to ground and continuity in the wiring harness and connector between the rear defogger relay and body ECU No. 1. If the results are OK, perform the next test procedure of the problem symptom. See BODY ECU NO. 1 PROBLEM SYMPTOM INDEX  table. If the results are not OK, repair or replace the wiring harness or connector.
Fig 1: Rear Defogger Relay Circuit Wiring Diagram
G00184959Courtesy of © TOYOTA, LICENSE AGREEMENT TMS1002