LEMON Manuals: Even more car manuals for everyone: 1960-2025
Home >> Lexus >> 2002 >> SC 430 >> Repair and Diagnosis >> External Pages >> Different car >> Section 80 (Body Control System) >> Circuit Tests >> Power Source Circuit >> Circuit Description
April 5, 2026: LEMON Manuals is launched! Read the announcement.

Circuit Description

WARNING: This page is about a different car, the 2002 Lexus RX 300. However, it is still accessible from the selected car via links, so may be relevant.

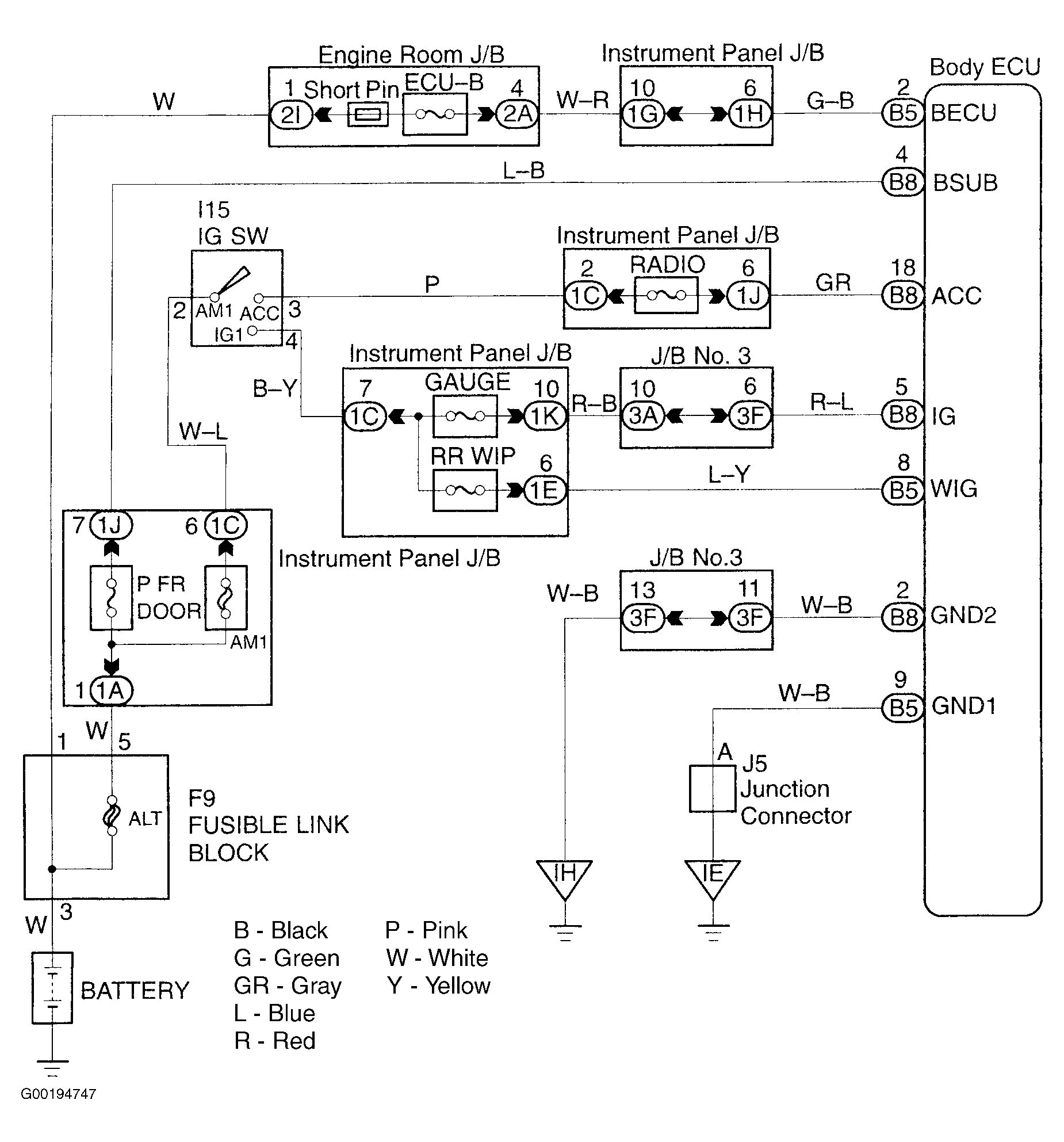
This circuit provides power to operate the body ECU. See Fig 1.

Fig 1: Identifying Power Source Circuit
G00194747Courtesy of © TOYOTA, LICENSE AGREEMENT TMS1002