LEMON Manuals: Even more car manuals for everyone: 1960-2025
Home >> Lexus >> 2004 >> ES 330 >> Repair and Diagnosis >> Engine Performance >> System >> Engine Control System - Diagnosis >> Fuel Pump Control Circuit >> Wiring Diagram
April 5, 2026: LEMON Manuals is launched! Read the announcement.

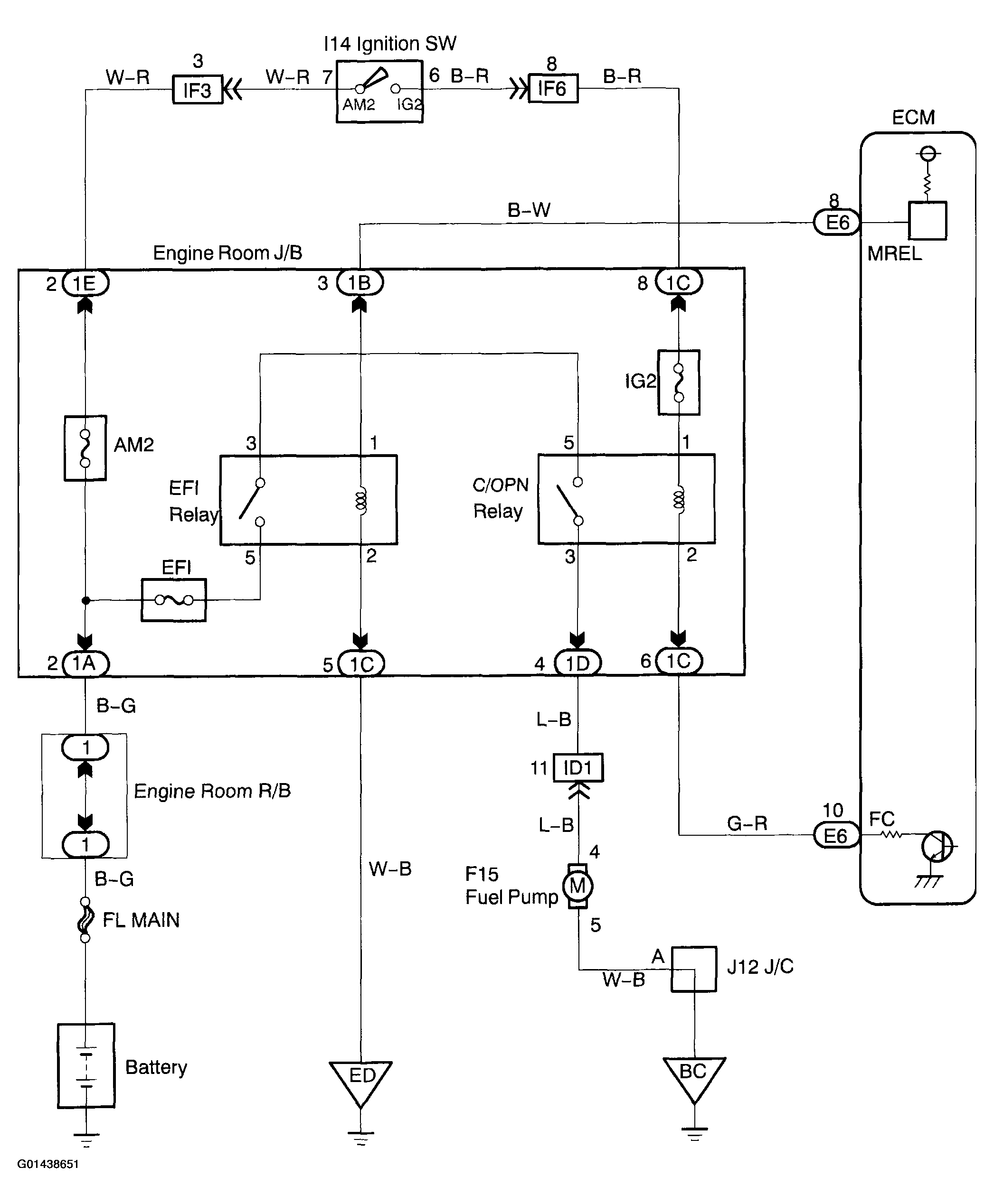
Fuel Pump Control Circuit: Wiring Diagram

Fig 1: Wiring Diagram - Fuel Pump Control Circuit
G01438651Courtesy of © TOYOTA, LICENSE AGREEMENT TMS1002