LEMON Manuals: Even more car manuals for everyone: 1960-2025
Home >> Lexus >> 2004 >> IS 300 Base, Automatic >> Repair and Diagnosis >> External Pages >> Different car >> Section 125 (Engine Immobilizer) >> Circuit Tests >> Power Source Circuit >> Circuit Description
April 5, 2026: LEMON Manuals is launched! Read the announcement.

Circuit Description

WARNING: This page is about a different car, the 2003 Lexus IS 300 and 2002 Lexus IS 300. However, it is still accessible from the selected car via links, so may be relevant.

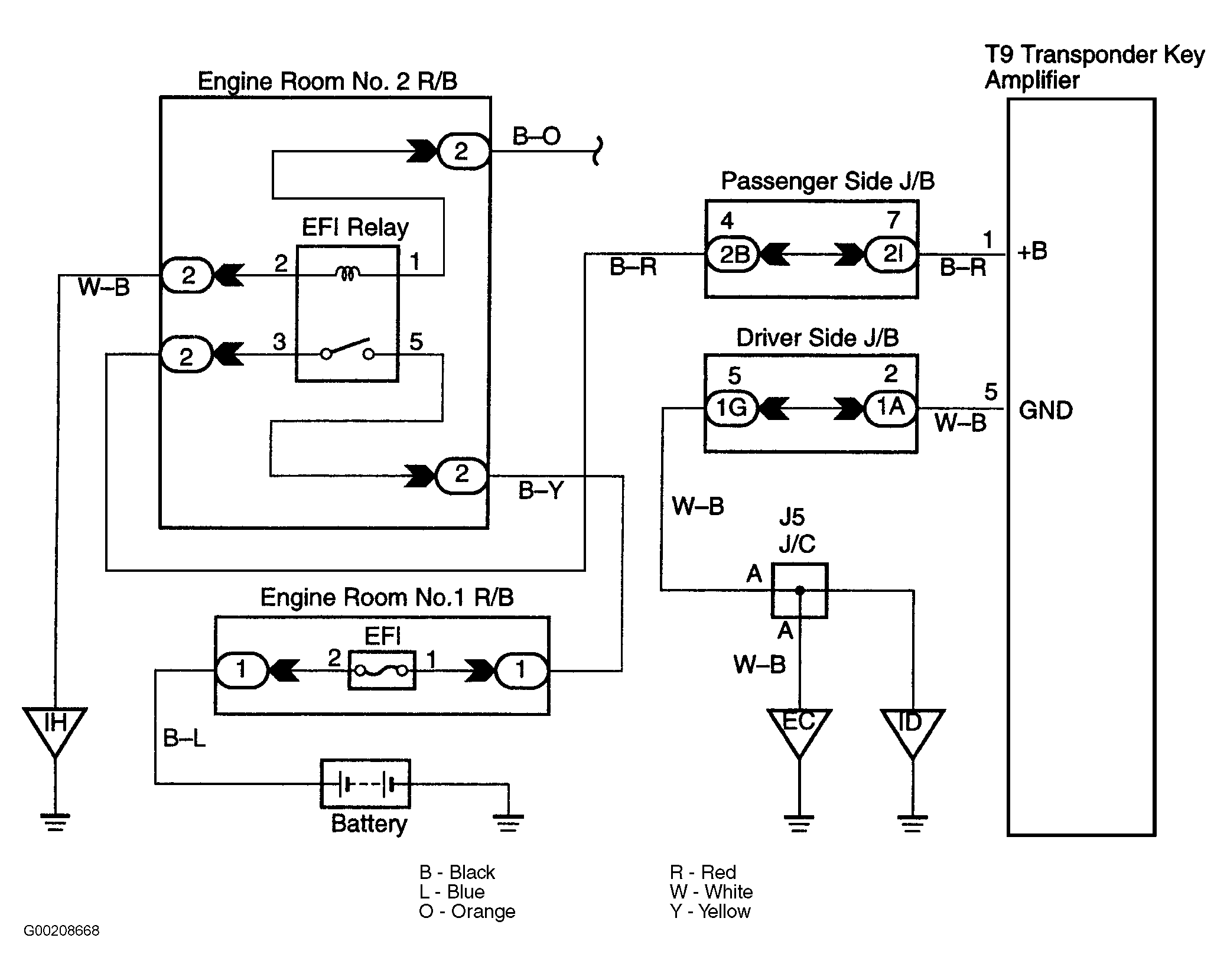
This circuit provides power to operate the transponder key ECU. See Fig 1.

Fig 1: Identifying Power Source Circuit
G00208668Courtesy of © TOYOTA, LICENSE AGREEMENT TMS1002