LEMON Manuals: Even more car manuals for everyone: 1960-2025
Home >> Lexus >> 2004 >> IS 300 Base, Standard >> Repair and Diagnosis (Single Page) >> External Pages >> Different car >> Section 116 (Body Control System) >> Circuit Tests >> Rear Defogger Relay Circuit >> Circuit Description
April 5, 2026: LEMON Manuals is launched! Read the announcement.

Circuit Description

WARNING: This page is about a different car, the 2003 Lexus IS 300 and 2002 Lexus IS 300. However, it is still accessible from the selected car via links, so may be relevant.

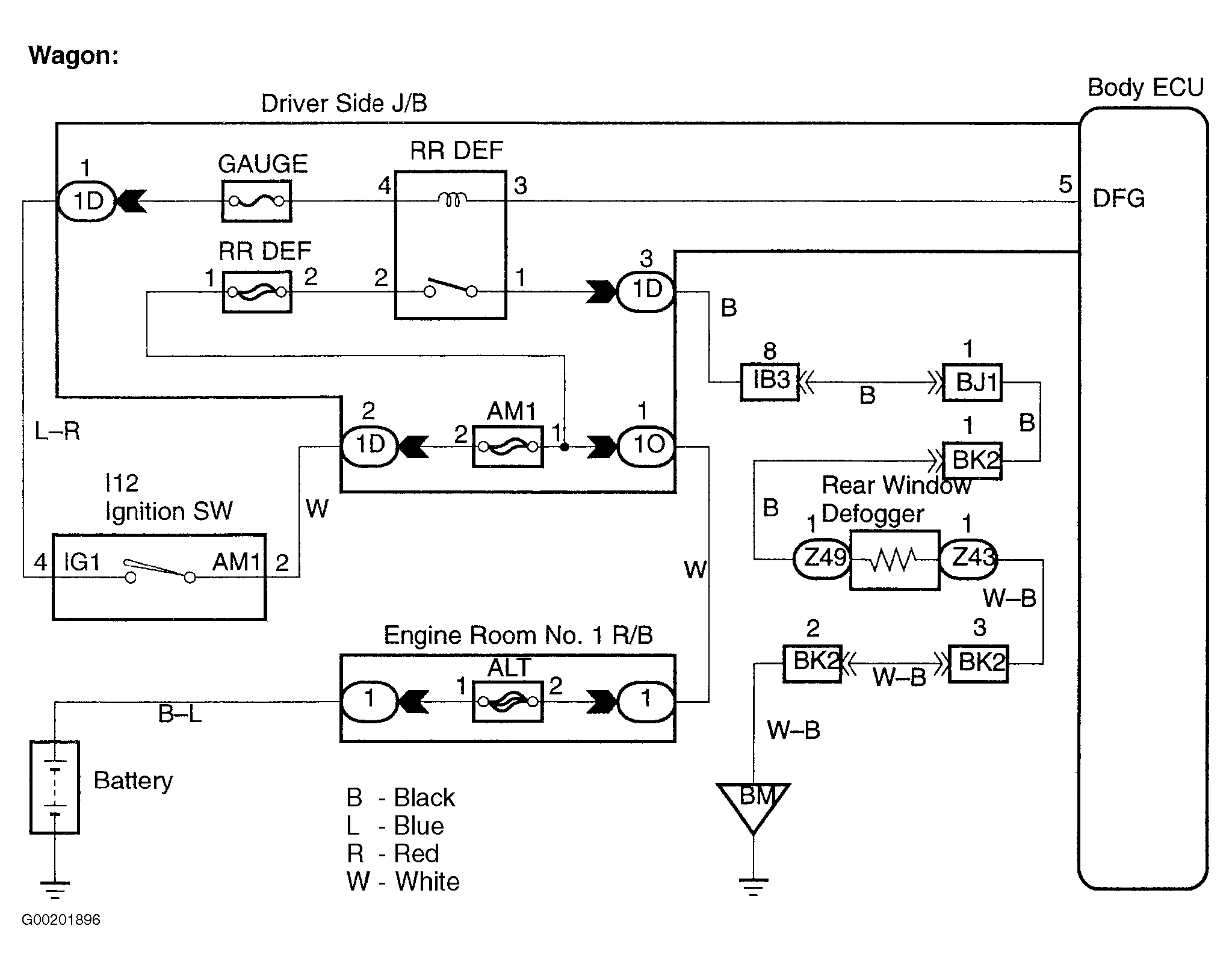
For circuit diagram, see Fig 1 and Fig 2 .

Fig 1: Identifying Rear Defogger Relay Circuit (Sedan)
G00201895Courtesy of © TOYOTA, LICENSE AGREEMENT TMS1002
Fig 2: Identifying Rear Defogger Relay Circuit (Wagon)
G00201896Courtesy of © TOYOTA, LICENSE AGREEMENT TMS1002