LEMON Manuals: Even more car manuals for everyone: 1960-2025
Home >> Lexus >> 2004 >> IS 300 Base, Standard >> Repair and Diagnosis (Single Page) >> External Pages >> Different car >> Section 116 (Body Control System) >> Circuit Tests >> Wireless Door Lock Control Receiver Circuit >> Circuit Description
April 5, 2026: LEMON Manuals is launched! Read the announcement.

Circuit Description

WARNING: This page is about a different car, the 2003 Lexus IS 300 and 2002 Lexus IS 300. However, it is still accessible from the selected car via links, so may be relevant.

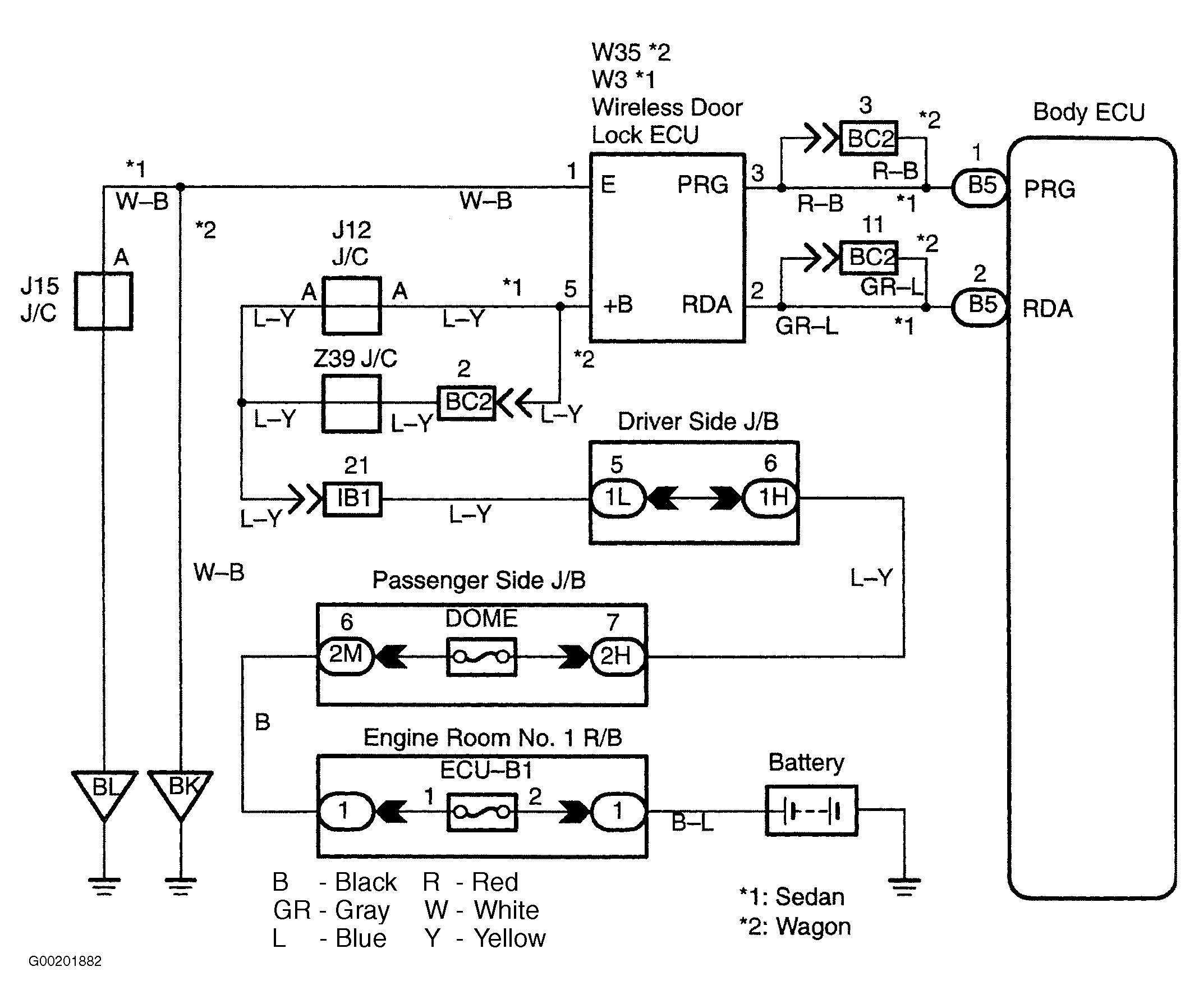
The signal from the transmitter will be input to the body ECU through the RDA line. The RDA line is diagnosed by the body ECU, so check the DTC in case of failure of the wireless function. For circuit diagram, see Fig 1.

Fig 1: Identifying Wireless Door Lock Control Receiver Circuit
G00201882Courtesy of © TOYOTA, LICENSE AGREEMENT TMS1002