LEMON Manuals: Even more car manuals for everyone: 1960-2025
Home >> Lexus >> 2004 >> RX 330 AWD >> Repair and Diagnosis >> External Pages >> Different car >> Section 522 (Cruise Control) >> Dynamic Laser Cruise Control System >> System Diagram
April 5, 2026: LEMON Manuals is launched! Read the announcement.

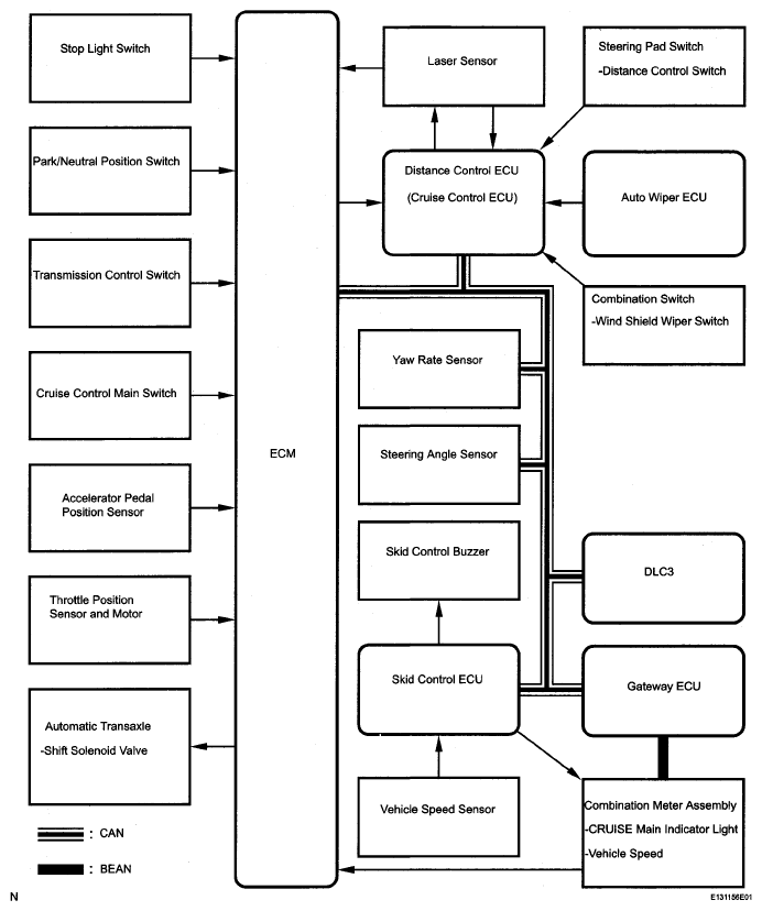
System Diagram

WARNING: This page is about a different car, the 2007 Lexus RX 350. However, it is still accessible from the selected car via links, so may be relevant.
Fig 1: Identifying Dynamic Laser Cruise Control System Diagram
G05273636Courtesy of © TOYOTA, LICENSE AGREEMENT TMS1002

Communication table 

COMMUNICATION TABLE

Sender ECU Receiver ECU Signal Line
ECM Distance Control ECU (Cruise Control ECU)
  • A/T signal
  • Cruise control operation signal
  • Accelerator pedal idle signal
  • Set vehicle distance signal
  • Brake demand response signal
  • Stored vehicle speed signal
  • Current vehicle speed signal
  • Cruise control switch signal
  • Brake control operation signal
  • Dynamic laser cruise designation signal
  • Brake control interrupting signal
  • Cruise control demand opening angle signal
CAN
Distance Control ECU (Cruise Control ECU) ECM
  • Laser sensor beam axis deviation signal
  • Laser sensor malfunction signal
  • Dirt present on laser sensor signal
  • Bad weather detection signal Communication error signal (from distance control ECU to laser sensor)
  • Communication error signal (from ECM to distance control ECU)
  • Communication error signal (from skid control ECU to distance control ECU)
  • Yaw rate communication error signal
  • Steering angle sensor communication error signal
  • Distance control ECU voltage signal
  • Dynamic laser cruise designation response signal
  • Estimated vehicle speed signal
  • Vehicle-to-vehicle distance signal
  • Vehicle-to-vehicle distance control signal
  • Brake control demand signal
  • Throttle fully closed demand signal
  • Approach warning signal (Skid control buzzer demand signal)
  • Cruise target deceleration gradient signal
  • Vehicle-to-vehicle distance control acceleration signal
  • Down of shift demand signal
CAN
ECM Skid Control ECU
  • Cruise target deceleration gradient signal
  • Cruise target deceleration signal
  • Throttle fully closed demand signal
  • Brake control demand signal
  • Cruise control operation signal
CAN
Skid Control ECU Distance Control ECU (Cruise Control ECU)
  • Wheel speed signal
  • Speed sensor power drop signal
  • Speed sensor condition signal
  • Yaw rate sensor signal
  • Yaw rate sensor zero point error signal
CAN
Skid Control ECU ECM
  • Brake component malfunction signal
  • Brake control malfunction signal
  • Drive wheel slip signal
  • Cruise control cancel signal
  • Skid control buzzer malfunction signal
  • Communication logic error signal (from ECM to skid control ECU)
  • Brake demand response signal
  • Brake control interrupting signal
  • Brake control operation signal
CAN
Steering Angle Sensor Distance Control ECU (Cruise Control ECU)
  • +B open circuit malfunction signal
  • Sensor malfunction signal
  • Steering angle signal
  • Sensor zero point signal
CAN
Yaw Rate Sensor Distance Control ECU (Cruise Control ECU)
  • Yaw rate sensor signal
  • Yaw rate sensor voltage signal
CAN
ECM Combination Meter (Meter ECU)
  • Cruise control diagnosis signal (DTC)
  • Preceding vehicle detection signal
  • Approach warning signal
  • Vehicle-to-vehicle distance signal
  • Dirt present on laser sensor signal
  • Bad weather detection signal
  • Vehicle-to-vehicle distance control signal
  • Vehicle-to-vehicle distance control check mode signal
  • Vehicle-to-vehicle distance control standby condition signal
  • Constant speed cruise signal CRUISE indicator operation signal
  • Cruise control warning signal
  • Dynamic laser cruise warning signal
  • Cruise control vehicle speed signal
  • CAN
  • BEAN (Instrument Panel Bus)
Distance Control ECU (Cruise Control ECU) Combination Meter (Meter ECU)
  • Vehicle-to-vehicle distance signal
  • Preceding vehicle detection signal
  • CAN
  • BEAN (Instrument Panel Bus)