LEMON Manuals: Even more car manuals for everyone: 1960-2025
Home >> Lexus >> 2007 >> ES 350 >> Repair and Diagnosis >> Transmission >> Automatic Trans >> Automatic Transaxle >> Automatic Transaxle System >> ECU Power Source Circuit >> Wiring Diagram
April 5, 2026: LEMON Manuals is launched! Read the announcement.

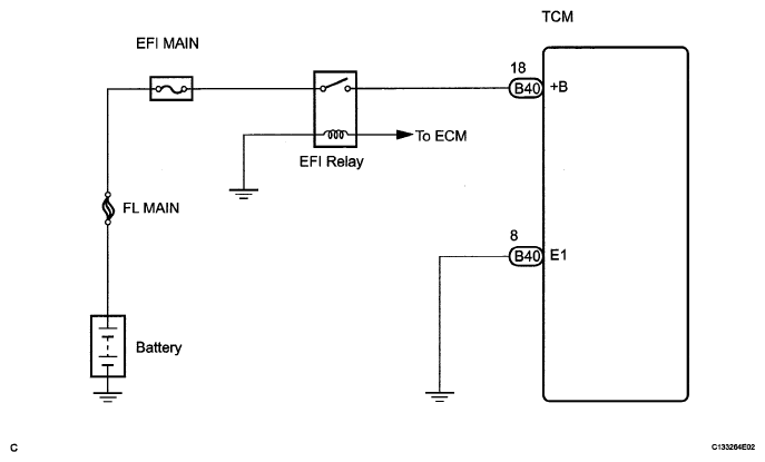
ECU Power Source Circuit: Wiring Diagram

Fig 1: ECU Power Source - Wiring Diagram
G05249543Courtesy of © TOYOTA, LICENSE AGREEMENT TMS1002