LEMON Manuals: Even more car manuals for everyone: 1960-2025
Home >> Lexus >> 2007 >> GS 430 >> Repair and Diagnosis >> Suspension >> Suspension Control Systems >> Suspension Control >> Active Stabilizer Suspension System >> Test Mode Procedure
April 5, 2026: LEMON Manuals is launched! Read the announcement.

Test Mode Procedure

NOTE: Always perform test mode procedures on a level surface. During test mode, the vehicle tilts severely. Before performing test mode procedures, prevent damage to the vehicle by making sure there are no tool boxes, lifts, etc. near the vehicle.

HINT:

  1. TEST MODE OPERATION METHOD 
    1. Turn the engine switch off.
    2. Connect the intelligent tester (with CAN VIM) to the DLC3.
    3. Turn the engine switch on (IG) and press the intelligent tester main switch ON.
    4. Following the displays on the tester, select test mode and confirm that test mode is operating.
      NOTE:
      • The steering wheel must be in the neutral position.
      • A vehicle speed signal must not be present.

      HINT:

      After entering test mode, it is indicated on the multi-information display.

      Fig 1: Connecting Intelligent Tester To DLC3
      G05297721Courtesy of © TOYOTA, LICENSE AGREEMENT TMS1002
      Fig 2: Identifying Combination Meter Warning Light
      G05296425Courtesy of © TOYOTA, LICENSE AGREEMENT TMS1002
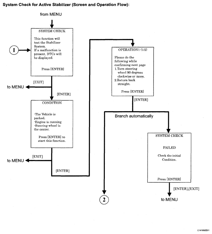
      Fig 3: Active Stabilizer Operation Flow Diagram (1 Of 2)
      G05296426Courtesy of © TOYOTA, LICENSE AGREEMENT TMS1002
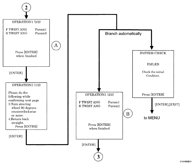
      Fig 4: Active Stabilizer Operation Flow Diagram (2 Of 2)
      G05296427Courtesy of © TOYOTA, LICENSE AGREEMENT TMS1002

      Table content screen A and screen B 

      REFERENCE VALUE

      Parameter Measurement Item/ Range Condition Reference Value
      Param1 Front stabilizer twist angle:
      Min.: -2457.6°
      Max.: 2457.6°
      When steering wheel is turned to right (clockwise) 90° Approx. -7°
      When steering wheel is turned to left (counterclockwise) 90° Approx. 7°
      Param2 Rear stabilizer twist angle:
      Min.: -2457.6°
      Max.: 2457.6°
      When steering wheel is turned to right (clockwise) 90° Approx. 14°
      When steering wheel is turned to left (counterclockwise) 90° Approx. -14°

      HINT:

      • When the steering wheel is turned to the left, Param1 (front stabilizer twist angle) displays "+", and Param2 (rear stabilizer twist angle) displays
      • When the steering wheel is turned to the right, Param1 (front stabilizer twist angle) displays "-", and Param2 (rear stabilizer twist angle) displays
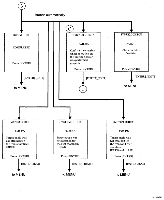
      Fig 5: Active Stabilizer Operation Flow Diagram
      G05296428Courtesy of © TOYOTA, LICENSE AGREEMENT TMS1002
    5. Confirm that the multi-information display turns off and that test mode finishes.
    6. If test mode is repeated but screen "C" still appears: The steering angle sensor may not be sending signals. Check the DTC and perform troubleshooting (see DTC CHECK / CLEAR ).
  2. TEST MODE DTC CHART 
    DTC CHART

    DTC Code Detection Item Trouble Area
    C194F  Left/right steering operation complete
    • Test mode operation error
    • Signal from steering sensor not received
    HINT:The warning light illuminates when a malfunction is detected
    C1950  Left/right steering malfunction signal input to front active stabilizer control ECU
    • Front active stabilizer control ECU
    • Front active stabilizer control actuator
    • Wire harness
    C1951  Left/right steering malfunction signal input to rear active stabilizer control ECU
    • Rear active stabilizer control ECU
    • Rear active stabilizer control actuator
    • Wire harness