LEMON Manuals: Even more car manuals for everyone: 1960-2025
Home >> Lexus >> 2007 >> RX 350 AWD >> Repair and Diagnosis >> Transmission >> Automatic Trans >> Automatic Transaxle - U151F >> Automatic Transaxle System >> Transmission Control Switch Circuit >> Wiring Diagram
April 5, 2026: LEMON Manuals is launched! Read the announcement.

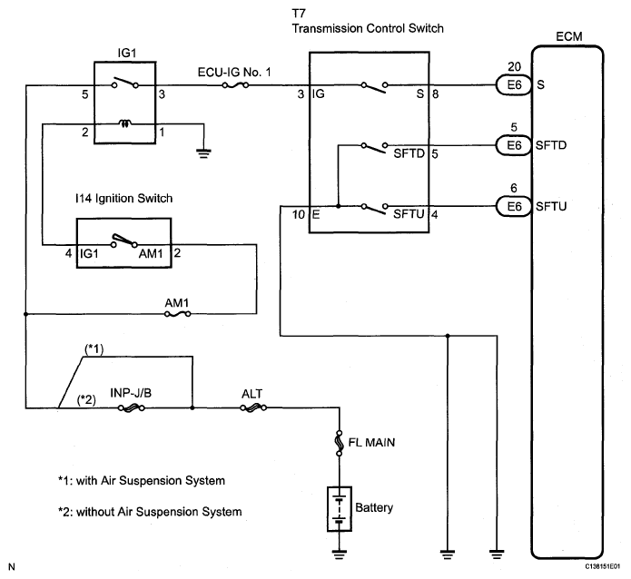
Transmission Control Switch Circuit: Wiring Diagram

Fig 1: Transmission Control Switch - Wiring Diagram
G05268680Courtesy of © TOYOTA, LICENSE AGREEMENT TMS1002