LEMON Manuals: Even more car manuals for everyone: 1960-2025
Home >> Lexus >> 2007 >> RX 400h AWD >> Repair and Diagnosis >> External Pages >> Different car >> Section 13 (Engine Control System (3MZ-FE)) >> SFI System >> DTC P0100 Mass or Volume Air Flow Circuit; DTC P0102 Mass or Volume Air Flow Circuit Low Input; DTC P0103 Mass or Volume Air Flow Circuit High Input >> Wiring Diagram
April 5, 2026: LEMON Manuals is launched! Read the announcement.

DTC P0100 Mass or Volume Air Flow Circuit; DTC P0102 Mass or Volume Air Flow Circuit Low Input; DTC P0103 Mass or Volume Air Flow Circuit High Input: Wiring Diagram

WARNING: This page is about a different car, the 2006 Lexus RX 400h. However, it is still accessible from the selected car via links, so may be relevant.
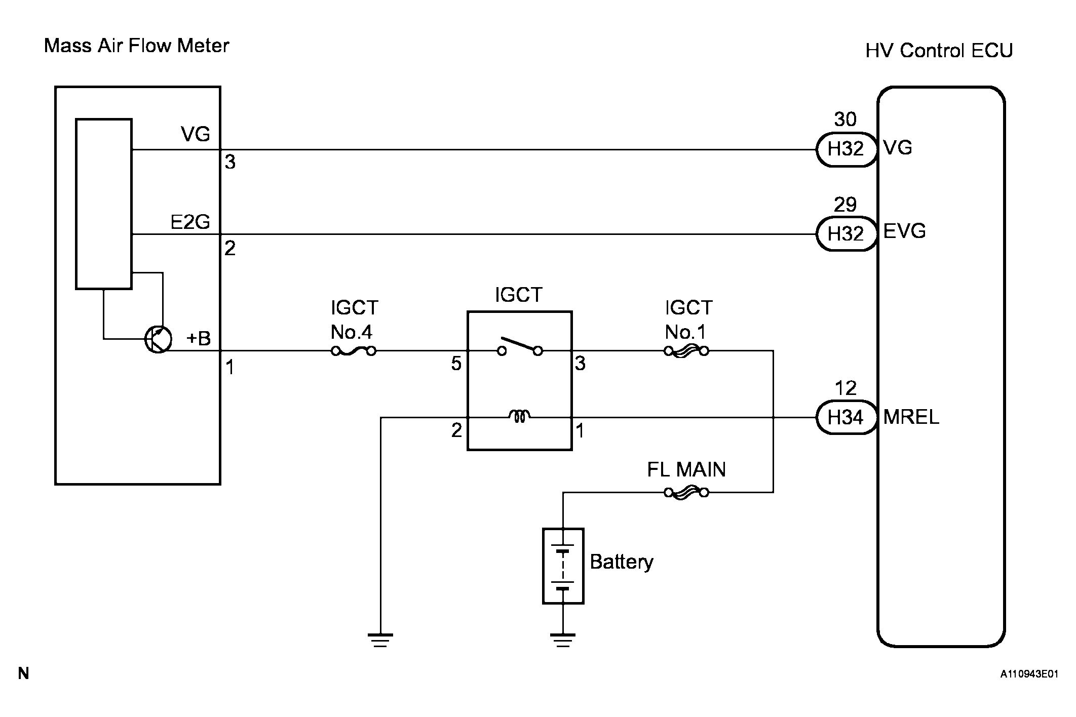
Fig 1: Wiring Diagram - Mass Or Volume Air Flow Circuit
G04110570Courtesy of © TOYOTA, LICENSE AGREEMENT TMS1002

HINT:

Read freeze frame data using the intelligent tester. The ECM records vehicle and driving condition information as freeze frame data the moment a DTC is stored. When troubleshooting, freeze frame data can help determine if the vehicle was moving or stationary, if the engine was warmed up or not, if the air-fuel ratio was lean or rich, and other data, from the time the malfunction occurred.

  1. READ VALUE USING INTELLIGENT TESTER (MASS AIR FLOW RATE) 
    1. Connect the intelligent tester to the DLC3.
    2. Put the engine in inspection mode (See INSPECTION MODE PROCEDURE  ).
    3. Start the engine.
    4. Turn the tester ON.
    5. Enter the following menus: DIAGNOSIS / ENHANCED OBD II / DATA LIST / PRIMARY / MAF.
    6. Read the values displayed on the tester.

      Result 

      RESULT CHART

      Mass Air Flow Rate (gm/s) Proceed to
      0.0 A
      271.0 or more B
      Between 1.0 and 270.0 ((1)} C
      (1) The value must be changed when the throttle valve is open or closed.

    B: Go to step   6 

    C: CHECK FOR INTERMITTENT PROBLEMS 

    A: Go to next step 

  2. INSPECT MASS AIR FLOW METER (POWER SOURCE VOLTAGE) 
    1. Disconnect the M1 Mass Air Flow (MAF) meter connector.
    2. Turn the ignition switch ON.
    3. Measure the voltage between the terminals of the wire harness side connector and body ground.

      Standard voltage 

      TESTER CONNECTION SPECIFIED CONDITION CHART

      Tester Connection Specified Condition
      +B (M1-1) - Body ground 9 to 14 V
    4. Reconnect the MAF meter connector.
      Fig 2: Inspecting Mass Air Flow Meter (Power Source Voltage)
      G04110571Courtesy of © TOYOTA, LICENSE AGREEMENT TMS1002

    NG: Go to step   5 

    OK: GO TO NEXT STEP 

  3. INSPECT HV CONTROL ECU (VG VOLTAGE) 
    1. Put the engine in inspection mode (See INSPECTION MODE PROCEDURE  ).
    2. Start the engine.
    3. Measure the voltage between the terminals VG and EVG of the H32 HV Control ECU connector.

      Standard voltage 

      TESTER CONNECTION SPECIFIED CONDITION CHART

      Tester Connection Condition Specified Condition
      VG (H32-30) - EVG (H32-29) Engine idling 0.5 to 3.0 V

    OK: REPLACE HV CONTROL ECU 

    Fig 3: Inspecting HV Control ECU (VG Voltage)
    G04110572Courtesy of © TOYOTA, LICENSE AGREEMENT TMS1002

    NG: GO TO NEXT STEP 

  4. CHECK HARNESS AND CONNECTOR (MASS AIR FLOW METER - HV CONTROL ECU) 
    1. Disconnect the M1 MAF meter connector.
    2. Disconnect the H32 HV Control ECU connector.
    3. Measure the resistance between the terminals of the MAF meter connector and HV Control ECU.

      Standard resistance (Check for open) 

      TESTER CONNECTION SPECIFIED CONDITION CHART

      Tester Connection Specified Condition
      VG (M1-3) - VG (H32-30) Below 1 Ω
      E2G (M1-2) - EVG (H32-29) Below 1 Ω

      Standard resistance (Check for short) 

      TESTER CONNECTION SPECIFIED CONDITION CHART

      Tester Connection Specified Condition
      VG(M1-3) or VG (H32-30) - Body ground 10 kΩ or higher
    4. Reconnect the MAF meter connector.
    5. Reconnect the HV Control ECU connector.
      Fig 4: Identifying H32 HV Control ECU Connector
      G04110573Courtesy of © TOYOTA, LICENSE AGREEMENT TMS1002

    NG: REPAIR OR REPLACE HARNESS OR CONNECTOR 

    OK: REPLACE MASS AIR FLOW METER 

  5. CHECK HARNESS AND CONNECTOR (MASS AIR FLOW METER - IGCT NO.4 FUSE) 
    1. Inspect the IGCT No.4 fuse.
      1. Remove the IGCT No.4 fuse from the R/B No.3.
      2. Check the IGCT No.4 fuse resistance.

        Standard resistance: 

        Below 1 Ω 

      3. Reinstall the IGCT No.4 fuse.
    2. Disconnect the M1 MAF meter connector.
    3. Remove the integration relay from the R/B No.3.
    4. Measure the resistance between terminal of the MAF meter and IGCT No.4 fuse.

      Standard resistance (Check for open) 

      TESTER CONNECTION SPECIFIED CONDITION CHART

      Tester Connection Specified Condition
      +B (M1-1) - IGCT No.4 fuse (2) Below 1 Ω

      Standard resistance (Check for short) 

      TESTER CONNECTION SPECIFIED CONDITION CHART

      Tester Connection Specified Condition
      +B (M1-1) or IGCT No.4 fuse (2) - Body ground 10 kΩ or higher
    5. Reconnect the MAF meter connector.
    6. Reinstall the integration relay.
      Fig 5: Identifying Mass Air Flow Meter Connector - IGCT No.4 Fuse
      G04110574Courtesy of © TOYOTA, LICENSE AGREEMENT TMS1002

    NG: REPAIR OR REPLACE HARNESS OR CONNECTOR 

    OK: CHECK ECM (INCLUDED IN HV CONTROL ECU) POWER SOURCE CIRCUIT 

  6. INSPECT HV CONTROL ECU (SENSOR GROUND) 
    1. Measure the resistance between terminals of the EVG and body ground.

      Standard resistance 

      TESTER CONNECTION SPECIFIED CONDITION CHART

      Tester Connection Specified Condition
      EVG (H32-29) - Body ground Below 1 Ω

    NG: REPLACE HV CONTROL ECU 

    Fig 6: Inspecting HV Control ECU Connector (Sensor Ground)
    G04110575Courtesy of © TOYOTA, LICENSE AGREEMENT TMS1002

    OK: GO TO NEXT STEP 

  7. CHECK HARNESS AND CONNECTOR (MASS AIR FLOW METER - HV CONTROL ECU) 
    1. Disconnect the M1 MAF meter connector.
    2. Disconnect the H32 HV Control ECU connector.
    3. Measure the resistance between terminals of the MAF meter and HV Control ECU.

      Standard resistance (Check for open) 

      TESTER CONNECTION SPECIFIED CONDITION CHART

      Tester Connection Specified Condition
      VG (M1-3) - VG (H32-30) Below 1 Ω
      E2G (M1-2) - EVG (H32-29) Below 1 Ω

      Standard resistance (Check for short) 

      TESTER CONNECTION SPECIFIED CONDITION CHART

      Tester Connection Specified Condition
      VG (M1-3) or VG (H32-30) - Body ground 10 kΩ or higher
    4. Reconnect the MAF meter connector.
    5. Reconnect the HV Control ECU connector.
      Fig 7: Identifying H32 HV Control ECU Connector
      G04110576Courtesy of © TOYOTA, LICENSE AGREEMENT TMS1002

    NG: REPAIR OR REPLACE HARNESS OR CONNECTOR 

    OK: REPLACE MASS AIR FLOW METER