LEMON Manuals: Even more car manuals for everyone: 1960-2025
Home >> Lexus >> 2007 >> SC 430 V8-4.3L (3UZ-FE) >> Repair and Diagnosis >> Powertrain Management >> Computers and Control Systems >> Relays and Modules - Computers and Control Systems >> Engine Control Module >> Testing and Inspection >> Component Tests and General Diagnostics
April 5, 2026: LEMON Manuals is launched! Read the announcement.

Component Tests and General Diagnostics

ECM Power Source Circuit

DESCRIPTION

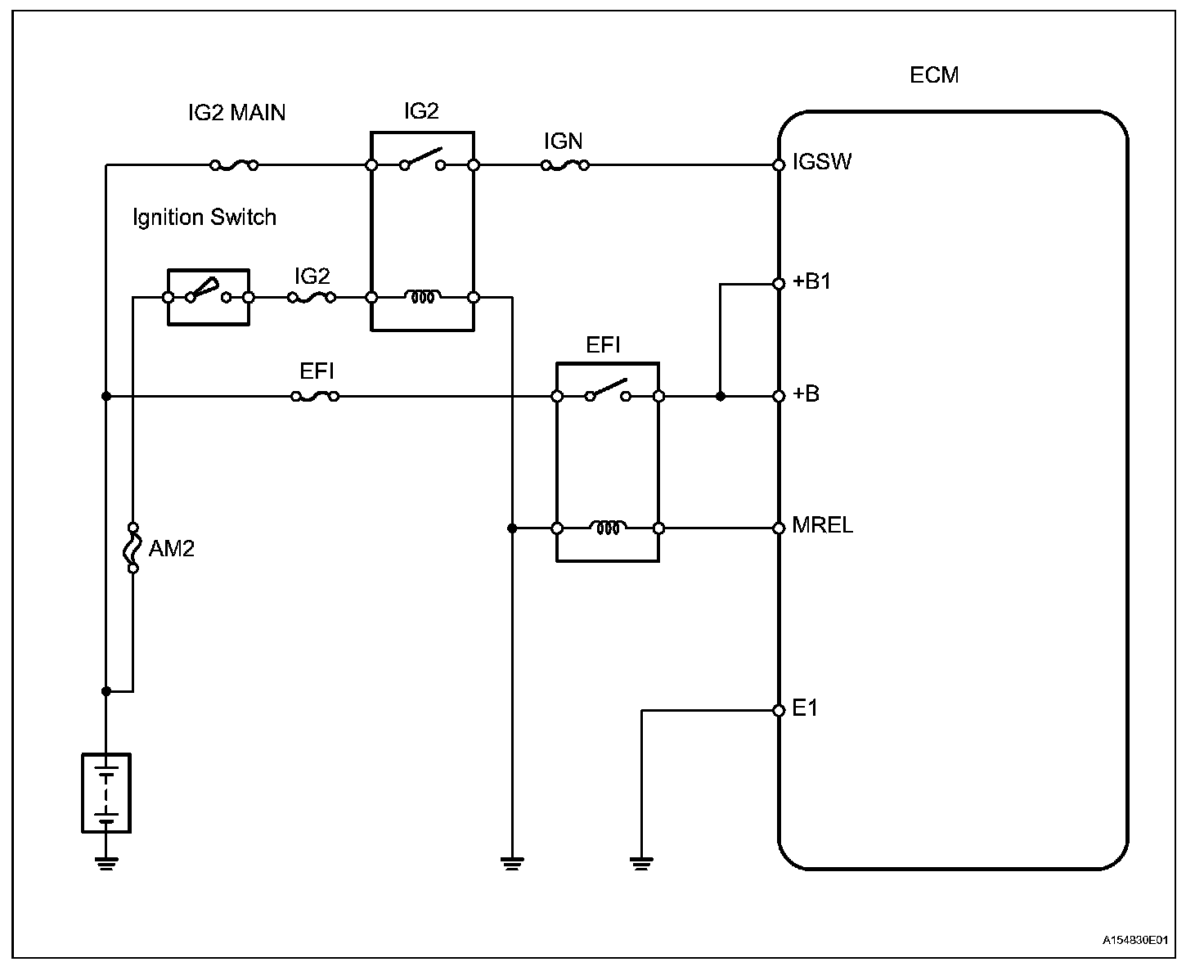
When the ignition switch is turned ON, the battery voltage is applied to terminal IGSW of the ECM. The ECM MREL output signal causes a current to flow to the coil, closing the contacts of the EFI (Marking: EFI MAIN) relay and supplying power to terminal +B of the ECM.

If the ignition switch is turned OFF, the ECM holds the EFI relay ON for a maximum of 2 seconds to allow for the initial setting of the throttle valve.

When the ignition switch is turned ON, voltage from the ECM's MREL terminal flows to the EFI relay. This causes the contacts of the EFI relay to close, which supplies power to terminal +B or +B1 of the ECM.

Wiring Diagram:






Step 1-3:




Step 4-6:




Step 7-9:




Step 10:




INSPECTION PROCEDURE