LEMON Manuals: Even more car manuals for everyone: 1960-2025
Home >> Lexus >> 2025 >> RX 350h Premium >> Repair and Diagnosis (Single Page) >> Accessories & Equipment >> Communication Devices >> Can Communication System - Diagnostic Codes (3 Of 3) & Circuit Tests (1 Of 7) >> CAN COMMUNICATION SYSTEM (except Gasoline Model) >> DTC U111A-87: Lost Communication with ECM/PCM "A" (ch2) Missing Message; DTC U0100-87: Lost Communication With ECM/PCM "A" Missing Message; DTC U0110-87: Lost Communication with Drive Motor Control Module "A" Missing Message; DTC U111A-00: Lost Communication with ECM/PCM "A" (ch2); DTC U1150-00: Lost Communication with Hybrid Powertrain Control Module (ch2); DTC U1150-87: Lost Communication with Hybrid/EV Powertrain Control Module (ch2) Missing Message; DTC U1154-87: Lost Communication with Drive Motor Control Module "A" (ch2) Missing Message; DTC U1159-87: Lost Communication with Electronic Brake Booster Control Module "A" (ch3) Missing Message; DTC U1170-08: Lost Communication with Brake System Control Module "A" (ch2) Bus Signal / Message Failure; DTC U1170-87: Lost Communication with Brake System Control Module (ch2) Missing Message; DTC U11B7-00: Lost Communication with TCM (ch4) (System 2) Missing Message; DTC U11B7-87: Lost Communication with TCM (ch4) Missing Message; DTC U11BC-87: Lost Communication with Hybrid/EV Powertrain Control Module (ch6) Missing Message; DTC U11BE-87: Lost Communication with ECM/PCM "A" (ch7) Missing Message [08/2023 - ] >> Wiring Diagram
April 5, 2026: LEMON Manuals is launched! Read the announcement.

DTC U111A-87: Lost Communication with ECM/PCM "A" (ch2) Missing Message; DTC U0100-87: Lost Communication With ECM/PCM "A" Missing Message; DTC U0110-87: Lost Communication with Drive Motor Control Module "A" Missing Message; DTC U111A-00: Lost Communication with ECM/PCM "A" (ch2); DTC U1150-00: Lost Communication with Hybrid Powertrain Control Module (ch2); DTC U1150-87: Lost Communication with Hybrid/EV Powertrain Control Module (ch2) Missing Message; DTC U1154-87: Lost Communication with Drive Motor Control Module "A" (ch2) Missing Message; DTC U1159-87: Lost Communication with Electronic Brake Booster Control Module "A" (ch3) Missing Message; DTC U1170-08: Lost Communication with Brake System Control Module "A" (ch2) Bus Signal / Message Failure; DTC U1170-87: Lost Communication with Brake System Control Module (ch2) Missing Message; DTC U11B7-00: Lost Communication with TCM (ch4) (System 2) Missing Message; DTC U11B7-87: Lost Communication with TCM (ch4) Missing Message; DTC U11BC-87: Lost Communication with Hybrid/EV Powertrain Control Module (ch6) Missing Message; DTC U11BE-87: Lost Communication with ECM/PCM "A" (ch7) Missing Message [08/2023 - ]: Wiring Diagram

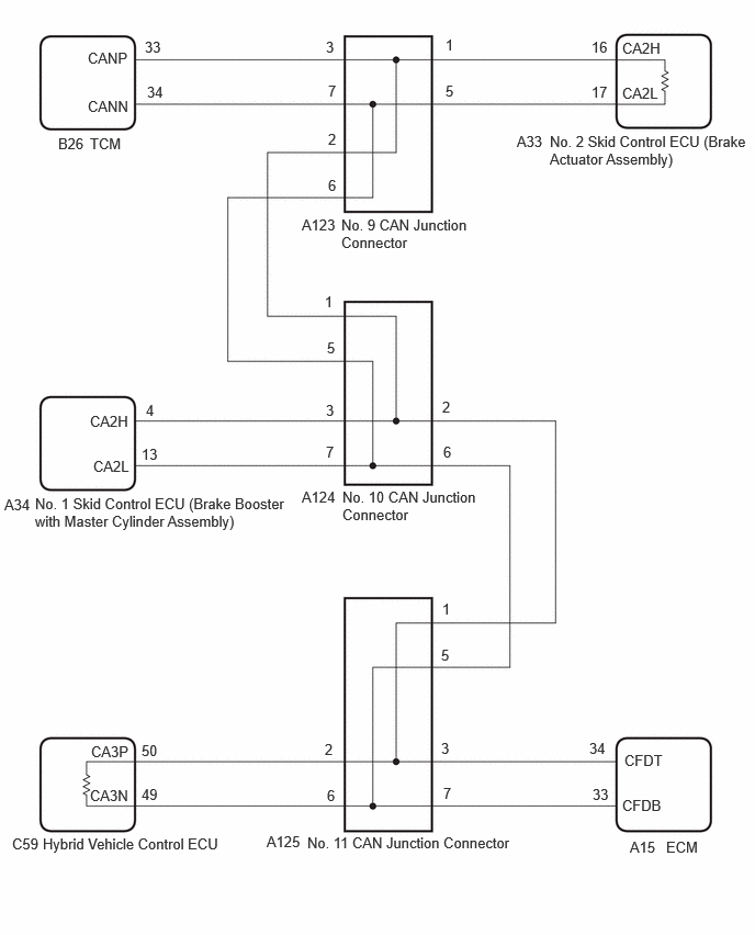
for HEV, PHEV Model 

GTY1124959Courtesy of © TOYOTA, LICENSE AGREEMENT TMS1002

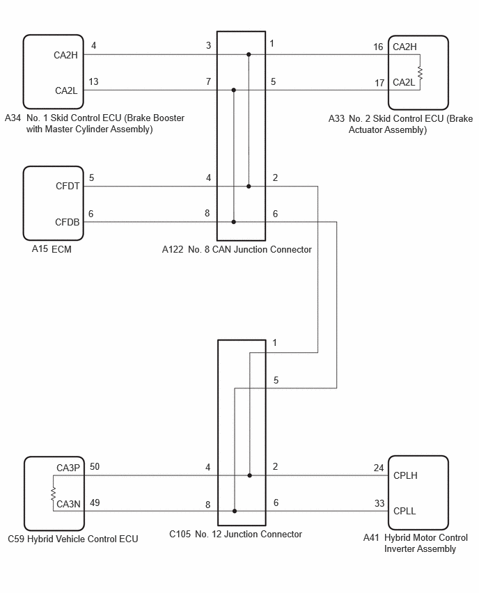
for 1Motor-HEV Model 

GTY1126480Courtesy of © TOYOTA, LICENSE AGREEMENT TMS1002