LEMON Manuals: Even more car manuals for everyone: 1960-2025
Home >> Mazda >> 2021 >> 6 Signature >> Repair and Diagnosis (Single Page) >> Accessories & Equipment >> Headlights >> On-Board Diagnostic - Auto Leveling Control Module >> On-Board Diagnostic Wiring Diagram [Auto Leveling Control Module]
April 5, 2026: LEMON Manuals is launched! Read the announcement.

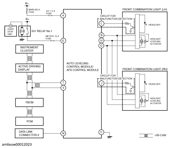
On-Board Diagnostic Wiring Diagram [Auto Leveling Control Module]

G12233893Courtesy of MAZDA MOTORS CORP.