LEMON Manuals: Even more car manuals for everyone: 1960-2025
Home >> Mitsubishi >> 1987 >> Precis Base >> Repair and Diagnosis >> External Pages >> Different car >> Section 14 (Exterior - Lancer Evolution) >> Windshield Wiper And Washer >> Symptom Procedures >> INSPECTION PROCEDURE 7: The rain sensitive AUTO wiper function does not work at all < Vehicles with lighting control sensor > >> Notes
April 5, 2026: LEMON Manuals is launched! Read the announcement.

INSPECTION PROCEDURE 7: The rain sensitive AUTO wiper function does not work at all < Vehicles with lighting control sensor >: Notes

WARNING: This page is about a different car, the 2008 Mitsubishi Lancer. However, it is still accessible from the selected car via links, so may be relevant.
CAUTION: Whenever ECU is replaced, ensure that the input and output signal circuits are normal.
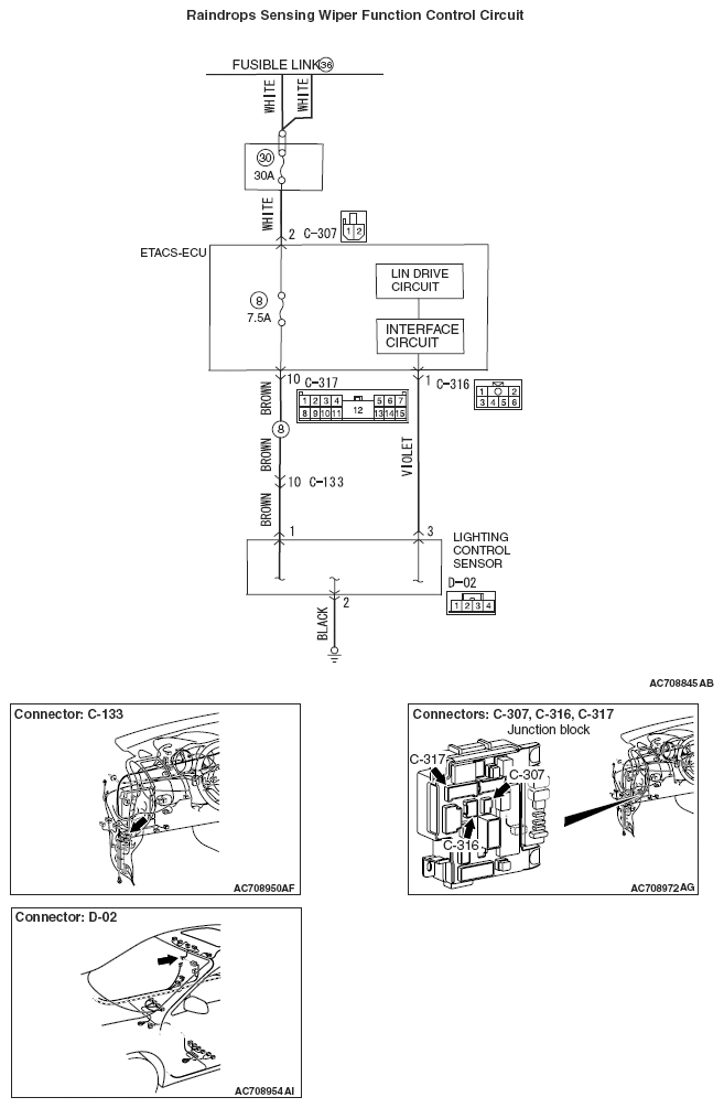
Fig 1: Raindrops Sensing Wiper Function Control Circuit Diagram
G05396003Courtesy of MITSUBISHI MOTOR SALES OF AMERICA.