LEMON Manuals: Even more car manuals for everyone: 1960-2025
Home >> Mitsubishi >> 2003 >> Lancer ES, Standard >> Repair and Diagnosis (Single Page) >> Brakes >> Anti-Lock Brakes >> Anti-Lock Braking System (Abs) - Except Evolution >> Anti-Lock Braking System (Abs) Diagnosis >> Symptom Procedures >> INSPECTION PROCEDURE 1: Communication between Scan Tool and the ABS-ECU is not possible. >> Notes
April 5, 2026: LEMON Manuals is launched! Read the announcement.

INSPECTION PROCEDURE 1: Communication between Scan Tool and the ABS-ECU is not possible.: Notes

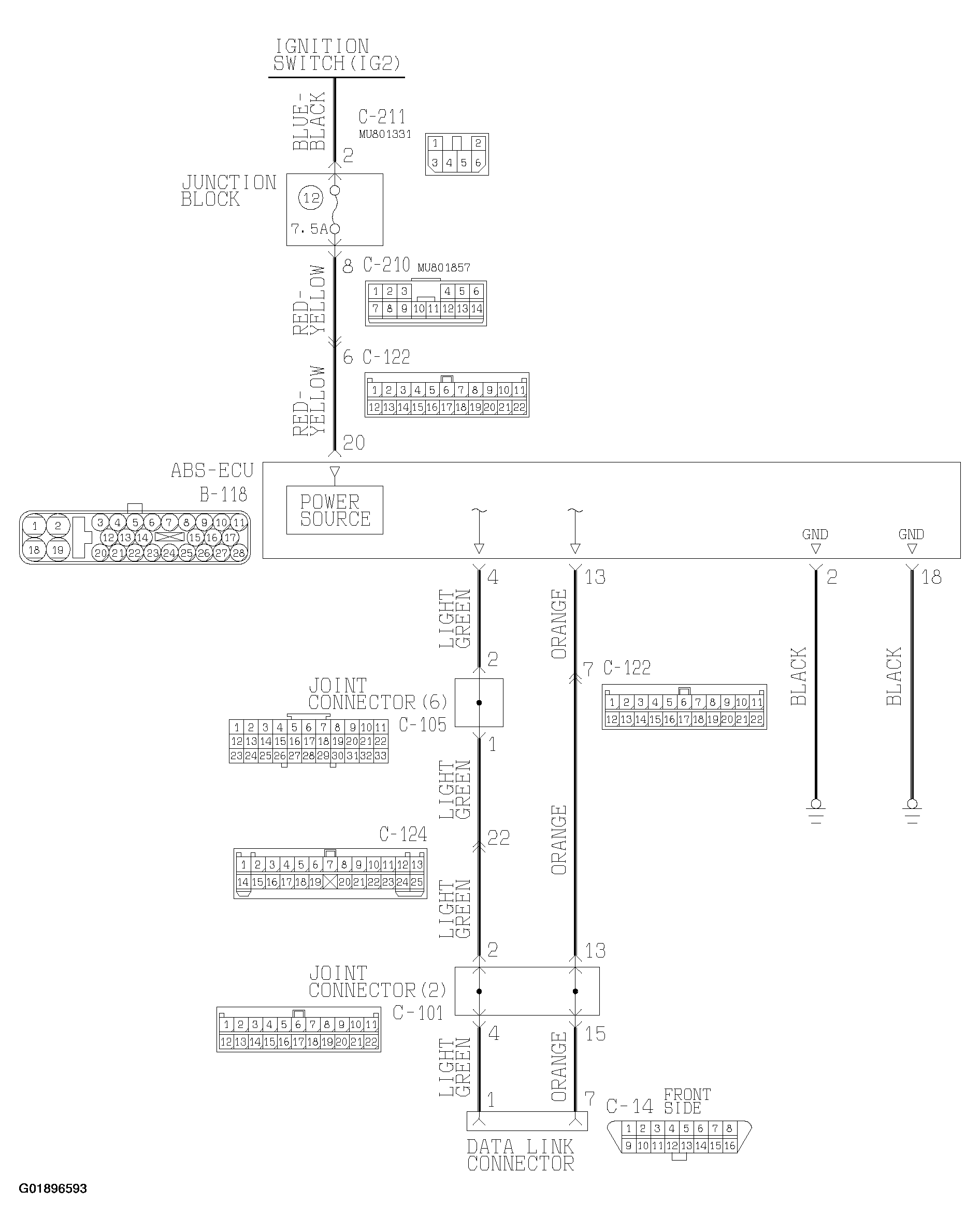
Fig 1: Data Link Connector Circuit (1 Of 2)
G01896593Courtesy of MITSUBISHI MOTOR SALES OF AMERICA.
Fig 2: Data Link Connector Circuit (2 Of 2)
G01896594Courtesy of MITSUBISHI MOTOR SALES OF AMERICA.