LEMON Manuals: Even more car manuals for everyone: 1960-2025
Home >> Mitsubishi >> 2003 >> Outlander LS, AWD >> Repair and Diagnosis (Single Page) >> Brakes >> Traction Control >> Anti-Lock Braking System (Abs) >> Symptom Procedures >> INSPECTION PROCEDURE 1: Communication between Scan Tool and the ABS-ECU is not possible. >> Circuit Operation
April 5, 2026: LEMON Manuals is launched! Read the announcement.

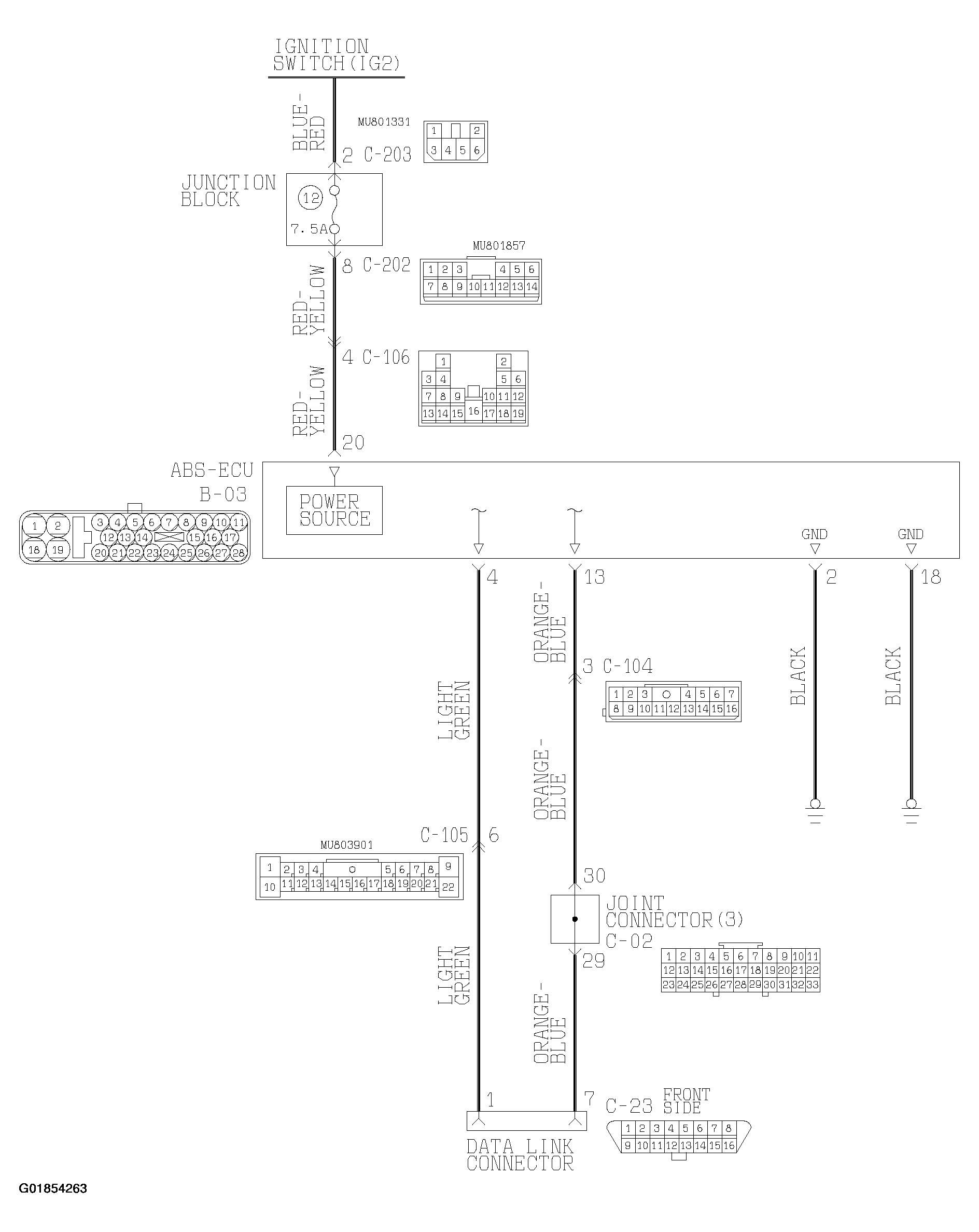
Circuit Operation

Fig 1: Data Link Connector Circuit Diagram
G01854263Courtesy of MITSUBISHI MOTOR SALES OF AMERICA.
Fig 2: Data Link Connector Circuit Harness Connectors
G01854264Courtesy of MITSUBISHI MOTOR SALES OF AMERICA.