LEMON Manuals: Even more car manuals for everyone: 1960-2025
Home >> Mitsubishi >> 2019 >> Eclipse Cross ES, AWD >> Repair and Diagnosis >> Transmission >> Automatic Trans >> Continuously Variable Transaxle (CVT) (With Diagnostics) >> Diagnosis <CVT> >> Diagnostic Trouble Code Procedures >> DTC P0776: Abnormality In Secondary Pressure Solenoid Valve Function >> Logic Flow Charts (Monitor Sequence-Output Functional Low)
April 5, 2026: LEMON Manuals is launched! Read the announcement.

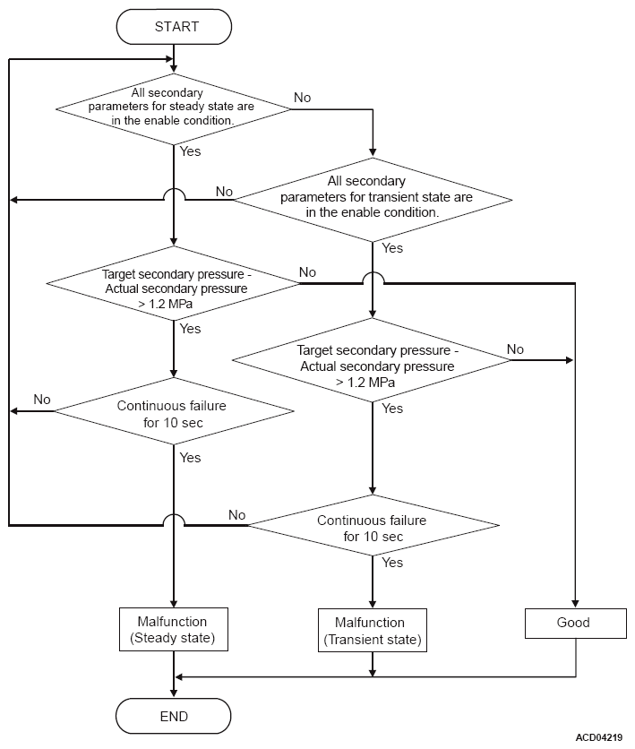
Logic Flow Charts (Monitor Sequence-Output Functional Low)

G10229998Courtesy of MITSUBISHI MOTOR SALES OF AMERICA.