LEMON Manuals: Even more car manuals for everyone: 1960-2025
Home >> Mitsubishi >> 2019 >> Eclipse Cross ES, AWD >> Repair and Diagnosis >> Transmission >> Automatic Trans >> Continuously Variable Transaxle (CVT) (With Diagnostics) >> General Information >> System Configuration
April 5, 2026: LEMON Manuals is launched! Read the announcement.

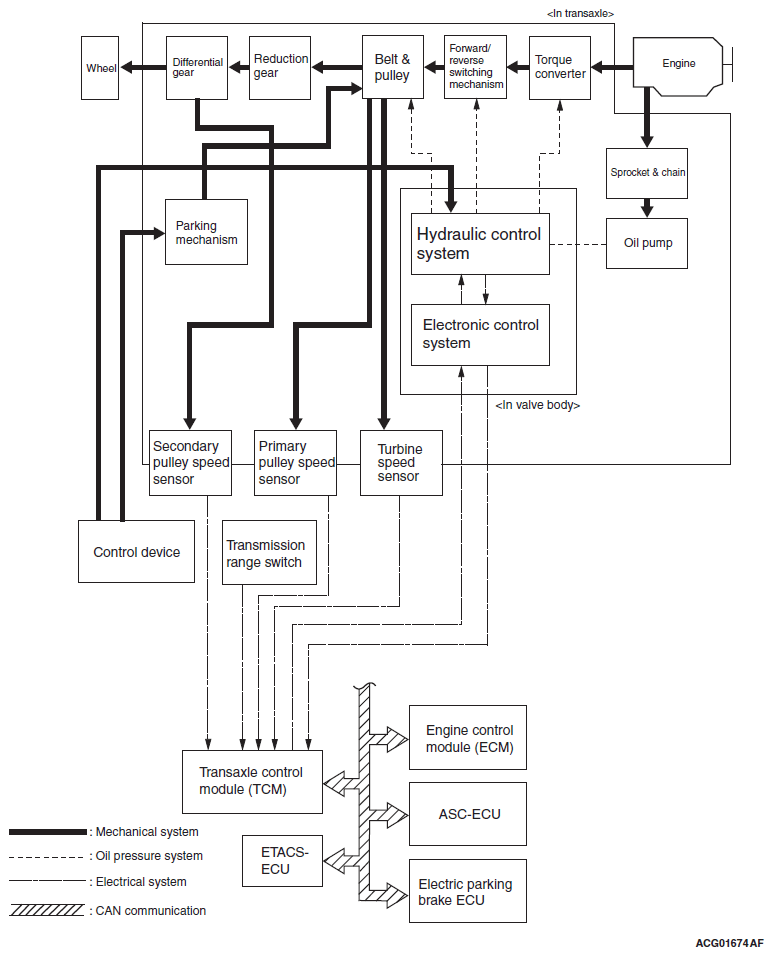
System Configuration

G12147148Courtesy of MITSUBISHI MOTOR SALES OF AMERICA.