LEMON Manuals: Even more car manuals for everyone: 1960-2025
Home >> Mitsubishi >> 2020 >> Outlander SP, AWD >> Repair and Diagnosis (Single Page) >> Accessories & Equipment >> Drivers Assistance Systems - ADAS >> Multi Around Monitor >> General Information >> Function >> System configuration
April 5, 2026: LEMON Manuals is launched! Read the announcement.

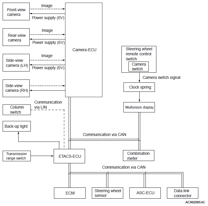
System configuration

G12368572Courtesy of MITSUBISHI MOTOR SALES OF AMERICA.