LEMON Manuals: Even more car manuals for everyone: 1960-2025
Home >> Mitsubishi >> 2021 >> Outlander PHEV LE >> Repair and Diagnosis (Single Page) >> Electrical >> Charging Systems >> On Board Charger (OBC)/Dc-Dc Converter >> Diagnostic Trouble Code Procedures >> DTC P0D22: Output Current Abnormal (2) >> DTC Set Conditions >> Logic Flow Chart
April 5, 2026: LEMON Manuals is launched! Read the announcement.

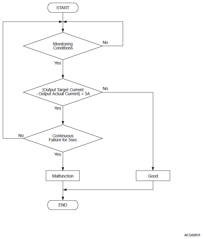
Logic Flow Chart

G12377575Courtesy of MITSUBISHI MOTOR SALES OF AMERICA.

Check Conditions 

Judgment Criterion 

When the absolute value of the difference between the value of output target current and the value of output actual current remains at 3 amperes or more for 3 seconds